Fig. 5: GmSMS6 affects the regulation of ABRE-containing genes via GmbZIP151.
From: A 14-3-3 modulator of seed weight and quality for unlocking the yield potential of soybean

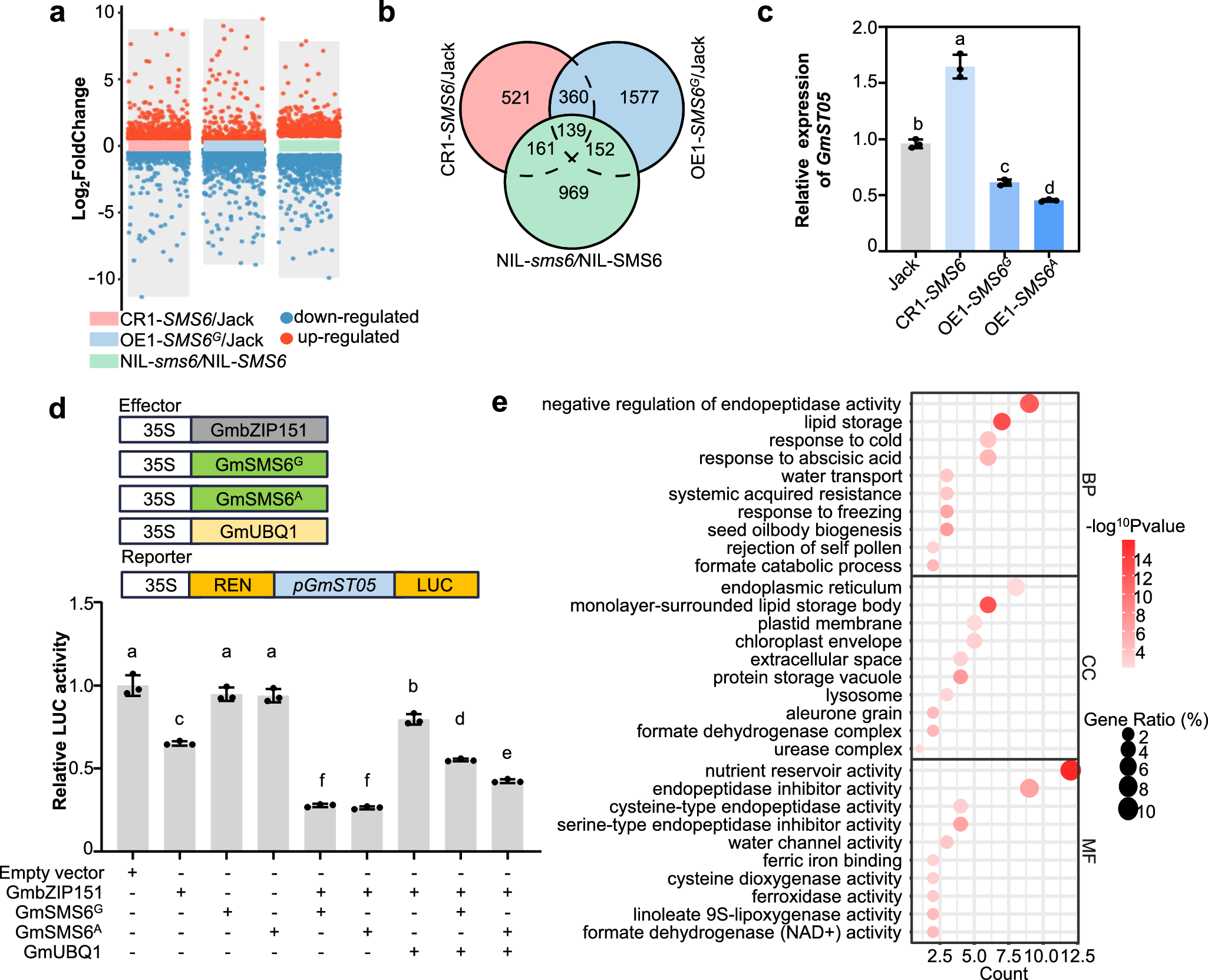
a Volcano plot showing differentially expressed genes (DEGs) in the CR1-SMS6/Jack, OE1-SMS6G/Jack, and NIL-sms6/NIL-SMS6 line comparisons. Total RNA from developing seeds in the indicated genotypes at 20 days after fertilization (DAF) was subjected to RNA sequencing to identify DEGs. b Venn diagram showing the total and common number of identified DEGs among CR1-SMS6/Jack, OE1-SMS6G/Jack, and NIL-sms6/NIL-SMS6 lines. c Relative expression levels of GmST05 in developing seeds at 20 DAF in Jack, CR1-SMS6, OE1-SMS6G, and OE1-SMS6A lines. Data are shown as means ± SD (n = 3 biological replicates). d GmSMS6 enhances the transcription repression of GmST05 by GmbZIP151. Schematic representations of the effector and reporter constructs described above. Quantification of the relative luciferase (LUC) activity was conducted using protoplasts of N. benthamiana leaves. Data are shown as means ± SD (n = 3 biological replicates). The different lowercase letters in c and d indicate statistically significant differences (p < 0.05) determined by two-sided one-way ANOVA tests with Duncan’s multiple range tests. e Gene ontology (GO) enrichment analysis of the 139 DEGs common to the three comparisons of CR1-SMS6/Jack, OE1-SMS6G/Jack, and NIL-sms6/NIL-SMS6. BP, biological process; CC, cellular component; MF, molecular function. Statistical significance for e was calculated using a two-sided hypergeometric test with Benjamini–Hochberg correction for multiple comparisons. Source data are provided as a Source Data file.