Fig. 1: Cohort Characteristics.
From: Enabling whole genome sequencing analysis from FFPE specimens in clinical oncology

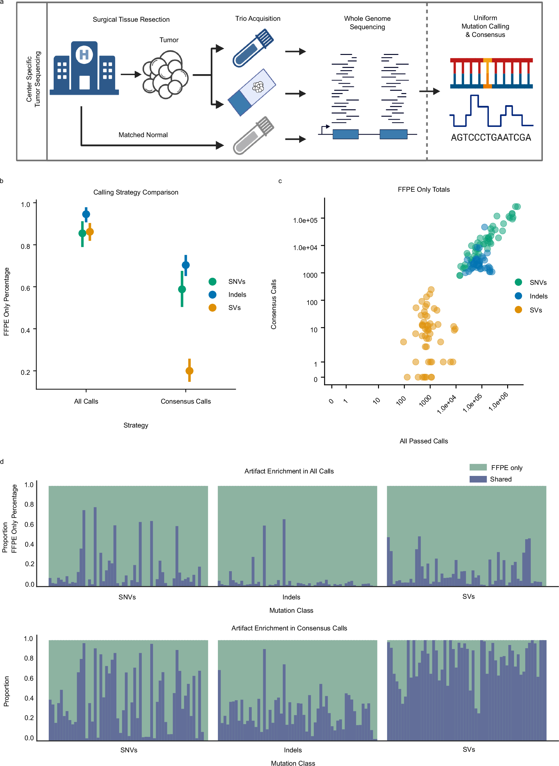
a Graphical representation of data accruement, demonstrating acquisition of trios and sequencing at multiple centers. b Pointplot showing distribution across 56 FF/FFPE pairs in percentage of calls unique to FFPE sample in all passed calls versus consensus calls for each variant class. Center represents mean percentage and error bars represent 95% confidence intervals. c Scatterplot showing call totals for all passed calls versus consensus calls for each variant class. d Stacked barplots demonstrating proportion of detected mutation calls within FFPE samples that are shared with matched FF in each mutation class. Top plots showing artifact enrichment in all passed calls and bottom blots showing artifact enrichment specifically in high confidence consensus calls. FF, Fresh Frozen; FFPE, Formalin-fixed, paraffin-embedded; SNV, single nucleotide variant; indel, small insertion or deletion; SV, structural variant. Source data are provided as a Source Data file. Panel a created in BioRender. Papaemmanuil, E. (2025) https://BioRender.com/qlm8gy2.