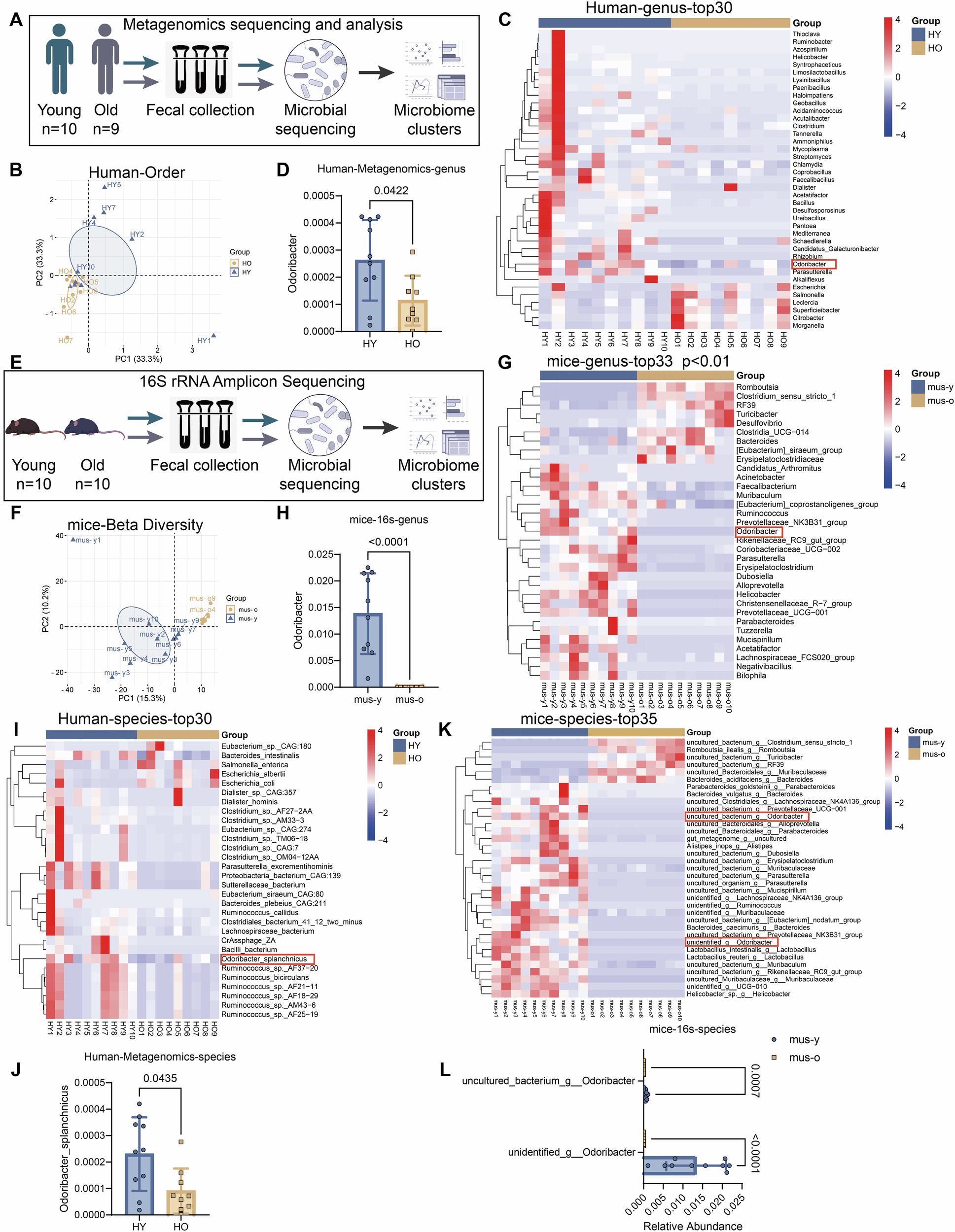
Fig. 3: O. splanchnicus is under-represented in the gut microbiome of both aged humans and mice.

A–D The metagenomics gene profiling data for fecal microbiome from HY and HO groups (n  = 10 and 9/group). A Overview of metagenomic sequencing experiments on HY and HO feces. B PCoA plot of beta-diversity at the order level. C Relative abundance of significantly altered taxa at the rank of genus (including unspecified taxa). D Comparison of the relative abundance of Odoribacter at the genus level (n  = 10 and 9/group). E–H The 16S rRNA gene profiling data for fecal microbiome from mus-y and mus-o groups (n  = 10/group). E Overview of 16S rRNA sequencing experiments on mus-y and mus-o feces. F PCoA plot of bacterial beta-diversity. G Relative abundance of significantly altered taxa at the rank of genus (including unspecified taxa). H Comparison of the relative abundance of Odoribacter at the genus level (n = 10/group). I, J The metagenomics gene profiling data for fecal microbiome from HY and HO groups (n  = 10 and 9/group). I Relative abundance of significantly altered taxa at the rank of species (including unspecified taxa). J Comparison of the relative abundance of O.splanchnicus at the species level. K, L The 16S rRNA gene profiling data for fecal microbiome from mus-y and mus-o groups (n  = 10/group). K Relative abundance of significantly altered taxa at the rank of species (including unspecified taxa). L Comparison of the relative abundance of unidentified_g_Odoribacter and uncultured _bacterium _g_Odoribacter at species level. Data are presented as mean ± SD. Statistical analyses were conducted using Mann–Whitney U-test (D, H, J, L). Exact P values are provided in the figures.