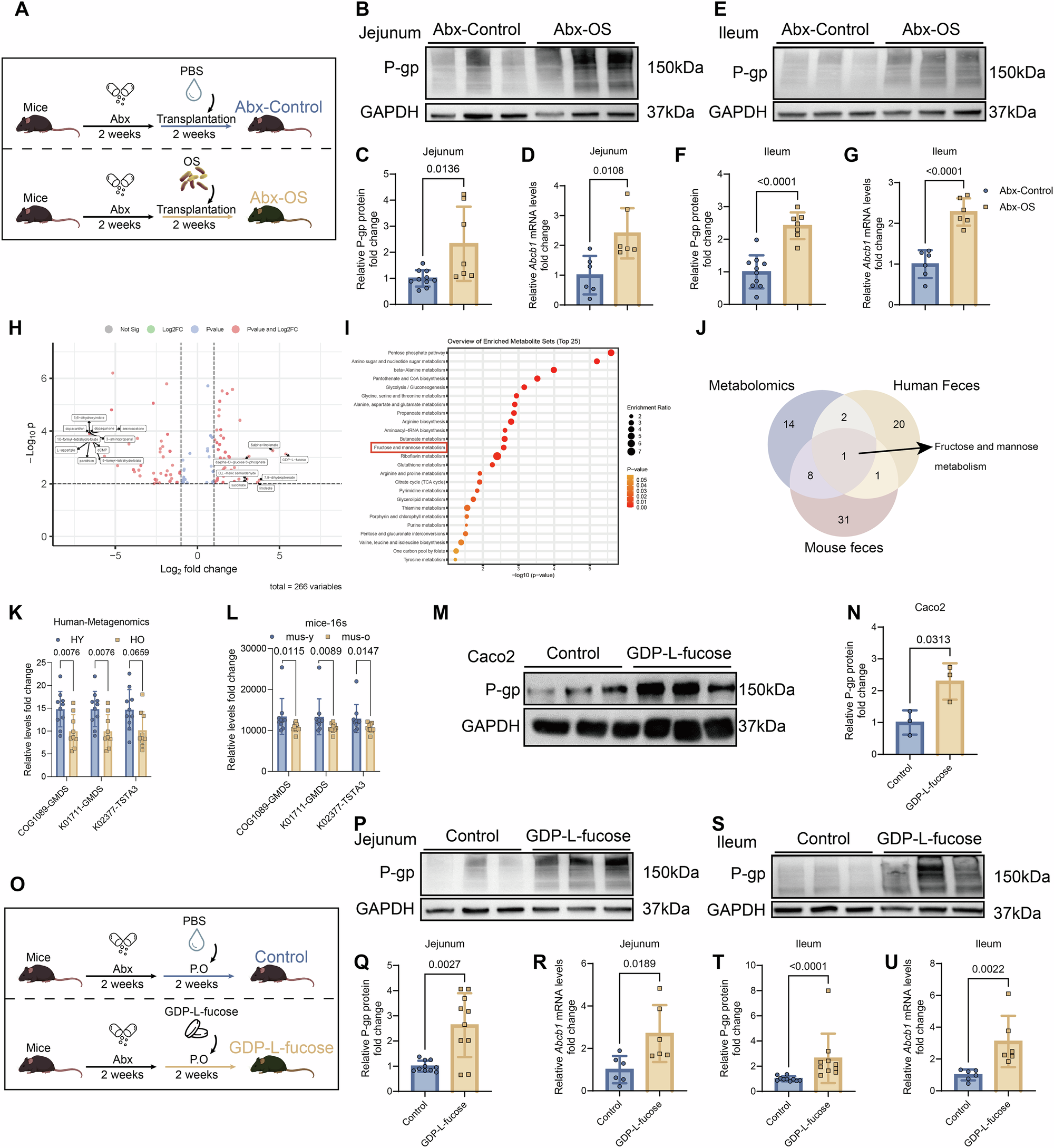
Fig. 4: O. splanchnicus and GDP-L-fucose promote P-gp expression in both the jejunum and the ileum of mouse models.

A–G Twelve-week-old C57BL/6 WT mice were treated with Abx for 2 weeks, followed by colonization with PBS (Abx-Control) or OS (Abx-OS) for 2 weeks. A Schematic of the Abx-Control and Abx-OS experimental design. B, C P-gp expression in jejunum (B) and relative quantification (C) of Abx-Control and Abx-OS groups (n = 10 and 7/group). D Abcb1 mRNA levels in jejunum (n  = 6/group). E, F P-gp expression in ileum (E) and relative quantification (F) of Abx-Control and Abx-OS groups (n = 10 and 7/group). G Abcb1 mRNA levels in ileum (n  = 6/group). H, I Untargeted metabolomics analysis performed on small intestine from mus-y and mus-o groups (n  = 6/group). H Volcano plots of differential metabolites. I KEGG pathway enrichment analysis of differential metabolites (MetaboAnalyst 5.0). J Venn diagram of I and Figs. S9a, b (mouse intestinal tissue, human fecal, and mouse fecal). K, L Comparison of relative expression levels of GMDS (COG1089, K01711) and TSTA3 (K02377). K Relative expression levels of GMDS (COG1089, K01711) and TSTA3 (K02377) in the metagenomics gene profiling data for fecal microbiome from HY and HO groups (n = 10 and 9/group). L Relative expression levels of GMDS (COG1089, K01711) and TSTA3 (K02377) in the 16S rRNA gene profiling data for fecal microbiome from mus-y and mus-o groups (n = 10/group). M, N P-gp expression (M) and relative quantification (N) in Caco2 cells treated with PBS or GDP-L-fucose (250 μM, 48 h) (n = 3/group). O–U Twelve-week-old C57BL/6 WT mice received Abx for 2 weeks, then were administered with or without GDP-L-fucose (150 mg/L) for 2 weeks. O Experimental outline of Control and GDP-L-fucose groups. P, Q P-gp expression in jejunum (P) and relative quantification (Q) (n = 10/group). R Abcb1 mRNA levels in jejunum (n = 6/group). S, T P-gp expression in ileum (S) and relative quantification (T) (n = 10/group). U Abcb1 mRNA levels in ileum (n = 6/group). Data are presented as mean ± SD. Statistical analyses were conducted using two-tailed unpaired t-test (F, G, N, R), two-tailed unpaired t-test with Welch’s correction (Q), and Mann–Whitney U-test (C, D, K, L, T, U). Exact P values are reported in the figures.