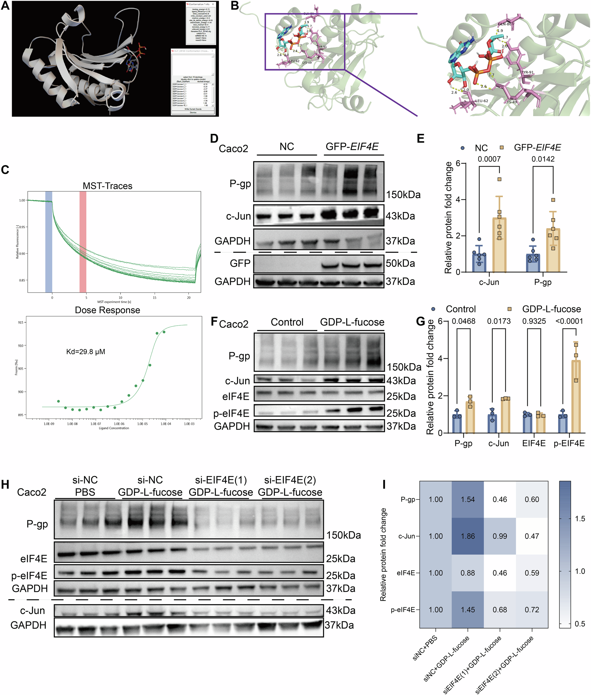
Fig. 7: GDP-L-fucose activates c-Jun via promoting phosphorylation of eIF4E to enhance the P-gp expression of Caco2 cells.

A AutoDock4.2 was utilized to achieve molecular docking between GDP-L-fucose and eIF4E. B Left—general view of docked GDP-L-fucose into eIF4E. Right—zoomed-in region. The protein is a green and pink cartoon outfit. The pink part represents the name of the specific amino acid to which GDP-L-fucose binds to eIF4E, and the length and number of hydrogen bonds. C Binding of GDP-L-fucose to eIF4E as analyzed by MST. D, E Expression levels of GFP, c-Jun, and P-gp (D) and relative quantification (E) in Caco2 cells transfected with NC or GFP-eIF4E plasmid 48 h (n  =  6/group). F, G Expression levels of p-eIF4E, eIF4E, c-Jun, and P-gp (F) and relative quantification (G) in Caco2 cells exposed to control medium or GDP-L-fucose (250 μM) for 48 h (n = 3/group). H, I Expression levels of p-eIF4E, eIF4E, c-Jun, and P-gp (H) and relative quantification (I) in Caco2 cells transfected with si-NC or si-EIF4E and with or without GDP-L-fucose (250 μM) for 48 h (n = 3/group). Data are presented as mean ± SD. Statistical analyses were conducted using two-way ANOVA (E, G). Exact P values are reported in the figures.