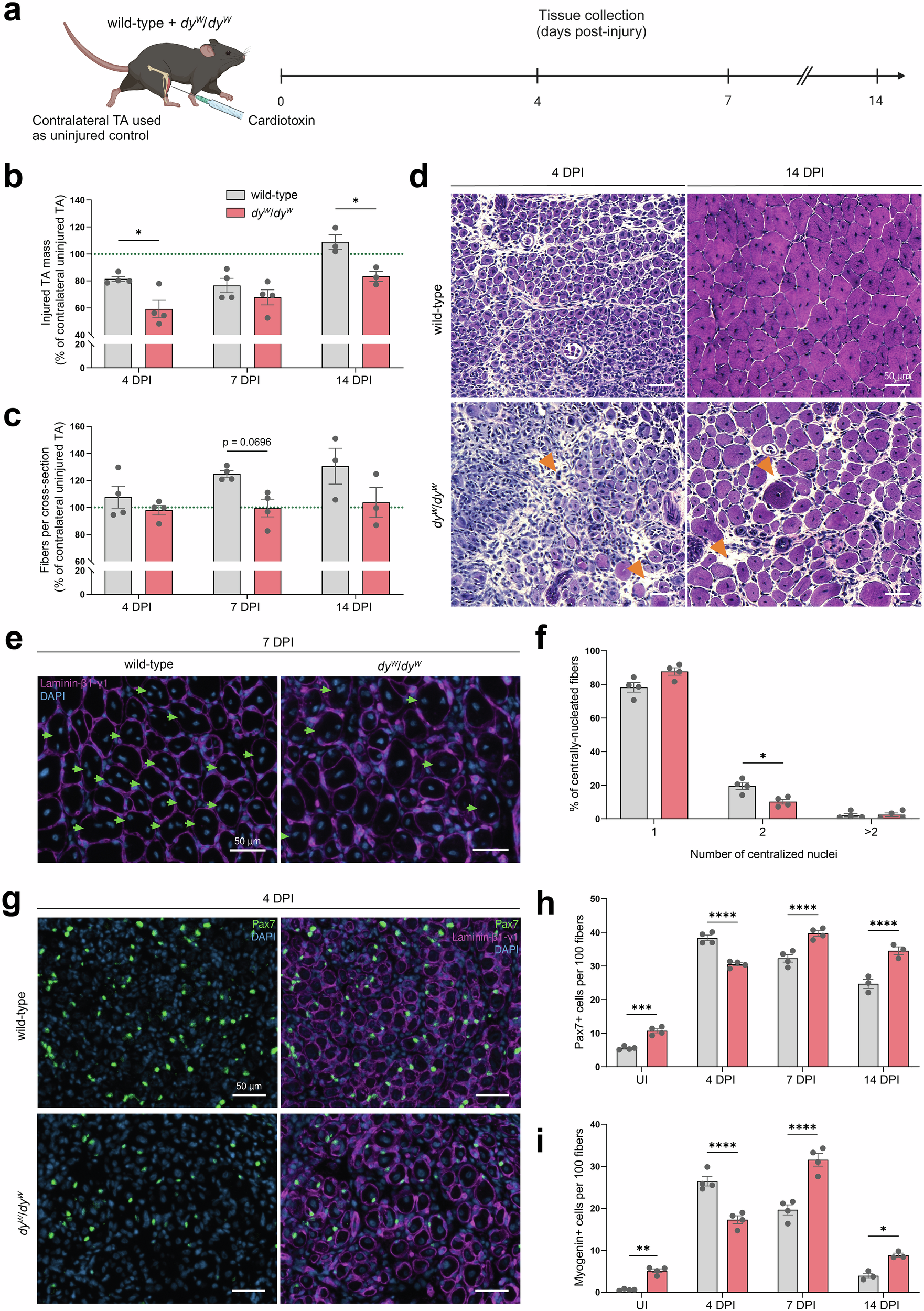
Fig. 2: Impaired muscle regeneration in mouse models for LAMA2 MD.

a Experimental approach: TA muscles of wild-type and dyW/dyW mice were injured by cardiotoxin injection. Contralateral TAs were used as uninjured (UI) controls. Both TAs were collected at 4, 7 and 14 DPI for analyses. b Quantification of TA masses at 4, 7 and 14 DPI. Injured TA masses are normalized to the contralateral uninjured TA’s mass (green dotted line). n = 4 mice at 4 and 7 DPI; n = 3 mice at 14 DPI. c Quantification of the number of fibers per cross-section post-injury. Values are normalized to the number of fibers in the contralateral uninjured TA (green dotted line). n = 4 mice at 4 and 7 DPI; n = 3 mice at 14 DPI. d H&E staining of wild-type and dyW/dyW TA cross-sections at 4 and 14 DPI. Orange arrows: regions with large interstitial space. e Representative immunostaining of centrally-located nuclei at 7 DPI (laminin-β1-γ1 in magenta, DAPI in blue). Green arrows: fibers with 2 or more centrally-located nuclei. f Quantification of the number of centralized nuclei per centrally-nucleated fiber at 7 DPI (average of 3 sections per mouse; n = 4 mice). g Representative immunostaining of Pax7+ cells at 4 DPI (Pax7 in green, laminin-β1-γ1 in magenta, DAPI in blue). h and i Quantification of the number of Pax7+ (h) and Myogenin+ (i) cells per 100 fibers (average of 3 sections per mouse; n = 4 mice at 4 and 7 DPI; n = 3 mice at 14 DPI). Data are means ± SEM. Statistical significance was determined by two-way ANOVAs with Bonferroni’s multiple comparisons test (b, c, h, and i) or unpaired Student’s two-sided t-test (f). *P < 0.05; **P < 0.01; ***P < 0.001; ****P < 0.0001. Source data and P-values are provided as a Source Data file. a Created in BioRender. Ruegg, M. (2025) https://BioRender.com/d18khcw.