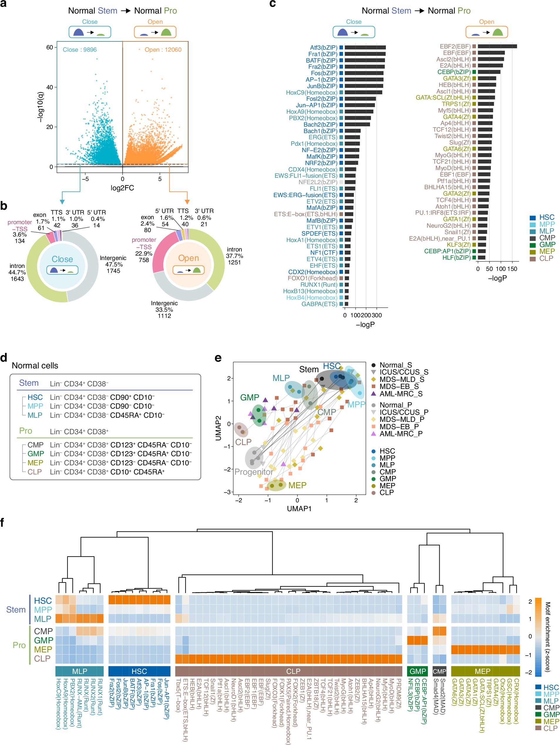
Fig. 2: Chromatin accessibility in HSPCs during normal differentiation.

a Volcano plots showing DARs between normal CD34+CD38– HSCs and CD34+CD38+ progenitor cells (Open/Close in normal progenitor cells compared to normal stem cells). b Distribution of open and closed DARs in normal progenitor cells compared to normal stem cells. TSS, transcription start site; TTS, transcription termination site; UTR, untranslated region. c Transcription factor-binding motifs enriched in open and closed DARs in normal progenitor cells compared to normal stem cells. d List of strictly defined Lin–CD34+CD38– HSCs (HSCs, MPPs, and MLPs) and Lin–CD34+CD38+ progenitor cells (CMPs, GMPs, MEPs, and CLPs). e UMAP plots of normal HSPCs combined with MDS stem and progenitor pairs. f Heat map showing the enrichment of transcription factor binding motifs at the top 15% ATAC peaks of each HSPC fraction. The z-scores of the -logP values are shown as motif-enrichment scores. Each transcription factor was assigned to one of the HSPC fractions in which binding motif enrichment showed the highest scores and was at least 1.5-fold higher than the average of the other HSPC fractions. Source data are provided as a Source Data file.