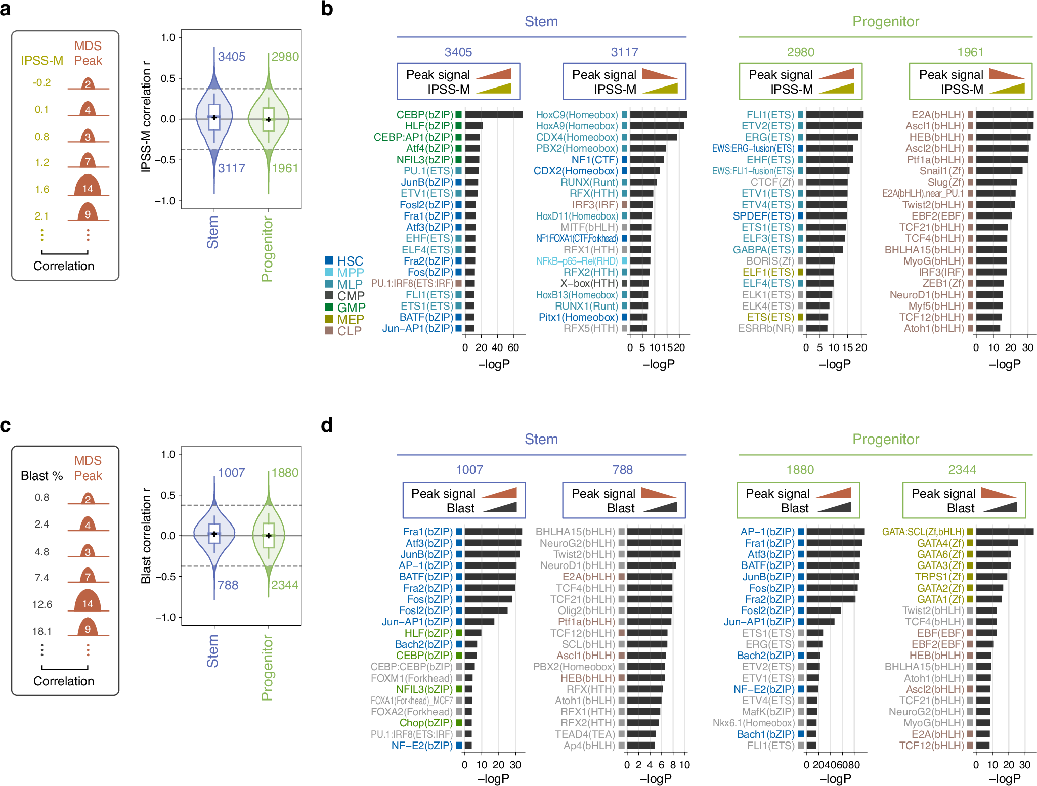
Fig. 4: Chromatin accessibility reveals transcriptional networks associated with MDS prognosis.

a Correlation between IPSS-M scores and individual ATAC peak values. Pearson’s correlation coefficients (r) were also calculated (left panel) with biological replicates of MDS samples (n = 28), and two-sided P values were obtained using the t-distribution with (n − 2) degrees of freedom under the null hypothesis of zero correlation. Violin plot showing the distribution of significantly positively or negatively correlated peaks (p < 0.05) in MDS stem and progenitor cells (right panel). The box plot represents the interquartile range (midline indicates the median) with whiskers (10th and 90th percentiles). + indicates mean. b Enrichment of transcription factor-binding motifs at the selected ATAC peaks in (a) showing significant positive and negative correlations with IPSS-M in MDS stem and progenitor cells. c Correlation between blast percentage and individual ATAC peak values as in (a) with biological replicates of MDS samples (n = 28). Violin plot showing the distribution of significantly positively or negatively correlated peaks (p < 0.05) in MDS stem and progenitor cells (right panel). The box plot represents the interquartile range (midline indicates the median) with whiskers (10th and 90th percentiles). + indicates mean. d Enrichment of transcription factor-binding motifs at the selected ATAC peaks in (c) showing significant positive and negative correlations with blast percentage in MDS stem and progenitor cells, as in (b). Source data are provided as a Source Data file.