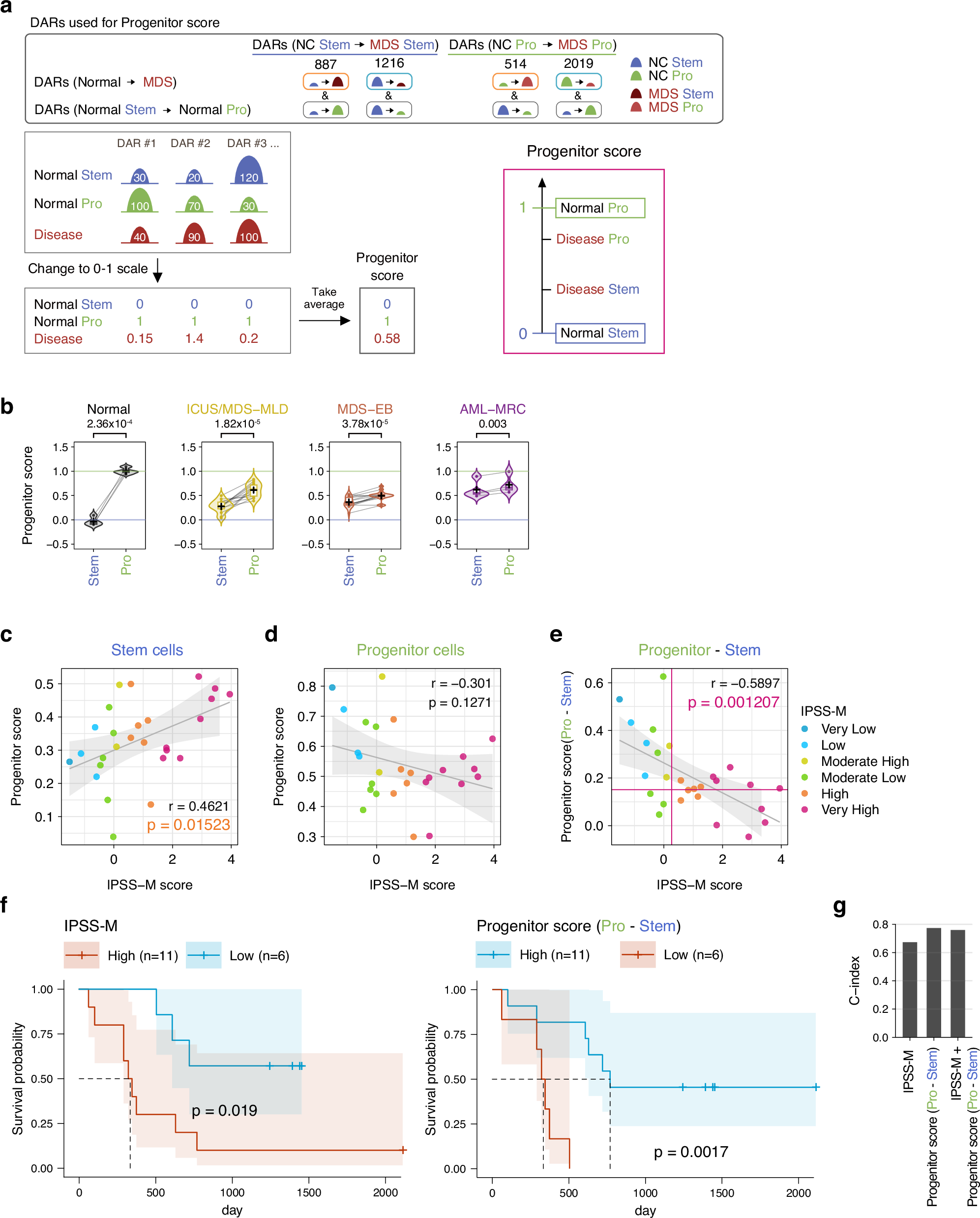
Fig. 6: Progenitor score is associated with prognosis.

a Definition of progenitor scores. MDS DARs, which are also differentially accessible during normal differentiation, were selected to define progenitor scores. DARs were divided into four subgroups depending on chromatin accessibility changes in the normal control, MDS stem, and progenitor cells, as shown schematically, and their numbers are indicated. The peak values of each DAR in normal stem and progenitor cells were arbitrarily set to 0 and 1, respectively. The peak values of each DAR in diseased samples were adjusted to the 0–1 scale relative to those in their normal counterparts, and the average of all DARs in disease stem and progenitor cells were taken as progenitor scores. b Violin plots showing progenitor scores of normal and disease stem and progenitor cells with biological replicates of normal (n = 4), ICUS/MDS-MLD (n = 15), MDS-EB (n = 15) and AML-MRC samples (n = 4). The box plot represents the interquartile range (midline indicates the median) with whiskers (10th and 90th percentiles). + indicates mean. Statistical significance was determined by the paired, two-tailed Student’s t-test. (c, d) Correlation of Progenitor scores with IPSS-M scores in MDS stem (c) and progenitor cells (d). e Progenitor score differences between progenitor and stem cells. The fitted least-squares linear regression (y ~ x) is shown as a solid line, with the 95% confidence band shaded (c, d, e). f Correlation of progenitor scores with survival. The cutoff values of IPSS-M scores and progenitor score differences to analyze their correlation with survival are indicated in (e). Kaplan-Meier survival curves of the IPSS-M high and low MDS groups (left), and progenitor score high and low MDS groups (right). Statistical significance was calculated using the log-rank test. g Evaluation of prognostic models in survival analysis. Concordance indexes (C-indexes) obtained with IPSS-M, progenitor score differences, and the combination of IPSS-M and progenitor score differences are depicted. Source data are provided as a Source Data file.