Fig. 3: CYFIP1 regulates intracellular Ca2+ levels and mitochondrial function.
From: CYFIP1 governs the development of cortical axons by modulating calcium availability

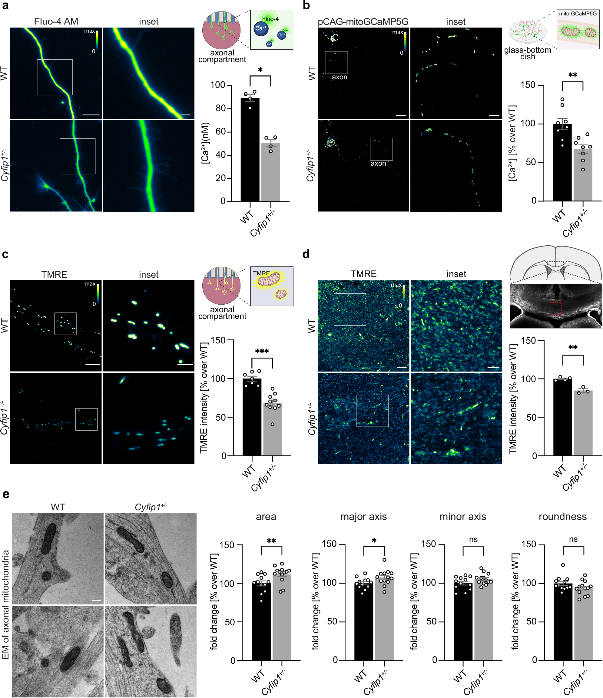
a Left, representative images of Fluo-4 AM intensity in the axons of WT and Cyfip1+/- DIV 3 cortical neurons. Scale bar 10 μm, inset scale bar 2.5 μm. Up right, illustration depicting the experimental set up (created in BioRender. https://BioRender.com/sd45ds2). Bottom right, axoplasmic calcium concentration [Ca2+] (nM) measured using Fluo-4 AM imaging (WT n = 4 embryos, 31 axons, Cyfip1+/- n = 4 embryos, 36 axons; mean ± SEM; Two-tailed Mann-Whitney test, p = 0.0286). b Left, representative images of mitoGCaMP5G fluorescence intensity in the axonal mitochondria of WT and Cyfip1+/- DIV 3 and DIV 4 cortical neurons. Scale bar 20 μm. Inset scale bar 5 μm. Up right, illustration depicting the experimental set up (created in BioRender). Bottom right, histogram showing the axonal mitochondrial calcium concentration [Ca2+] expressed as a percentage over WT (WT n = 8 embryos, Cyfip1+/- n = 8 embryos; mean ± SEM; Two-tailed Mann-Whitney test, p = 0.0030). c Left, representative images of TMRE intensity in axonal mitochondria of WT and Cyfip1+/- DIV 4 neurons. Scale bar 10 μm, inset scale bar 2.5 μm. Up right, illustration depicting the experimental set up (created in BioRender). Bottom right, average TMRE intensity in WT and Cyfip1+/- axonal mitochondria, expressed as a percentage over WT (WT n = 7 embryos, 35 axons, Cyfip1+/- n = 10 embryos, 50 axons; mean ± SEM; Two-tailed Mann-Whitney test, p = 0.0001). d Left, representative images showing TMRE intensity in the corpus callosum of acute organotypic brain slices from WT and Cyfip1+/- P5-6 mice. Scale bar 10 μm. Inset scale bar 5 μm. Up right, illustration depicting the brain region analyzed. Bottom right, histograms showing TMRE intensity expressed as a percentage over WT. (WT n = 4 animals, 14 organotypic brain slices, Cyfip1+/- n = 3, 10 organotypic brain slices. mean ± SEM; Two-tailed Unpaired t-test, p = 0.0015). e Left, representative electron microscopy (EM) images of mitochondria in WT and Cyfip1+/− DIV 3 cortical axons. Scale bar 250 nm. Right, histograms showing average mitochondrial area, major axis, minor axis and roundness, expressed as percentage over WT. (WT n = 12, Cyfip1+/- n = 13; mean ± SEM; Two-tailed Mann–Whitney test; area p = 0.0055, major axis p = 0.0398, minor axis p = 0.2101, roundness p = 0.1519). Source data are provided as a Source Data file.