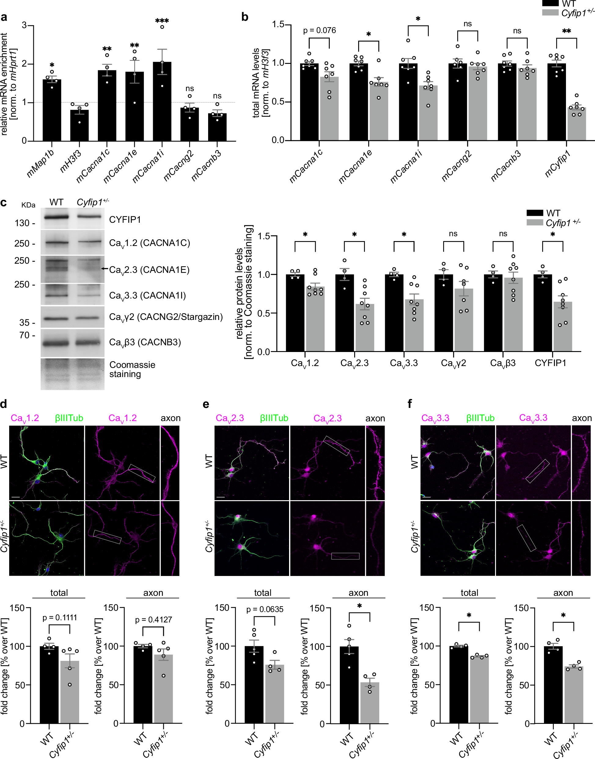
Fig. 4: CYFIP1 regulates the expression of calcium channels subunits.
From: CYFIP1 governs the development of cortical axons by modulating calcium availability

a CYFIP1 RNA immunoprecipitation (RNA-IP) from DIV 3 WT cortical neurons. Histogram showing relative enrichment of the mRNAs over the non-specific IgG, measured by RT-qPCR of the eluate. The values were normalized for the input and mHprt1 mRNA and expressed as fold change over the non-specific IgG of each mRNA (n = 4 embryos; mean ± SEM; One-Way ANOVA p < 0.0001; mMap1b mRNA p = 0.0390, mCacna1c mRNA p = 0.0054, mCacna1e mRNA p = 0.0078, mCacna1i mRNA p = 0.0009, mCacng2 mRNA p = 0.9997, mCacnb3 mRNA p = 0.9983). b Total mRNA levels of the Ca2+ channels in DIV 3 WT and Cyfip1+/- cortical neurons. Histograms represent mCacna1c, mCacna1e, mCacna1i, mCacng2, mCacnb3 and mCyfip1 mRNA levels, normalized to mH3f3 levels and expressed as a fold change over WT (WT n = 6/7 embryos, Cyfip1+/- n = 7 embryos; mean ± SEM; Two-tailed Multiple Mann-Whitney test, mCacna1c mRNA p = 0.0766, mCacna1e mRNA p = 0.0435, mCacna1i mRNA p = 0.0202, mCacng2 mRNA p = 0.6282, mCacnb3 mRNA p = 0.5343, mCyfip1 mRNA p = 0.0034). c Left, representative Western Blot showing CYFIP1, CaV1.2 (CACNA1C), CaV2.3 (CACNA1E), CaV3.3 (CACNA1I), CaVγ2 (CACNG2/Stargazin) and CaVβ3 (CACNB3) in membrane-enriched fractions from WT and Cyfip1+/- DIV 3 cortical neurons. The molecular weight of each protein is indicated in kDa. Right, histogram representing CaV1.2, CaV2.3, CaV3.3, CaVγ2, CaVβ3 and CYFIP1 protein expression levels in membrane-enriched fractions from WT and Cyfip1+/- DIV 3 cortical neurons. Protein levels were normalized to Coomassie staining (WT n = 4 embryos, Cyfip1+/- n = 7/8 embryos; mean ± SEM; Two-tailed Multiple unpaired t-test, CaV1.2 p = 0.0338, CaV2.3 p = 0.0281, CaV3.3 p = 0.0129, CaVγ2 p = 0.2574, CaVβ3 p = 0.6259, CYFIP1 p = 0.0137). d–f Representative images from WT and Cyfip1+/- DIV 3 cortical neurons stained for CaV1.2, CaV2.3, CaV3.3 (magenta) and βIII-Tubulin (green) (scale bar 20 μm). Histograms show the fluorescence intensity of each calcium channel normalized to βIII-Tubulin in the total neuron (left) and in the axon (right), expressed as a percentage over WT (CaV1.2: WT n = 4 embryos, Cyfip1+/- n = 5 embryos; mean ± SEM; Two-tailed Mann-Whitney test, total p = 0.1111, axon p = 0.4127; CaV2.3: WT n = 5 embryos, Cyfip1+/- n = 4 embryos; mean ± SEM; Two-tailed Mann-Whitney test, total p = 0.0635, axon p = 0.0159; CaV3.3: WT n = 4 embryos, Cyfip1+/- n = 4 embryos; mean ± SEM; Two-tailed Mann-Whitney test, total p = 0.0286, axon p = 0.0286). Source data are provided as a Source Data file.