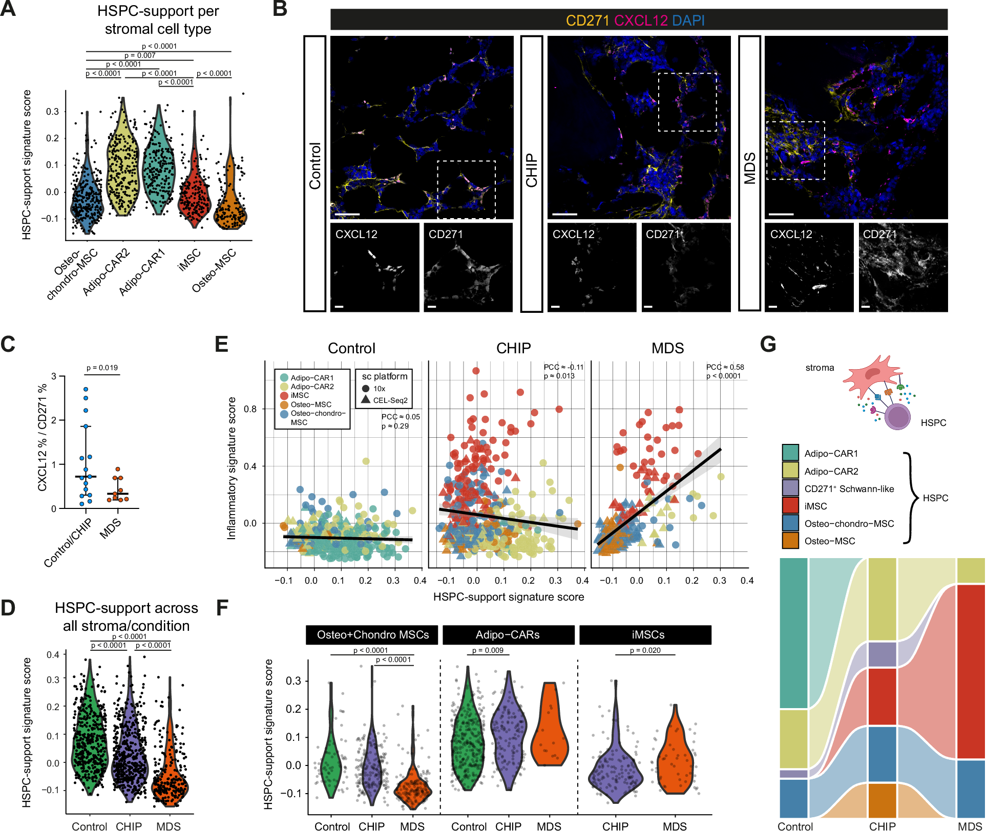
Fig. 4: Mapping HSPC support in stromal BM populations.

A Violin plots of HSPC-support signature scores across the stromal cell types. B Immunofluorescence of BM sections showing CXCL12 (magenta) and CD271 (yellow) expression in Control, CHIP, and MDS. Insets highlight regions with distinct co-localization patterns. DAPI (blue) stains the nuclei. Scale bars: 25 µm. C Dot plot of CXCL12+ cells among CD271+ stromal cells (Control/CHIP n = 15 and MDS n = 9 donors). Medians with 95% confidence intervals are shown. Statistical test: two-sided Welch’s t-test. D Violin plots of HSPC-support signature scores in stromal cells from scRNA-seq across Control, CHIP, and MDS. The signature score represents the cumulative expression of the HSPC-support. E Scatter plots showing the correlation between the HSPC-support and inflammation signature scores across stromal cells between conditions. Different colors represent the distinct stromal clusters and different shapes represent the single-cell datasets (circles 10x, triangles CEL-Seq2). Black trend lines indicate the direction of the correlation in each condition. Linear fit and 95% confidence intervals are calculated by the function geom_smooth from ggplot2. Statistical test: student’s t-test for PCC. F Violin plots of the HSPC-support signature scores specifically in Osteo-chondro MSCs, Adipo-CAR1/2, and iMSCs across conditions. G Sankey diagram summarizing the proportions of NICHES-inferred cell-cell interactions87 between HSPCs and stromal cell types across Control, CHIP, and MDS. Interaction proportions highlight the changes of supportive interactions in MDS. A, D, F Statistical test: two-sided Wilcoxon rank-sum test with Benjamini–Hochberg procedure. Stroma-HSPC schematic created in BioRender. Prummel, K. (https://BioRender.com/8aemiyg). Source data are provided in the Source Data file.