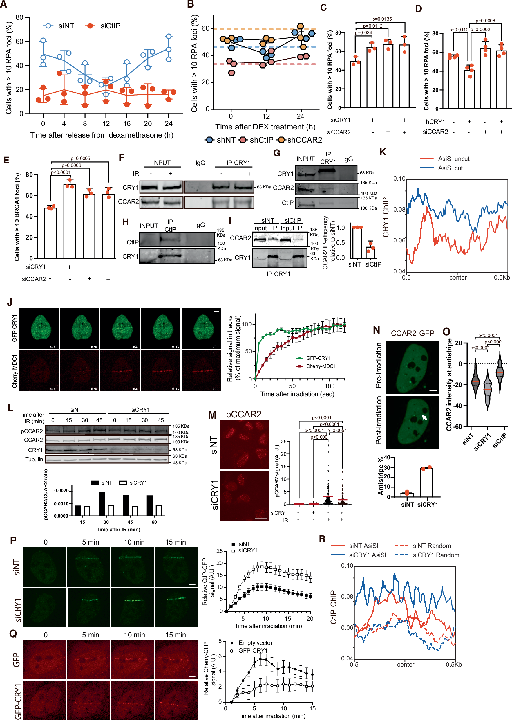
Fig. 3: CRY1 levels control DNA end resection through CCAR2 retention at DSBs.

A U2OS transfected with siRNA against CtIP (siCtIP) or a control sequence (siNT), were synchronized and released as indicated in Fig. 1A with dexamethasone. Cells were irradiated at the indicated time points and RPA foci were scored by immunostaining 1 h after irradiation. The average and standard deviation of three independent experiments is shown. Statistically significance was determined using a two-way ANOVA. B Same as A but in cells bearing an shRNA against CCAR2 (shCCAR2), CtIP(shCtIP), or a control sequence (shNT). The average and standard deviation of three independent experiments is shown. C RPA foci formation in U2OS cells transfected with the indicated siRNAs. A minus sign means transfection with a control sequence. The average and standard deviation of three independent experiments are shown. Statistically significance was determined using a one-way ANOVA. D Same as C, but in cells transfected with a siRNA against CCAR2 or not and bearing a vector for CRY1 overexpression (hCRY1). Minus signs mean transfection with a siRNA control or the empty vector. The average and standard deviation of four independent experiments is shown. Statistically significance was determined using a one-way ANOVA. E Same as C but immunostaining for BRCA1. The average and standard deviation of three independent experiments is shown. F U2OS cells were irradiated with 10 G (+) or mock treated (−). Protein samples were isolated in native conditions and CRY1 was immunoprecipitated using a specific antibody against CRY1. IgG was used as an immunoprecipitation control. Then, proteins were resolved in SDS-PAGE and blotted with the indicated antibodies. A representative experiment out of three replicas with similar results is shown. G Same as F but using an antibody against CRY1 for the IP. A representative experiment out of four replicas with similar results is shown. H Same as G but using an antibody against CtIP for the IP. A representative experiment out of three replicas with similar results is shown. I Same as F but in cells depleted for CtIP using an siRNA. The average and standard deviation of three independent experiments is shown. J U2OS cells bearing Cherry-MDC1 and GFP-CRY1 constructs were laser microirradiated and imaged at the indicated times. Representative images of selected timepoints are shown on the right, and quantification of the signal, relative to the peak intensity taken as 100%, of 6 cells is represented on the right. Scale bar 5 µm. K Average recruitment of CRY1 at the 214 best AsiSI cutting sites measured by ChIP-seq in samples exposed (cut, blue line) or not to (uncut, red line) to tamoxifen to induce a cleavage at AsiSI sites. L U2OS cells transfected with an siRNA against CRY1 or a control sequence were irradiated with 10 Gy. Protein samples were taken at the indicated timepoints, and the chromatin fraction was purified. After resolving the sample in SDS PAGE, the amount of phosphorylated CCAR2 was determined using a specific antibody. Lamin A was used as a control. A representative western blot, out of three with similar results, is shown on top, and its quantification is shown on the bottom. M U2OS cells treated as in L were immunostained using an antibody against phosphorylated CCAR2. Representative images are shown on the left side, and the quantification of the phospo-CCAR2 intensity per cell is plotted on the right side in cells irradiated (IR +) or not (IR -). A representative experiment out of three is shown. At least 50 cell per sample per experiment were analyzed. Statistical significance was analyzed using an unpaired one-sided Student’s T-test. Scale bar 25 µm. N U2OS cells bearing a constitutively expressed CCAR2-GFP fusion were laser microirradiated. The percentage of cells showing a negative GFP staining 1 h after laser-microirradiated was quantified and plotted (right side) in cells depleted or not for CRY1. Representative image of a cell showing an anti-stripe (white arrow) before and 1 h after laser-microirradiation are also shown (left). The quantification of a representative experiment out of three is shown. At least 50 cell per sample per experiment were analyzed. Scale bar 5 µm. O The intensity of CCAR2-GFP at the anti-stripe of cells showing them was calculated, setting the pan-nuclear intensity as 0, in U2OS cells laser-microirradiated upon depletion of CRY1 or CtIP. The average intensity in each case is shown as a red line. At least 70 cells with anti-stripes were analyzed in each sample. P Recruitment of GFP-CtIP was measure upon laser microirradiation in U2OS cells transfected with an siRNA against CRY1 or a control sequence. Representative images are shown on the left side. Images were taken at the indicated times, and the intensity of GFP-CtIP at the laser-induced stripe was quantified and plotted. At least 15 cells were analyzed in each sample. Statistical significance was analyzed using an unpaired one-sided Student’s T-test. Scale bar 5 µm. Q Same as P, but in cells stably expressing a Cherry-CtIP and transfected with a GFP-CRY1 plasmid or an empty vector. At least 15 cells were analyzed in each sample. Scale bar 5 µm. R Same as Fig. 2C, but using and antibody against CtIP for ChIP. For the whole figure, source data are provided as a Source Data file.