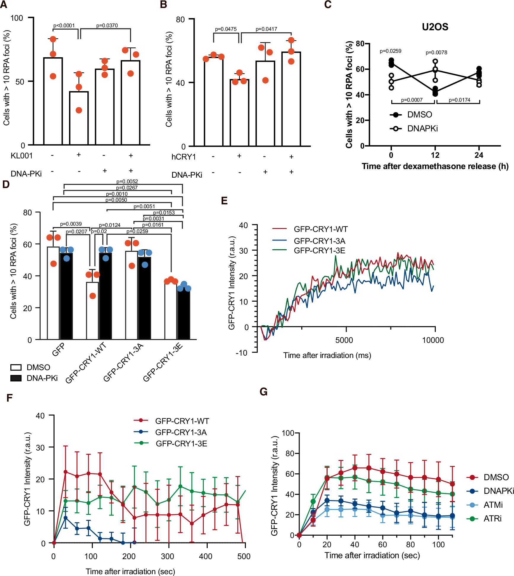
Fig. 4: DNA-PK-dependent phosphorylation of CRY1 modulates resection.

A U2OS cells were exposed to the CRY1 stabilizer KL001 and/or the DNA-PK inhibitor NU7441 as indicated with the plus and minus signs, and then irradiated and immunostained for RPA. The average and standard deviation of three independent experiments is shown. Statistically significance was determined using a one-way ANOVA. B Same as A but in cells transfected with an ectopic version of CRY1 or the empty vector instead of exposed to KL001. The average and standard deviation of three independent experiments is shown. Statistically significance was determined using a one-way ANOVA. C U2OS cells treated with an inhibitor of DNA-PK or DMSO as a control were treated as in Fig. 1B. Other details as Fig. 1B. The average and standard deviation of three independent experiments is shown. Statistically significance was determined using a one-way ANOVA. D Cells stable transfected with GFP-fusions of wildtype CRY1 (GFPCRY1-wt), a non-phosphorytable version of CRY1 (GFPCRY1-3A), a phospho-mimicking version (GFPCRY1-3E) or the empty vector (GFP) were treated with NU7441 or not, as indicated, irradiated and immunostained for RPA. The average and standard deviation of three independent experiments is shown. Statistically significance was determined using a two-way ANOVA. E U2OS stably expressing GFP-CRY1 versions were laser microirradiated and imaged at the indicated times. For each timepoint, the average intensity of at least five cell images is plotted. F Same as E, but for longer time points. G Same as in F, but with cells treated with inhibitors for DNA-PK, ATM, ATR or DMSO as a control, as indicated.