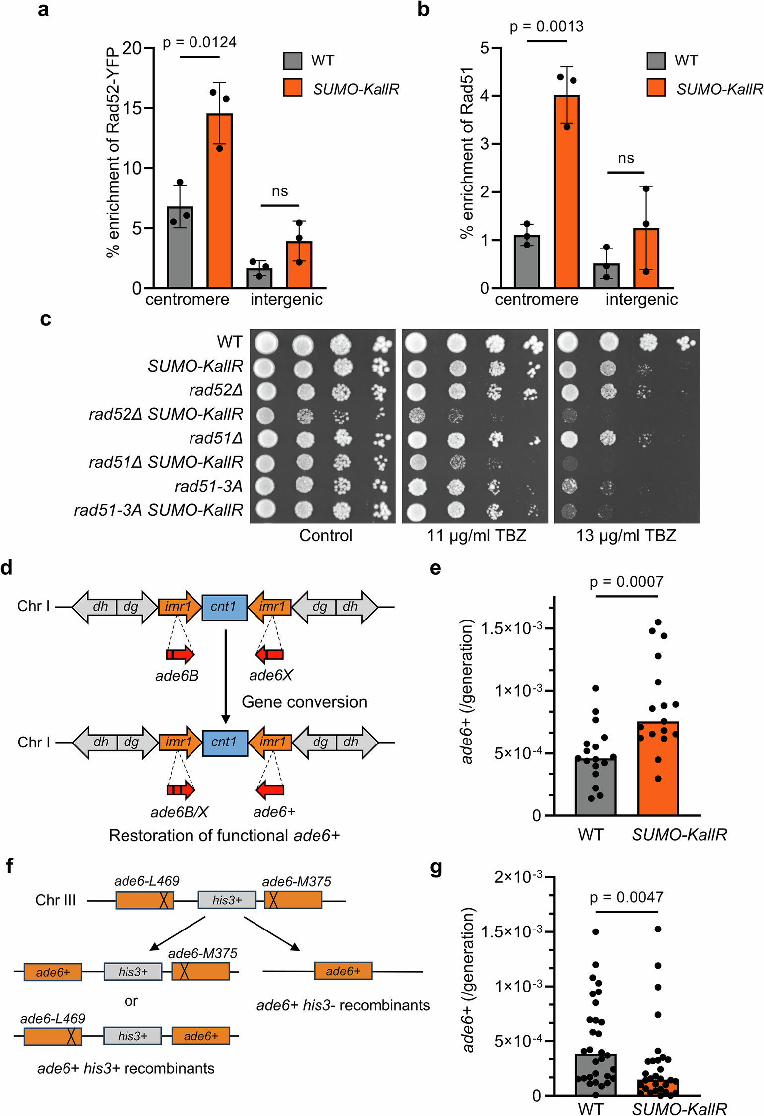
Fig. 3: SUMO chains limit excessive recombination at centromeres.
From: PolySUMOylation of PCNA and Rad52 restricts centromeric recombination in fission yeast

a Binding of Rad52-YFP to the centromere locus in indicated strains analyzed by ChIP-qPCR using anti-GFP antibody (relevant primers in Table S2). Intergenic locus on chromosome II was used as an internal specificity control. Dots represent values obtained from 3 independent biological repeats. Error bars: SD about the mean values. Two-sided Student’s t-test was used to calculate the p-values. ns non significant. b Rad51-binding to the centromere locus in indicated strains analyzed by ChIP-qPCR using anti-Rad51 antibody, Normal Rabbit IgG antibody, and relevant primers (Table S2). Intergenic locus was used as an internal specificity control. Dots represent values obtained from 3 independent biological repeats. Error bars: SD about the mean values. Two-sided Student’s t-test was used to calculate the p-values. c Drop dilution assay of indicated strains. Tenfold serial dilution of exponential cultures were dropped on YES agar plates containing TBZ in indicated concentrations. d A scheme of centromeric gene conversion between ade6B and ade6X heteroalleles introduced into imr1 inverted repeats at cen1. Restoration of functional ade6+ gene was measured on selective plates. e Spontaneous rate of centromeric gene conversion described in (d) in saturated cell cultures of indicated strains. Dots represent values obtained from 17 independent cultures from single colonies. Median is marked for each strain. Two-sided Mann–Whitney U test was used to calculate the p-values. f A scheme of intrachromosomal mitotic recombination between ade6-L469 and ade6-M375 heteroalleles separated by his3+ gene introduced into native ade6+ locus on chromosome III. Recombination between inverted ade6 mutated alleles can produce deletion-type and conversion-type ade6+ recombinants. g Spontaneous rate of intrachromosomal mitotic recombination described in (f) in saturated cell cultures of indicated strains. Dots represent values obtained from 30 independent cultures from single colonies with marked median. Two-sided Mann–Whitney U test was used to calculate the p-values. Source data are provided as a Source data file.