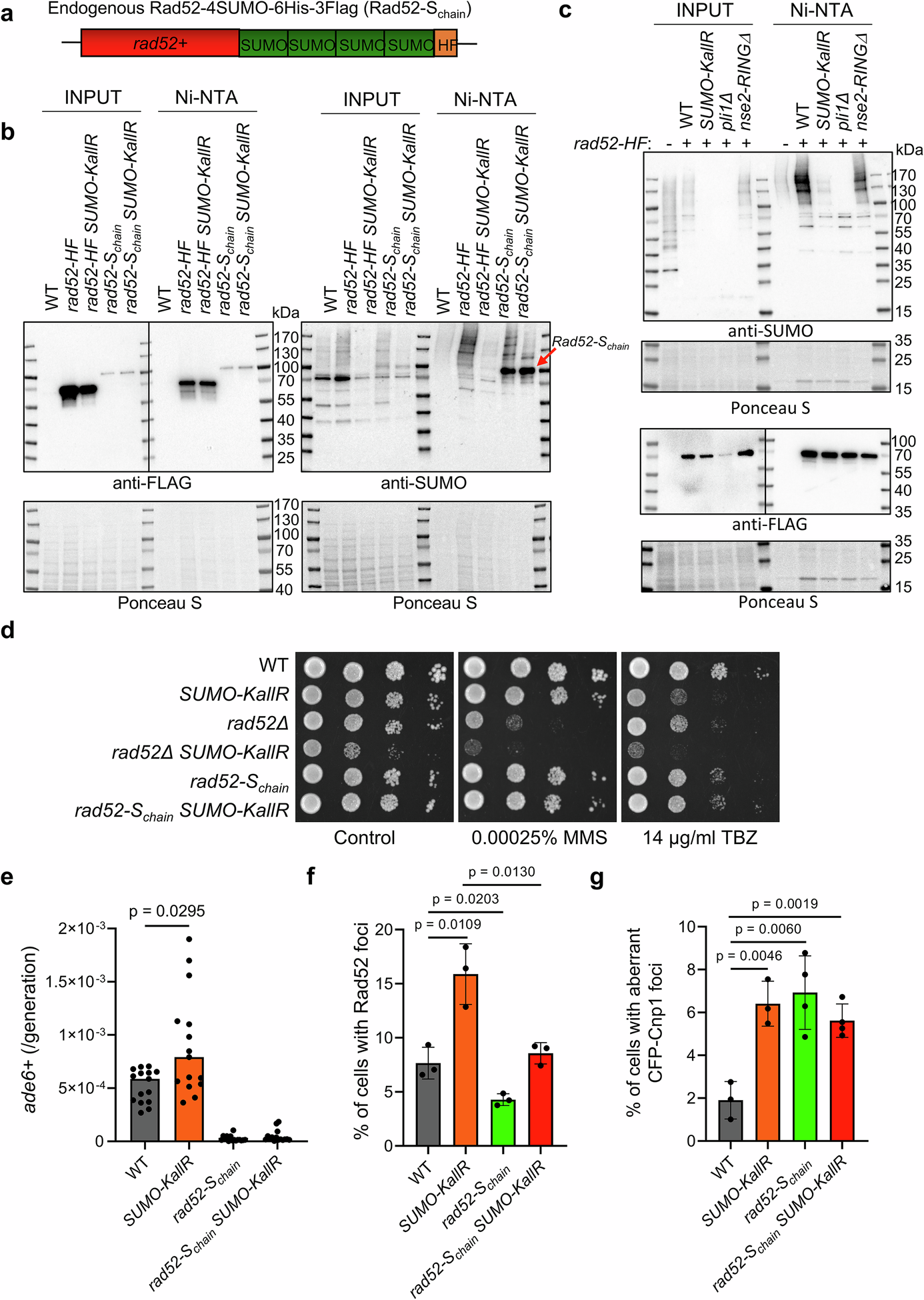
Fig. 7: PolySUMOylation of Rad52 restrict centromeric recombination.
From: PolySUMOylation of PCNA and Rad52 restricts centromeric recombination in fission yeast

a A scheme presenting artificial Rad52-SUMOchain (referred to as Rad52-Schain); endogenous rad52+ gene was tagged with four active (truncated at C-terminus) Pmt3-GG particles followed by 6His-3Flag. b SUMOylation status of Rad52-6His-3Flag (Rad52-HF) and Rad52-SUMOchain-6his-3Flag (Rad52-Schain) by Ni-NTA-pulldown from indicated strains; WT included as specificity control. Same samples were run to obtain two membranes; left panel was probed against Flag (two exposures are merged, full blots from each exposure presented in Source data), right panel was probed with anti-SUMO antibody. Ponceau S presented to show protein loading. Representative blots from n = 3 biological replicates. c Endogenous SUMOylation status of Rad52-HF from indicated strains by Ni-NTA pulldown. Same samples were run on separate gels and Rad52-HF precipitation was confirmed by anti-Flag Western blot (bottom panel, two exposure merged, full blots in Source data file). SUMOylation status of precipitated Rad52-HF was examined with anti-SUMO antibody (upper panel). Ponceau S was included for both Western blots to show the amount of protein loaded onto the gels. Representative blots from n = 3 biological replicates. d Drop dilution assay of indicated strains. Tenfold serial dilution of exponential cultures were dropped on YES agar plates containing MMS or TBZ in indicated concentrations. e Spontaneous rate of centromeric gene conversion as in Fig. 3d, e done on saturated cell cultures of indicated strains. Dots represent values obtained from 15 independent cultures from single colonies. Median is marked for each strain. Two-sided Mann–Whitney U test was used to calculate the p-values. f % of cells forming Rad52 foci based on immunofluorescence images of rad52-6His-3Flag (WT), SUMO-KallR rad52-6His-3Flag, rad52-Schain-6His-3Flag and SUMO-KallR rad52-Schain-6His-3Flag logarithmically growing strains. Fixed cells were probed with anti-Flag (primary) and anti-Rabbit Alexa Fluor 555 (secondary) antibody. Chromatin was stained with DAPI fluorescent dye. Dots represent values obtained from 3 independent biological experiments. At least 600 cells were analyzed for each strain for a single experiment. Error bars show the SD about the mean values. Two-sided Student’s t-test was used to calculate the p-values. g % of cells forming aberrant CFP-Cnp1 foci in indicated strains. Dots represent values obtained from 3 independent biological experiments. In all, at least 500 cells were analyzed for each strain. Error bars show the SD about the mean values. Two-sided Student’s t-test was used to calculate the p-values. Source data are provided as a Source data file.