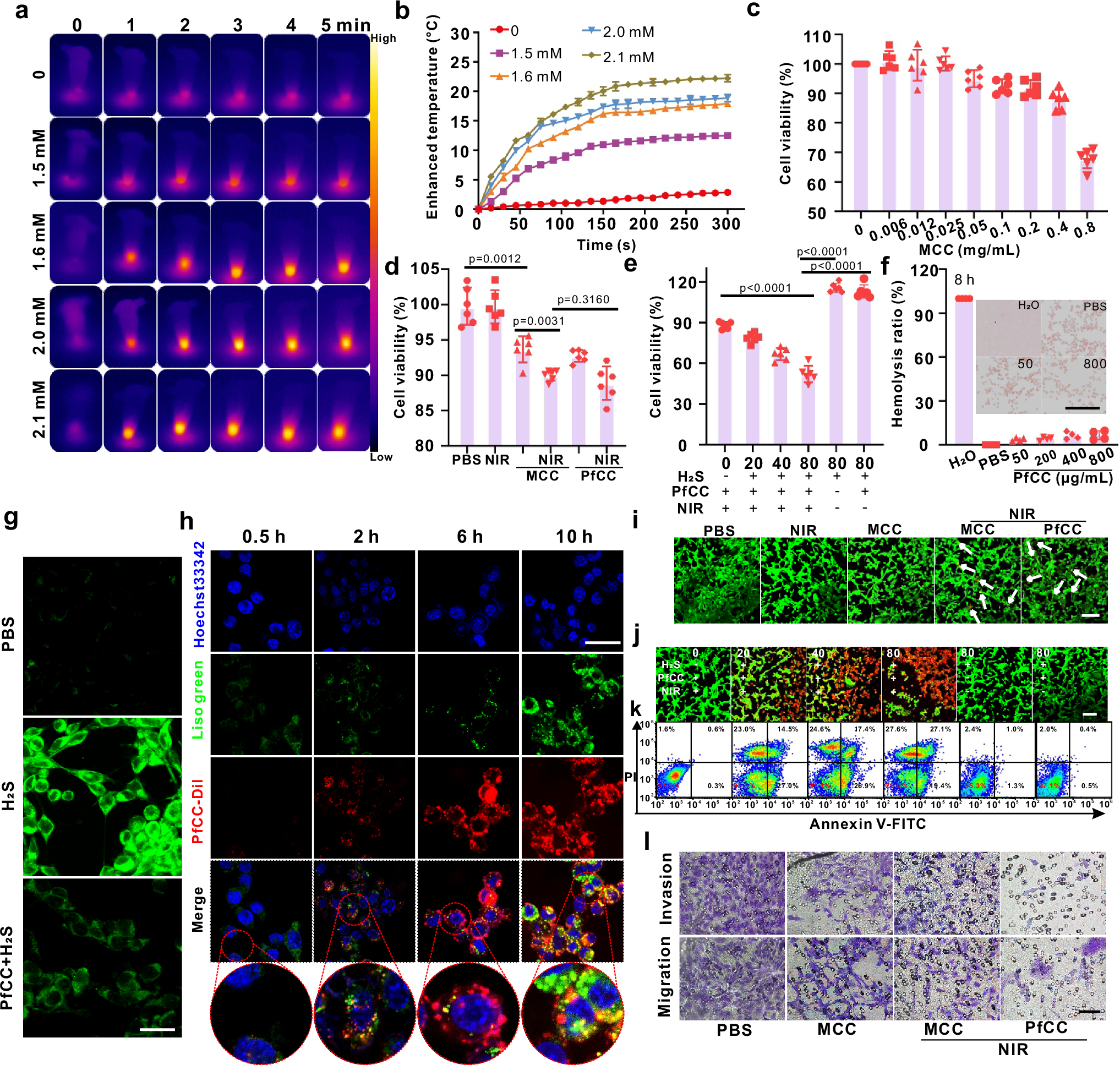
Fig. 3: Assessment of probe targeting and therapeutic efficacy at the cellular level.

a, b Thermal and temperature change images of degraded Co2+ treated with different concentrations of H2S standard solution for 2 h followed by laser treatment at 1.0 W/cm2. Data are presented as mean ± standard deviation (n = 3 independent samples). Black to white represents the temperature intensity values from low to high. c CCK-8 cytotoxicity of CT26 cells incubated with different concentrations of MCC. Data are presented as mean ± standard deviation (n = 6 independent samples). d Survival rates of CT26 cells incubated with different probes and treatments. Data are presented as mean ± standard deviation (n = 6 independent samples). Statistical differences were calculated using two-tailed Student’s t test, *: p < 0.05; **: p < 0.01; ***: p < 0.001. e Survival rates of CT26 cells after incubation with PfCC treated with different concentrations of H2S standard solution and irradiation with NIR. Data are presented as mean ± standard deviation (n = 6 independent samples). Statistical differences were calculated using two-tailed Student’s t test, *: p < 0.05; **: p < 0.01; ***: p < 0.001. f Haemolysis rates of erythrocytes incubated with different probe concentrations. The inset showed Giselm staining image of cell smears prepared from the precipitate. Data are presented as mean ± standard deviation (n = 4 independent samples). Scale bar: 100 μm. g WSP-1 staining of CT26 cells after treatment with different probes. Images are representative of three independent experimental replicates. Scale bar: 40 μm. h Co-localization images of Dil-labelled PfCC incubated with CT26 cells for different time. Images are representative of three independent experimental replicates. Scale bar: 40 μm. i Fluorescence imaging of CT26 cells stained with calcein and PI after co-incubation with different probes and conditions. Images are representative of three independent experimental replicates. Scale bar: 100 μm. j, k Calcein/PI staining and flow cytometric analysis of apoptosis in CT26 cells incubated with different concentrations of H2S-treated MCC. Images are representative of three independent experimental replicates. Scale bar: 100 μm. l Transwell experiments of various probes co-incubated with CT26 cells. Images are representative of three independent experimental replicates. Scale bar: 40 μm.