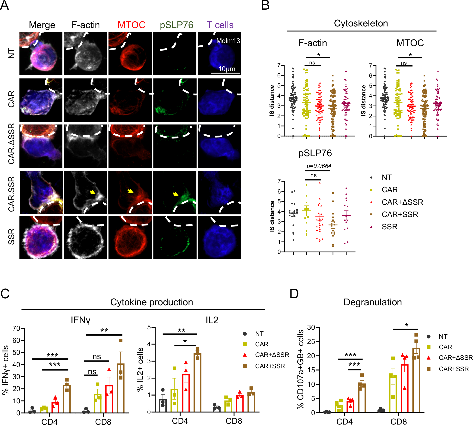
Fig. 3: CD38.SSR enhanced effector function and immune synapse polarization of CAR T cells upon co-culture with antigen-low AML.
From: Enhancing CAR- and TCR-mediated targeting of cancer via an immune synapse-stabilizing receptor

A Representative fluorescence confocal microscopy of F-actin and microtubule organizing center (MTOC) as well as pSLP76 after 1 h of co-culture of CLL1.CAR T cells with Molm13. White bars denote 10 µm. B Quantitative single-cell analysis of the distance from F-actin, MTOC and pSLP76 to the immune synapse. Each dot represents a single cell derived from either 4 donors (F-actin, 77 cells (NT), 70 cells (CAR), 73 cells (CAR + ΔSSR), 92 cells (CAR + SSR) and 64 cells (SSR), and MTOC, 67 cells (NT), 56 (CAR), 65 (CAR + ΔSSR), 76 (CAR + SSR), 52 cells (SSR)) or 3 donors (pSLP76, 19 cells (NT), 13 cells (CAR), 25 cells (CAR + ΔSSR), 16 cells (CAR + SSR) and 14 cells (SSR)) independent donors respectively. P values were determined using one way ANOVA with Dunnet’s correction for multiple comparisons compared to CAR. Dot plots show mean + S.E.M. (*P < 0.05, **P < 0.01. ns, non-significant). C Percentages of IFNγ and IL-2 positive or (D) GzB/CD107a double positive cells in CD4+ and CD8+ subsets of CLL1.CAR T cells after a 4-h co-culture with Molm13 at 1:1 E:T ratio. Data represent 3–4 donors. P values were determined using one way ANOVA with Tukey’s correction for multiple comparisons. Bar graphs show mean + S.E.M. (*P < 0.05, **P < 0.01, ***P < 0.001. ns, non-significant).