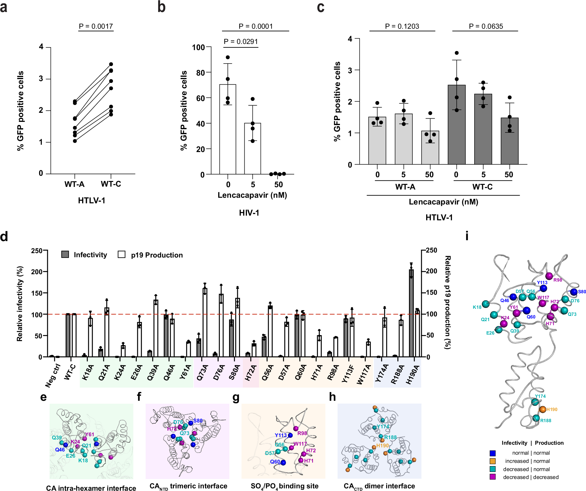
Fig. 6: Infection and virus production phenotypes of HTLV-1c CA mutants.
From: The Human T-cell Leukemia Virus capsid protein is a potential drug target

a Graph comparing the infectivity of WT-A and WT-C packaging constructs as measured by GFP reporter expression in a replication dependent infection system. Results are displayed from 8 independent experiments. Statistical analysis was performed using an unpaired two-tailed t-test. Bar graph displaying infectivity of HIV-1 (b) and HTLV-1c (c) as measured by GFP reporter expression in a replication dependent infection system in the presence of increasing amounts of lenacapavir. Results are displayed as the mean +/− SD from 4 independent experiments. Statistical analysis was performed using an unpaired two-tailed t-test. d Bar graph displaying relative infectivity (grey bars) and p19 production (white bars) of 21 HTLV-1c CA mutants, compared to the WT construct, which is set at 100%. Results are displayed as the mean +/- SD from 3 independent experiments. Shaded areas contain residues in the CA intra-hexamer interface (pale green, e), CANTD trimeric interface (pale purple, f), SO4/PO4 binding pocket (pale orange, g) and CACTD trimer of dimers interface (pale blue, h). i HTLV-1c CA mutants, shown in (d), mapped onto the structure of the monomeric full-length CA protein, with mutated residues coloured according to infection and virus production phenotypes. Representative gating strategy for the FACS data is provided in Supplementary Fig. 7. Source data are provided as a Source Data file.