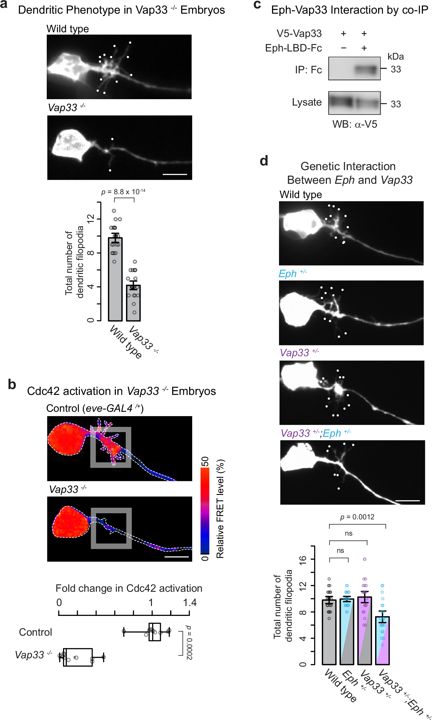
Fig. 5: Vap33 promotes dendritogenesis and activates Cdc42 via interaction with Eph receptors.

a Top: Representative images of dendritic outgrowth in wild-type and Vap33 -/- embryos. Bottom: Statistical analysis (two-sided Student’s t-test) shows significant differences (n = 20 neurons per genotype). b Top: Pseudocolor images showing aProbe responses in control and Vap33 -/- embryos. Bottom: Quantification of Cdc42 activation levels per aCC neuron indicates significant differences (two-sided Mann–Whitney U test, n = 10 neurons per genotype). Box plots show the median (center line), interquartile range (box), and minimum–maximum values (whiskers). c Western blots showing co-IP between V5-Vap and the Eph ligand-binding domain (LBD)-Fc. The interaction was assessed using cell lysates. Comparable results were observed across three independent biological replicates. d Top: Images of dendritic outgrowth in embryos heterozygous for Eph, Vap33, and double heterozygous for both. Bottom: Dendritic filopodia counts per aCC neuron reveal significant differences (one-way ANOVA, F3,76 = 8.9, p = 3.8 × 10-5) with Tukey’s post hoc tests (n = 20 neurons per genotype). Error bars represent the mean ± SEM. Scale bars: 5 μm. Source data are provided as a Source Data file.