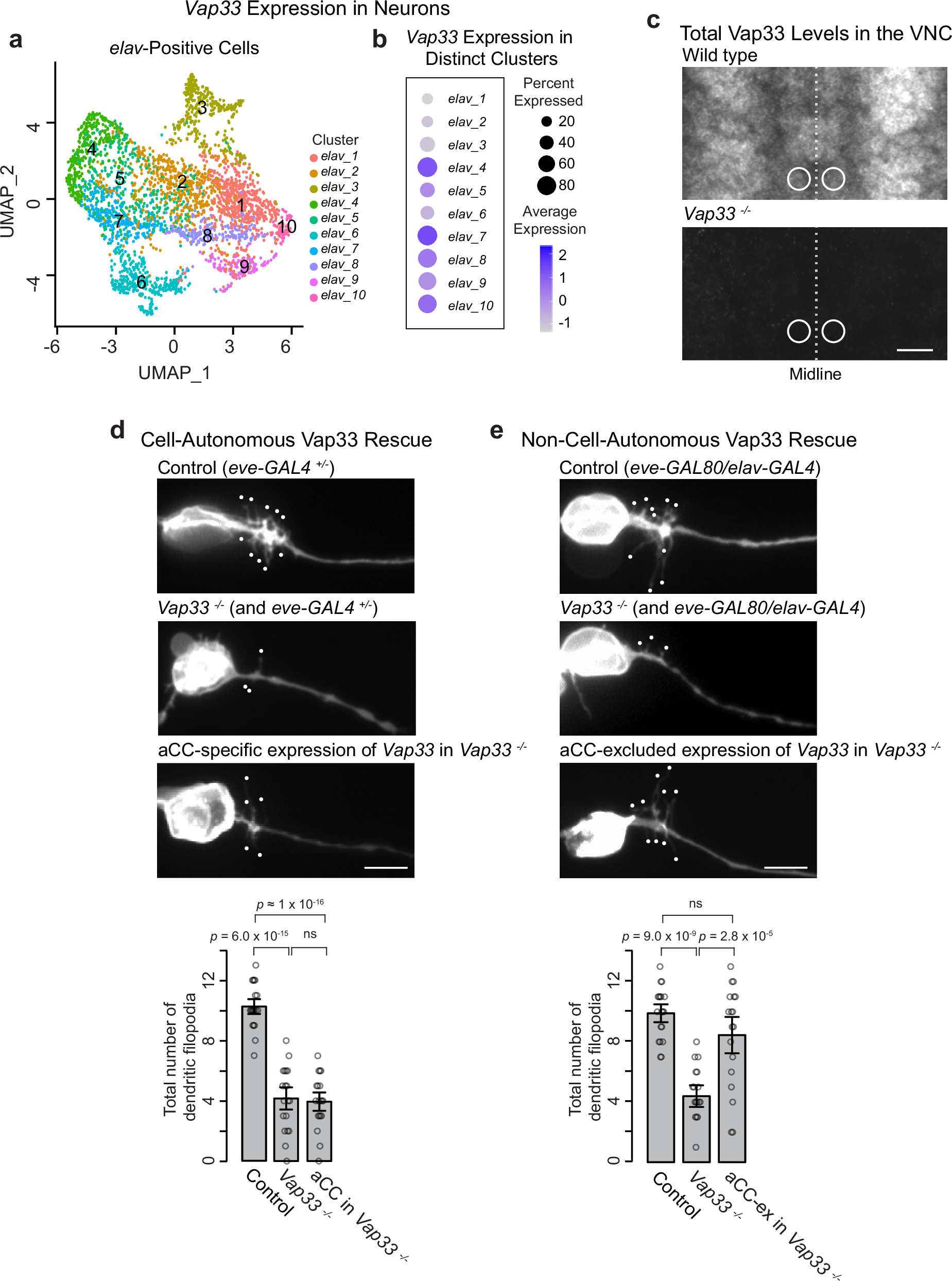
Fig. 6: Extracellular Vap33 is required for aCC dendritogenesis.

a UMAP analysis of embryos (7:20-11:20 AEL) showing elav-positive neuronal cells forming 10 clusters, color-coded by defined subsets. b Dot plot from scRNA-seq data showing Vap33 expression across the 10 clusters (data from Seroka et al.). c Anti-Vap33 staining in single ventral nerve cord (VNC) segments of wild-type and Vap33 -/- embryos at 11:00 AEL. Circles indicate aCC motoneuron cell bodies. Similar observations were made in at least three embryos per genotype. d, e Top: Images of dendritic filopodia in control, Vap33 -/-, and Vap33 -/- embryos with aCC-specific or aCC-excluded expression of Vap33. Bottom: Quantification of dendritic filopodia per aCC neuron reveals significant differences (one-way ANOVA, F2,55 = 76, p = 1.1 × 10−16) with Tukey’s post hoc tests (20, 19, and 19 neurons for control, Vap33 -/-, aCC in Vap33 -/- in (d);, 19, 18, and 18 neurons for control, Vap33 -/-, aCC-ex in Vap33 -/- in (e)). Error bars represent the mean ± SEM. Scale bars: 10 μm in (c); 5 μm in (d, e). Source data are provided as a Source Data file.