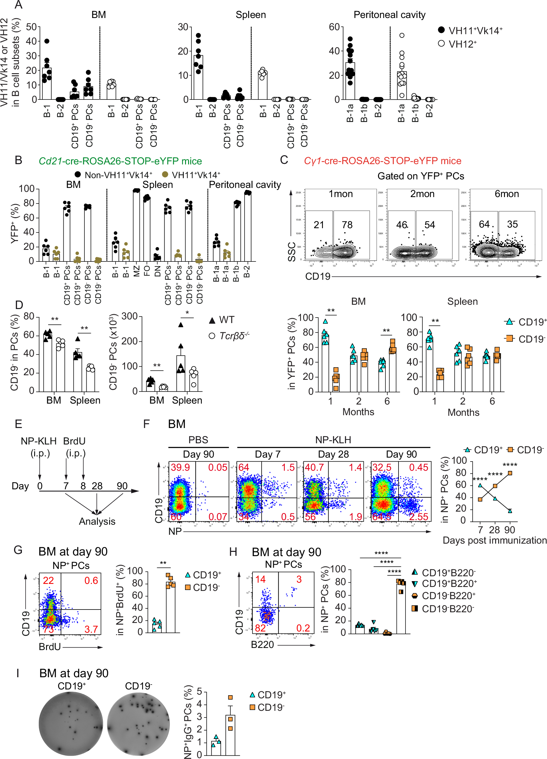
Fig. 2: CD19– BMPCs derive from various B cell subsets upon T-dependent and -independent reactions.
From: Distinct autoreactive CD19– plasma cell subsets accumulate in lupus-prone mice

A VH11/Vk14 and VH12 frequencies within B cell and CD19+ or CD19– PCs in BM, spleen and peritoneal cavity (PeC) of C57BL/6 mice. Subsets were identified as in Supplementary Fig. 2A. PeC B-1a, B-1b, B-2 cells are CD19+CD11b+CD5+, CD19+CD11b+CD5- and CD19+CD11b-CD5-, respectively8. B YFP+ frequencies in B and PC populations from BM, spleen, PeC of Cd21-cre-ROSA26-STOP-eYFP mice, gated as in Supplementary Fig. 2B, C. PeC B-1a, B-1b, B-2 cells were identified as above8(C) FACS plots (top) and graphs (bottom) show CD19+ and CD19– PC frequencies in YFP+ PCs (CD39+CD138+YFP+) in BM and spleen from Cγ1-cre-ROSA26-STOP-eYFP mice across ages. D Frequency and counts of CD19– PCs in BM and spleen of Tcrβδ-/- versus WT C57BL/6 controls. Gated as in Fig. 1A. E Workflow: C57BL/6 mice were immunized with NP-KLH i.p.; BrdU was injected i.p. on day 7 and 8; BM was analyzed at day 7, 28 and 90. F FACS plots show NP-specific and CD19 expression by BMPCs at days 7, 28 and 90. Graph shows CD19+ versus CD19– frequencies in NP+ BMPCs (CD39+CD138+NP+). G FACS plot shows BrdU and CD19 expression in NP+ BMPCs. Graph shows CD19+ and CD19– frequencies in NP+BrdU+ BMPCs (CD39+CD138+NP+BrdU+) on day 90. H FACS plot and graph shows B220 and CD19 frequencies in NP+ BMPCs on day 90. I Frequency of NP+IgG+ PCs in sorted CD19+ and CD19– BMPCs (sorted as in Supplementary Fig. 1D) by ELISPOT on day 90. Each point represents one experiment. Experiments represent naive (A–D) and NP-KLH-immunized mice (E–I). Data combine four (n = 7/BM and spleen, 14/PeC; A), three (n = 6; B), two (n = 6/group; C) and two (n = 5/group; D) independent experiments. Immunization data combine three (F, I) and two (G, H) experiments (n = 17/day 7, 13/day 28 and 10/day 90: F; n = 5: G, H; and n = 19: I). Two-tailed Mann–Whitney test (C, D, F, G) or one-way Anova test (H) were used. ∗∗p = 0.0022 (C), ∗∗p = 0.0079 and ∗p = 0.032 (D), ∗∗∗∗p < 0.0001 (F), ∗∗p = 0.0079 (G), and ∗∗∗∗p < 0.0001 (H). P values ≥ 0.05 not shown. Data show mean ± SEM.