Fig. 5: CD19– PCs are derived from CD19+ PCs.
From: Distinct autoreactive CD19– plasma cell subsets accumulate in lupus-prone mice

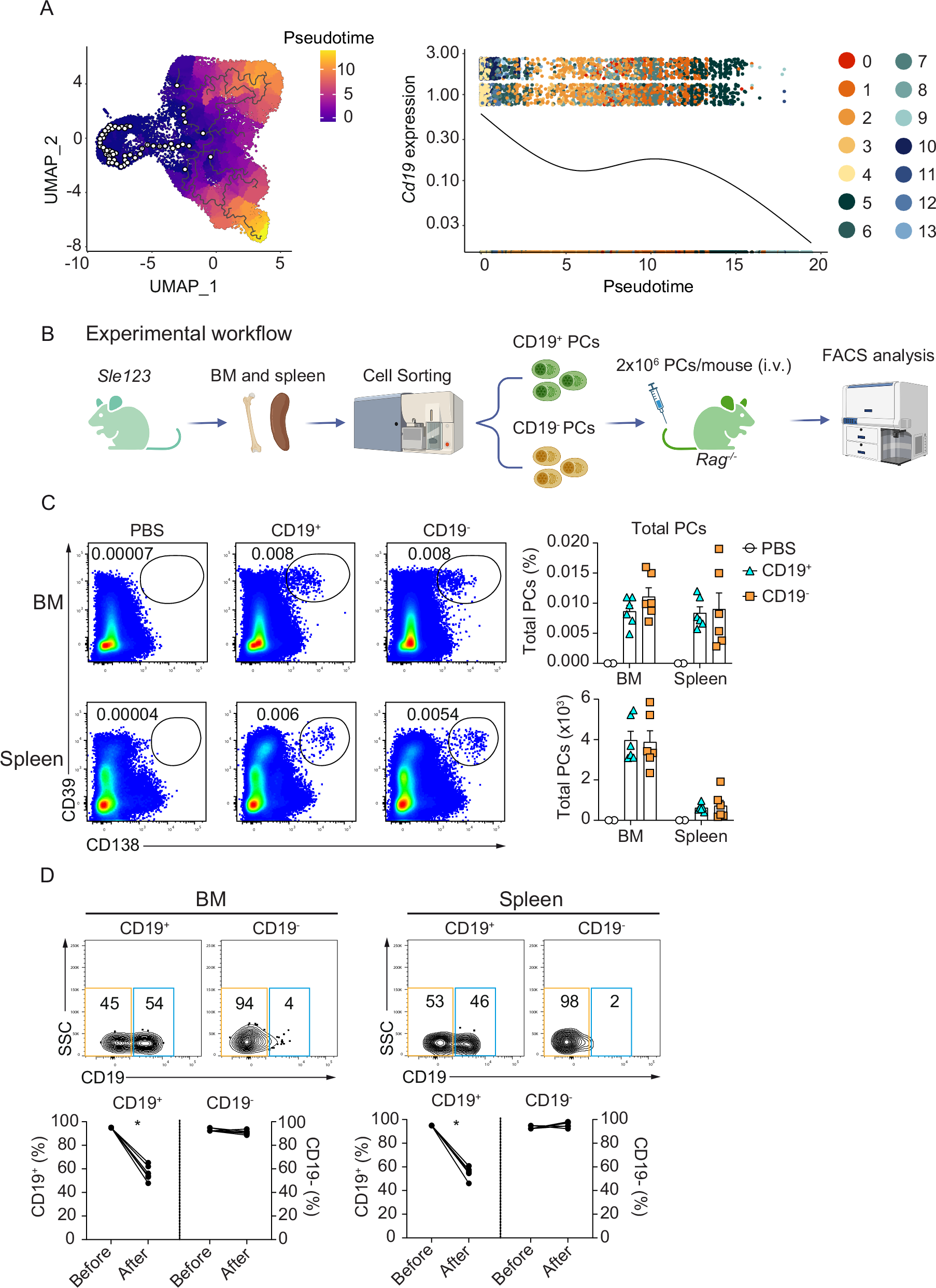
A UMAP plot (left) shows the predicted path of PC cell maturation analyzed by Monocle349 for PC clusters from Sle123 mice. Color coding indicates pseudotime. The graph (right) shows Cd19 expression by indicated clusters over pseudotime. B Experimental workflow. BM and spleen were collected from Sle123 mice for sorting CD19+ and CD19– PCs. Sorted cells were then transferred into Rag−/− mice (via i.v.) and analyzed 7 days later. As a control, some Rag-/- mice were injected with PBS only. The experimental workflow was created with BioRender.com. C Representative FACS plots (left) show the frequency of total PCs at day 7 after adoptive transfer in BM and spleen of Rag−/− mice which received PBS, sorted CD19+ or CD19– PCs. The graphs show the frequency (top) and absolute number (bottom) of total PCs at day 7 after adoptive transfer in BM and spleen of Rag−/− mice received PBS, sorted CD19+ or CD19– PCs. D Representative FACS plots (top) show the frequency of CD19+ versus CD19– PCs in total BM and splenic PCs from Rag−/− mice which received either sorted CD19+ or CD19– PCs. The corresponding graphs (bottom) show the frequency of CD19+ or CD19– in BM and spleen from Rag−/− mice which received either sorted CD19+ or CD19– PCs at the time before compared with after transfer. The frequency of CD19+ and CD19– PCs at the time before transfer were cell purity after sorting. Data show compilation of n = 6 mice/group (BM and Spleen) and n = 13 mice (Kidney) (A) and two independent experiments (n = 6 mice/group) (C, D). Groups were compared using two-tailed paired t test (D) (∗p = 0.031). P values ≥ 0.05 are not shown. Data show mean ± SEM.