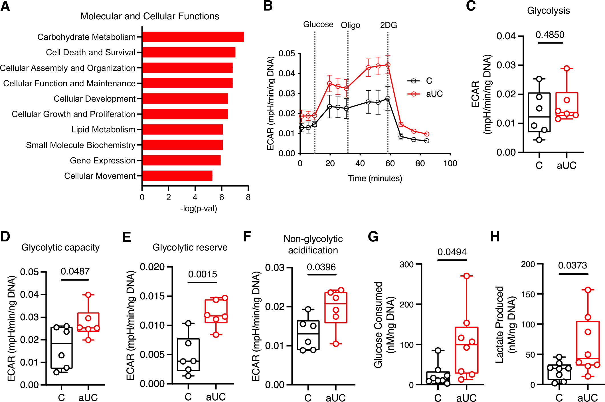
Fig. 3: Higher glycolytic capacity in active UC colonoids during differentiation.

A Ingenuity Pathway Analysis of differentially expressed RNAs between aUC and C colonoids. The top 10 Molecular and Cellular Functions are shown. Full details of molecules involved under each function are presented in Supplementary Data 2. B Bioenergetic profile of C and aUC colonoids differentiated in 96-well Seahorse plates for 3 days and subjected to the Seahorse Glycostress assay. n = 6 donors/group, mean ± SEM. C–F Glycostress extracellular acidification rates (ECAR) of C and aUC colonoids as in (B) to determine real-time (C) glycolysis, (D) glycolytic capacity, (E) glycolytic reserve, and (F) non-glycolytic acidification rate. Each symbol represents an average of 4 replicates for one donor. n = 6 donors/group. G Extracellular glucose and H extracellular lactate concentration in the medium from C and aUC colonoids differentiated for 2 days. Each symbol represents an average of duplicate readings for one donor. n = 8 donors/group. Statistics: (A) Right tailed Fisher’s Exact Test (C–H)- two-sided unpaired t-test, with Welch correction in G and H. For C–H, boxplot represents the first, second (median), and third quartiles with whiskers representing the minimum and maximum points. P values are indicated in the figures. ECAR, extracellular acidification rates.