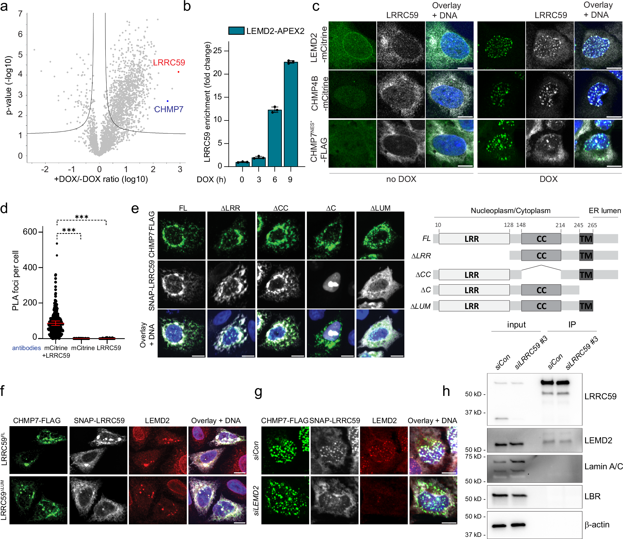
Fig. 3: LRRC59 is a CHMP7- and LEMD2-associated factor.

a LRRC59 enriches in RPE1 CHMP4B-APEX2 proteomes after CHMP7WT induction. Quantification shows protein abundance (log10 values) of +DOX/-DOX ratios. LRRC59 (red), CHMP7 (blue) highlighted. Y-axis shows adjusted p-value threshold (two-tailed Student’s t-test). b LRRC59 proteomics enrichment following CHMP7NES* induction in LEMD2-APEX2 cells (indicated timepoints) and biotin-phenol labeling. Error bars: mean ± SD; N = 3, technical replicates. c Endogenous LRRC59 relocalises from the ER and INM to LEMD2/CHMP4B foci after CHMP7NES* expression. Representative confocal images of RPE1 LEMD2-APEX2-mCitrine or CHMP4B-APEX2-mCitrine cells following CHMP7NES* induction ( + DOX). Cells stained for LRRC59, DNA (Hoechst). N = 3. d Endogenous LRRC59 colocalises with LEMD2-mCitrine at the INM and ER. Quantification of PLA foci in RPE1 LEMD2-APEX2-mCitrine cells with antibodies against LRRC59 and LEMD2-mCitrine as indicated. Error bars: mean ± SEM, three independent experiments; n = 416 (mCitrine + LRRC59), 602 (mCitrine), 393 cells (LRRC59). mCitrine + LRRC59 vs mCitrine or vs LRRC59, ***P = 0.0003. One-way ANOVA with Dunnett’s test. e Depletion of LRRC59 luminal domain abrogates colocalization with CHMP7. Left panel, representative confocal images of HeLaK cells co-transfected with CHMP7WT and LRRC59 deletion constructs, stained for SNAP, FLAG, and DNA (Hoechst). N = 3. Right panel, schematic of hsLRRC59 domains and specific deletions used. FL: Full-length, LRR: Leucine-rich repeat, CC: Coiled-coil, LUM: ER luminal domain, TM: Transmembrane domain. f Depletion of the LRRC59 ER luminal domain does not affect LEMD2-CHMP7 interaction. Representative confocal images of HeLaK cells co-transfected with CHMP7WT and SNAP-LRRC59. Cells were stained for SNAP, FLAG, LEMD2, and DNA (Hoechst). N = 3. g LEMD2 mediates LRRC59 recruitment to CHMP7 foci. Representative confocal images of RPE1 SNAP-LRRC59FL CHMP7NES* cells, after indicated siRNA-treatments, and CHMP7NES* induction (DOX). Cells were stained for SNAP, FLAG, LEMD2, and DNA (Hoechst). N = 3. h Interaction of LRRC59 and LEMD2 is mediated through their ER luminal domains. Western blot of input and pulldown (IP) fractions from indicated RPE1 LRRC59-TurboID cells after biotin labeling, detected using specific antibodies against LRRC59, LEMD2, Lamin A/C, LBR, with β-actin serving as a loading control. N = 3. All scale bars, 10 μm. Source data are provided as a Source Data file.