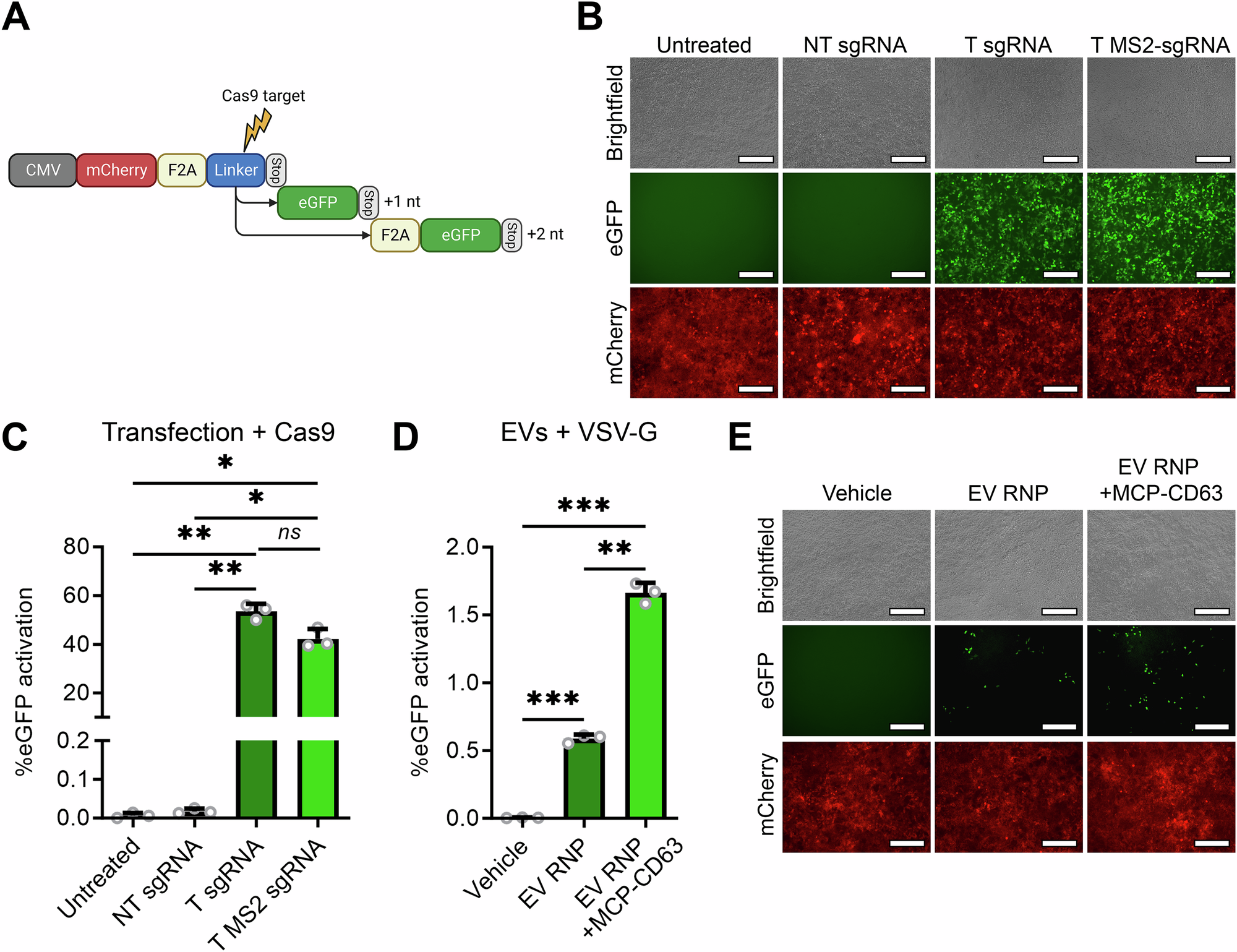
Fig. 2: MCP-CD63 facilitates a limited increase of EV-mediated Cas9 RNP delivery.

A Schematic of the fluorescence “stoplight” reporter construct for Cas9 activity. mCherry (red) is stably expressed under a CMV promoter followed by a small “linker” region (blue), containing a Cas9 target site, and a stop codon. Frameshifts in the linker region, resulting from non-homologous end joining (NHEJ)-mediated repair mechanisms due to Cas9-mediated double stranded breaks, result in expression of downstream eGFP (green) open reading frames. Created in BioRender. Utrecht University, P. (2025) https://BioRender.com/olgq16g. B, C Fluorescence microscopy images (B) and flow cytometry analysis (C) of HEK293T cells expressing the stoplight reporter construct, transfected with Cas9 and a non-targeting (NT) sgRNA, or a targeting (T) sgRNA with or without MS2 aptamers. eGFP expression is observed after transfection of Cas9 with both wild-type targeting (T) sgRNA or a T MS2-sgRNA. Scalebar represents 200 μm. Means + SD, n = 3 biologically independent samples, One-way ANOVA with post-hoc Tukey’s multiple comparisons test. D, E Flow cytometry analysis (D) and fluorescence microscopy images (E) of HEK293T cells expressing the stoplight reporter construct, 72 h after addition of EVs isolated from HEK293T cells expressing Cas9 + MS2-sgRNA + VSV-G (EV RNP) or expressing Cas9 + MS2-sgRNA + MCP-CD63 + VSV-G (EV RNP + MCP-CD63) shows that MCP-CD63 facilitates a significant but limited increase of EV-mediated RNP delivery. 1.0 × 1012 EVs per well. Scalebar represents 200 μm. Means + SD, n = 3 biologically independent samples, One-way ANOVA with post-hoc Tukey’s multiple comparisons test. * p < 0.05, ** p < 0.01, *** p < 0.001.