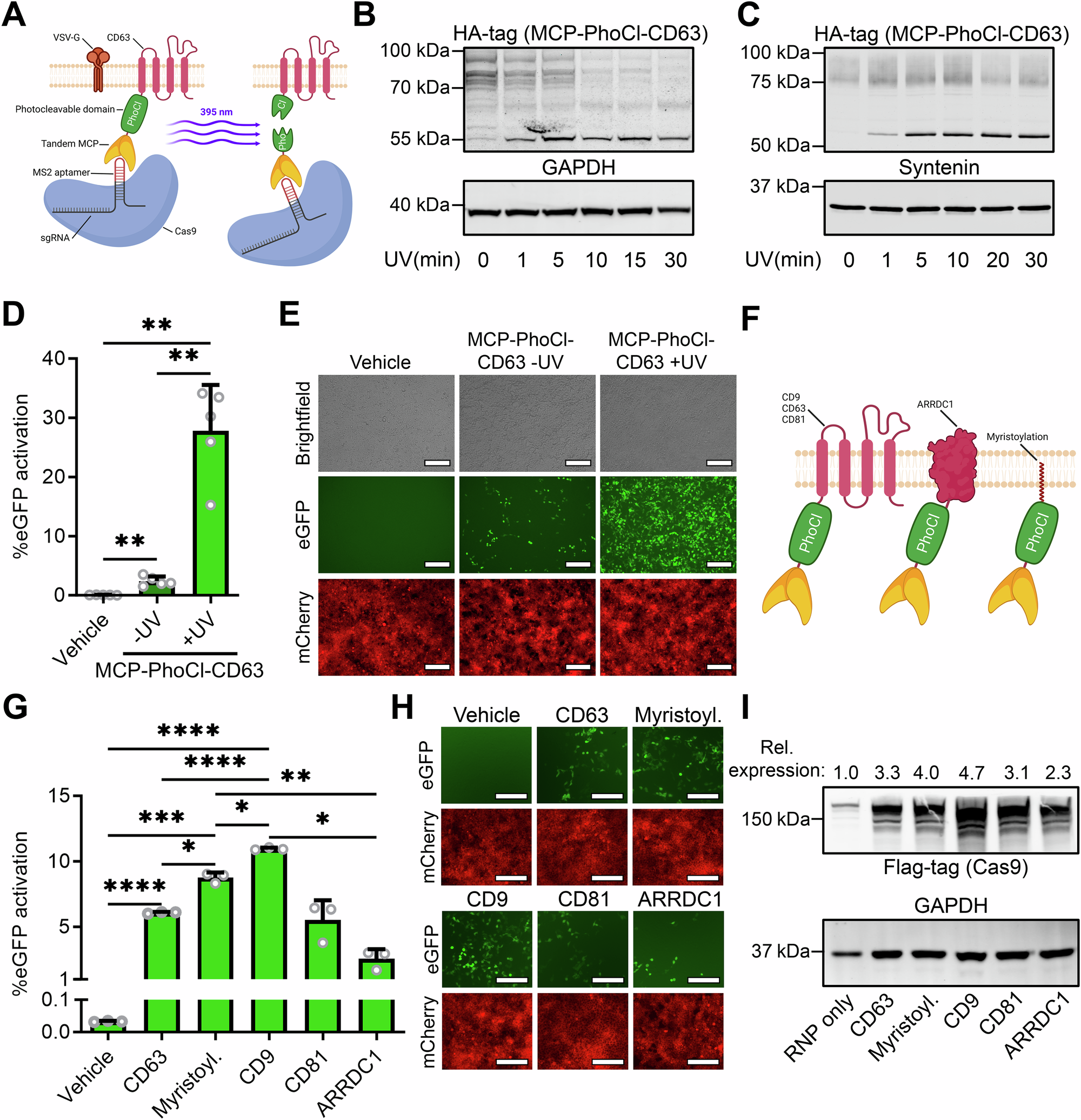
Fig. 3: Incorporation of a photocleavable domain to facilitate cargo release strongly increases EV-mediated Cas9 RNP delivery.

A Schematic of the EV engineering strategy for photo-activatable release of membrane-bound MCP-loaded Cas9 RNPs. A photocleavable domain (PhoCl), with an N-terminal HA-tag for western blot analysis, is placed between the tandem MCPs and CD63 (MCP-PhoCl-CD63). Upon exposure to 395 nm UV light, PhoCl is cleaved, releasing the MCP-RNP complex from the EV membrane. Created in BioRender. Utrecht University, P. (2025) https://BioRender.com/r3y3yik. B, C Western blot analysis of MCP-PhoCl-CD63 cleavage in cells (B) and isolated EVs (C). Upon UV exposure, the ~ 82 kDa fusion protein is cleaved, revealing a ~ 55 kDa cleavage product. D, E Flow cytometry analysis (D) and fluorescence microscopy images (E) of HEK293T cells expressing the stoplight reporter construct, 72 h after addition of EVs isolated from HEK293T cells expressing Cas9 + MS2-sgRNA + MCP-PhoCl-CD63 + VSV-G shows that UV treatment of EVs prior to addition to cells strongly increases EV-mediated RNP delivery. 1.0 × 1012 EVs per well. Mean + SD, n = 5 independent experiments, One-way ANOVA with post-hoc Tukey’s multiple comparisons test. Scalebar represents 200 μm. F Schematic of additional EV-targeted loading constructs. Tandem MCPs are fused to EV-enriched moieties CD9, CD63, CD81, ARRDC1, and a myristoylation tag via a photocleavable (PhoCl) domain. Created in BioRender. Utrecht University, P. (2025) https://BioRender.com/f95r962. G, H Flow cytometry analysis (G) and fluorescence microscopy images (H) comparing EV-mediated RNP delivery of various MCP-PhoCl fusion proteins. Addition normalized by particle count; 5.0 × 1010 particles added per well. Scalebar represents 200 μm. Means + SD, n = 3 independent experiments, One-way ANOVA with post-hoc Tukey’s multiple comparisons test. I Western blot analysis of Cas9 loading in EVs by various MCP-PhoCl fusion proteins. Relative Cas9 loading is corrected for loading control and normalized to the “RNP only” condition. * p < 0.05, ** p < 0.01, *** p < 0.001, **** p < 0.0001.