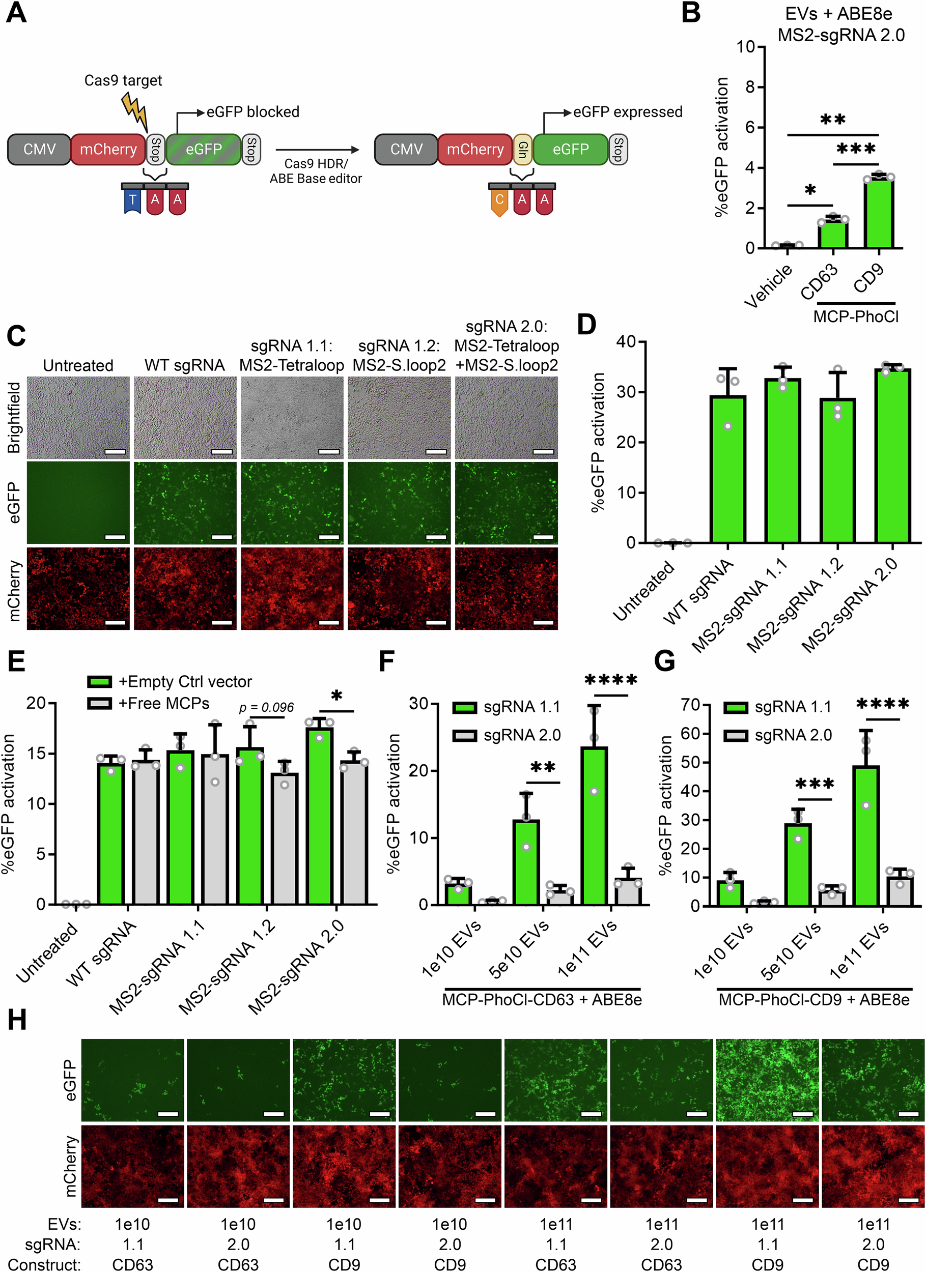
Fig. 5: MCP-PhoCl-based EV delivery of adenine base editor ABE8e facilitates high levels of base editing.

A Schematic of the fluorescent reporter construct for ABE activity. mCherry is followed by a stop codon and an in-frame eGFP ORF. A Cas9 target site is present at the mCherry stop codon, allowing ABE-mediated conversion of the stop codon into glutamine (Gln), resulting in the expression of a mCherry-eGFP fusion protein. Created in BioRender. Utrecht University, P. (2025) https://BioRender.com/90akg9p. B EV-mediated delivery of ABE8e using MCP-PhoCl-CD63 or MCP-PhoCl-CD9 with a targeting MS2-sgRNA 2.0 results in significant but limited ABE8e activity. 5.0 × 1010 EVs per well. Means + SD, n = 3 independent experiments, One-way ANOVA with post-hoc Tukey’s multiple comparisons test. C, D Transfection of plasmid DNA encoding for ABE8e with a targeting WT sgRNA (no MS2 stemloops), MS2-sgRNA 1.1 (MS2 aptamer in tetraloop), MS2-sgRNA 1.2 (MS2 aptamers in stem loop 2), or MS2-sgRNA 2.0 (MS2 aptamer in tetraloop and stemloop 2) results in similar levels of ABE8e activity, as shown by fluorescence microscopy images (C) and flow cytometry analysis (D), 48 h after transfection. Scalebar represents 200 μm. Means + SD, n = 3 biologically independent samples. E Flow cytometry analysis of HEK293T fluorescent reporter cells transfected with ABE8e and various targeting sgRNAs, alongside a plasmid for expression of cytosolic tandem MCPs, or an empty control vector. Only sgRNAs with an MS2 aptamer in the second stemloop show decreased ABE8e activity in the presence of free MCPs. Means + SD, n = 3 biologically independent samples, One-way ANOVA with post-hoc Sidak’s multiple comparisons test. F, G, H Flow cytometry (F, G) and fluorescence microscopy analysis (H) for a dose response of EV-mediated ABE8e delivery using MCP-PhoCl-CD63 (F) and MCP-PhoCl-CD9 (G) comparing MS2-sgRNA 1.1 and 2.0 after addition of 1.0 × 1010, 5.0 × 1010, and 1.0 × 1011 EVs. Both loading constructs show high ABE8e activity with MS2-sgRNA 1.1, in a dose-dependent manner. Scalebar represents 200 μm. Means + SD, n = 3 independent experiments, One-way ANOVA with post-hoc Sidak’s multiple comparisons test. * p < 0.05, ** p < 0.01, *** p < 0.001, **** p < 0.0001.