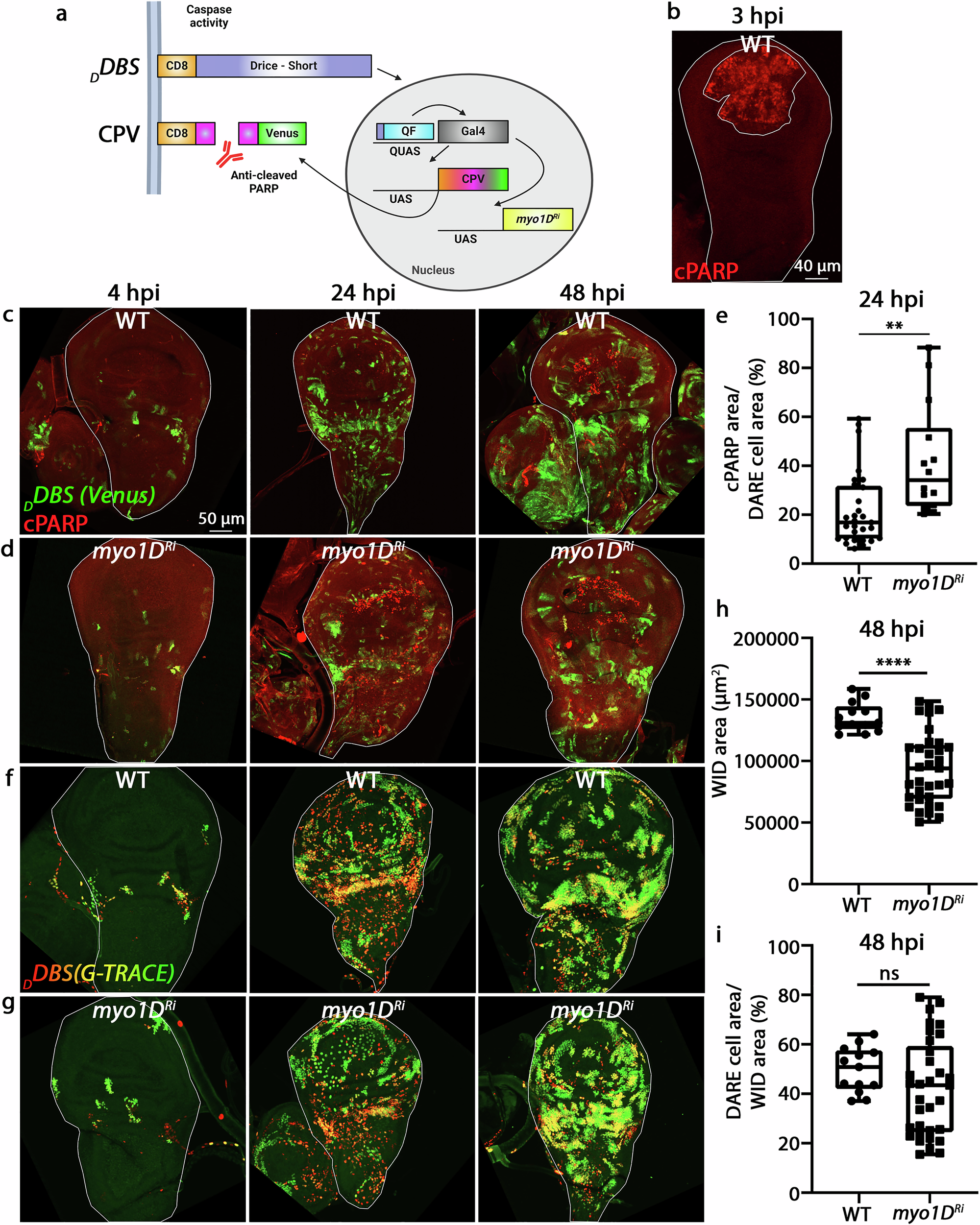
Fig. 5: myo1D knockdown in DARE cells triggers effector caspase activation and apoptosis.

a Schematic of the DDBS reporter combined with the CPV reporter of effector caspase activity and a UAS-myo1DRi transgene. Created in BioRender. Braun, T. & Yacobi-Sharon, K. (2025) https://BioRender.com/s6ebqxl. b An irradiated WID expressing the CPV reporter in the pouch region (using the sal-Gal4 driver) and immunostained to reveal cleaved PARP (cPARP; red). c, d Irradiated WIDs expressing the transgenic combination described in (a) (control; c) or with DARE cell-specific myo1D knockdown (d), were immunostained for cPARP (red) and monitored at 4, 24, and 48 hpi. DARE cells are visualized by the Venus fluorescence of the CPV (green). e Quantification of the fraction of DARE cells expressing cPARP in WIDs represented in (c, d), measured as the cPARP-positive DARE cell area (red) relative to the total DARE cell area (green). f, g Irradiated WIDs expressing the transgenic combination described in Fig. 3a (control; f) or with DARE cell-specific myo1D knockdown (g), were monitored at 4, 24, and 48 hpi. h The graph depicts the total size of the 48 hpi WIDs shown in (f, g), presented as the total area in square micrometers (µm²). i Quantification of the number of DARE cells and clones in 48 hpi WIDs, as represented in (f, g), is shown and presented as in Fig. 3g. Statistical tests: Two-tailed unpaired Student’s t-test (e, h, i). All data points, including outliers, are shown in box plot format. The lower and upper whiskers represent the minimum and maximum values, respectively; the center line denotes the median; and the lower and upper box bounds correspond to the medians of the lower and upper halves of the dataset. Each dot represents a single WID, reflecting the number of biologically independent WIDs samples (n). Numbers of WIDs examined were: 29 (WT) and 14 (myo1DRi) in (e); and 13 (WT) and 33 (myo1DRi) in (h, i). **p < 0.01; ****p < 0.0001; ns, not significant. p-value in (e): p = 0.0012 (WT vs. myo1DRi); (h): p < 0.0001 (WT vs. myo1DRi); (i): p = 0.1914 (WT vs. myo1DRi).