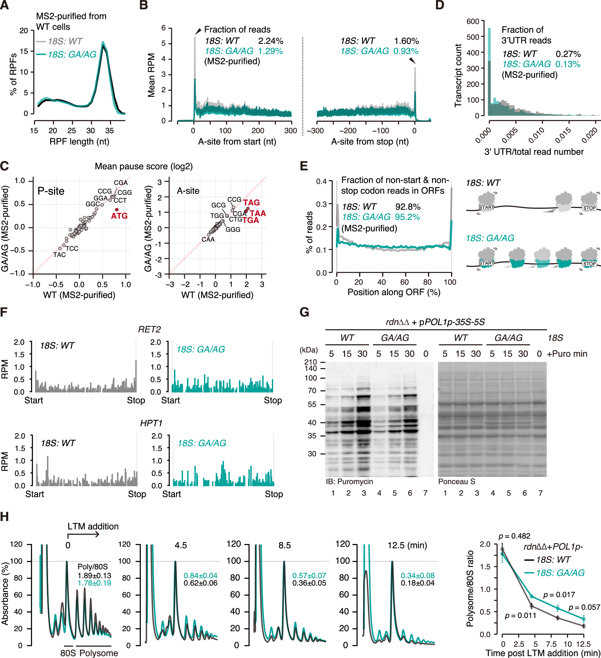
Fig. 2: Ribosomes with a prokaryotic-like decoding center are translationally active but suboptimal in yeast.

A Length distribution of ribosome-protected mRNA fragments (RPFs) in ribosome profiling libraries from MS2-purified ribosomes containing either 18S: WT or 18S: GA/AG. WT: wild-type. B Metagene plots showing A-site positions of MS2-purified ribosomes around the start and stop codons. RPM: reads per million; n = 1503 transcripts (also for other metagene analysis data shown in this figure). C Scatter plots showing the log2 pause scores for P-site (left) or A-site (right) codons in MS2-purified ribosomes, comparing 18S: GA/AG to 18S: WT. D Histogram showing the distribution of the ratio of RPFs mapped to 3’ untranslated region (UTR) relative to all RPFs. E Averaged distribution of RPFs from MS2-purified 18S: WT or 18S: GA/AG ribosomes across open reading frames (ORFs). The fraction of RPFs mapped within ORF regions, excluding the first and last five codons, is shown. Data represent the mean of two replicates. The cartoon illustrates a possible interpretation of the loss of 18S: GA/AG RPFs at start and stop codons. F Distribution of RPFs on two representative ORFs showing a depletion of 18S: GA/AG-derived RPFs at start and stop codons compared to 18S: WT. Results from one replicate are shown. G Western blot assessing puromycin incorporation in rdnΔΔ cells complemented with 18S: WT or 18S: GA/AG plasmids. The duration of puromycin (Puro) treatment is indicated in minutes (min). Ponceau S staining was used as a loading control. A representative blot from four biological replicates is shown. H Ribosome run-off assay of rdnΔΔ cells complemented with 18S: WT or 18S: GA/AG plasmids. Time after lacmidomycin (LTM) addition is indicated in minutes (min). Average polysome-to-80S ratios at each time point are shown, with error bars indicating standard deviation (n = 3 biological replicates). A two-sided Welch-Aspin test was used to compare 18S: GA/AG and 18S: WT. P-values (p) are shown. Source data are provided as a Source Data file.