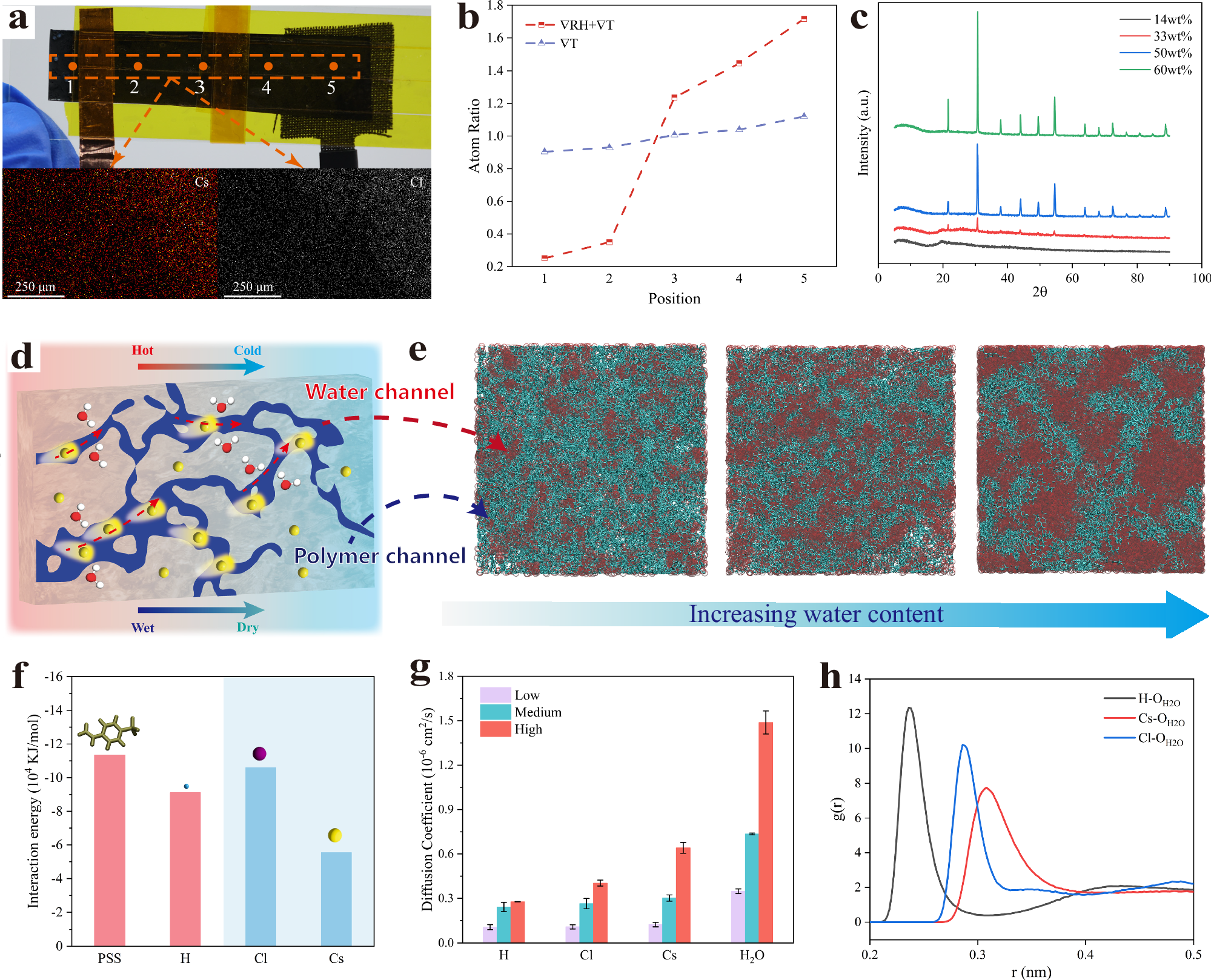
Fig. 3: Mechanism verification of the MGITG.

a A photograph of the MGITG film with electrodes, EDS maps of Cs+ and Cl− ions between points 2 and 3. b Ratio of local Cs atomic% to the average Cs atomic% at the five selected points measured from EDS mapping. c XRD results at different salt mass fractions. d Conceptual diagram of moisture diffusion path inside the MGITG. e MD Simulation model of the MGITG with different water contents. f Interaction energy with water of different molecules. g Diffusion coefficients of different components under different water contents, where the error bars were calculated using the standard deviation of the calculated data. h Radial distribution functions of different ions relative to oxygen atoms in water.