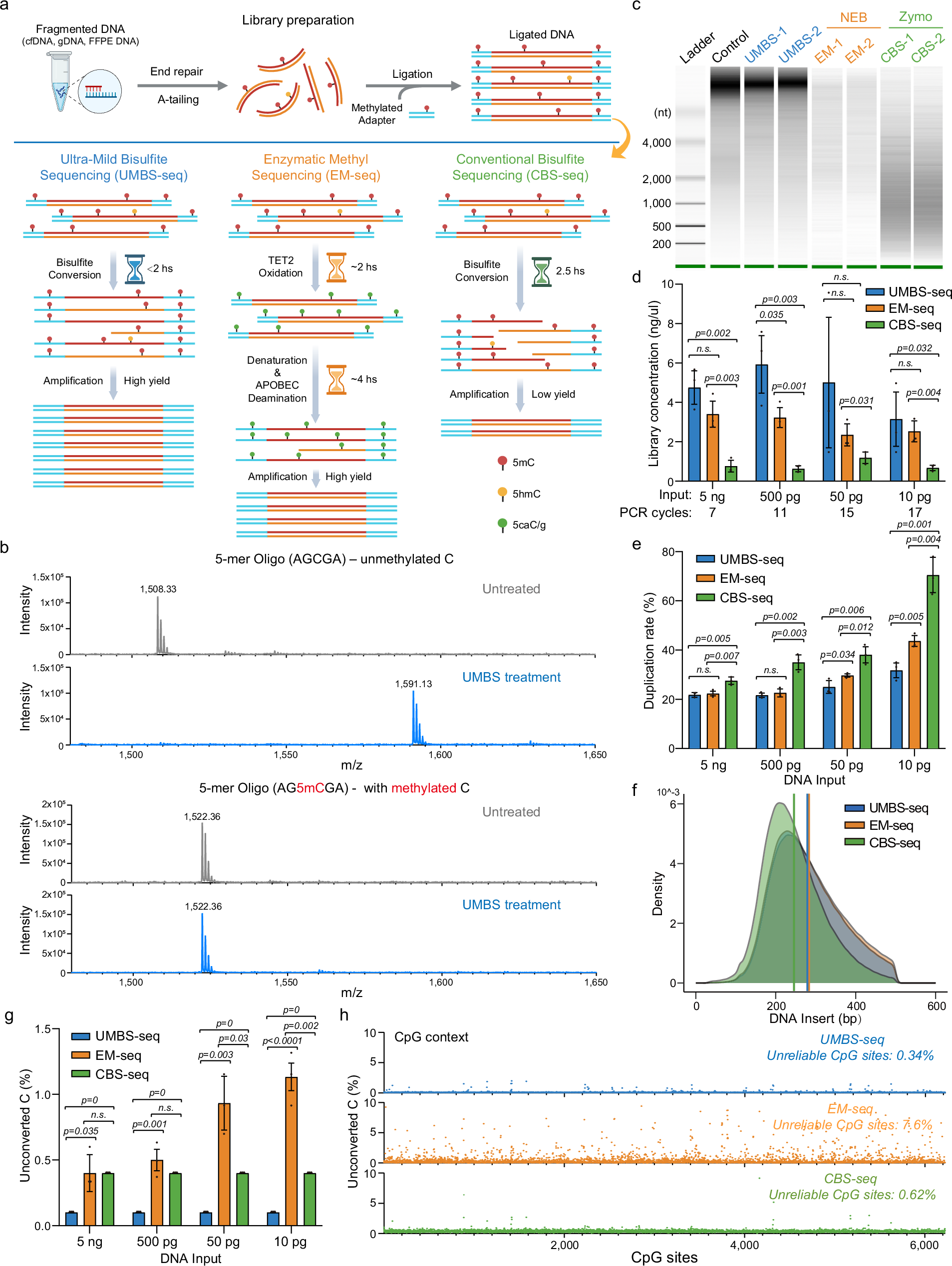
Fig. 1: Ultra-Mild Bisulfite (UMBS) conversion outperforms enzymatic and conventional bisulfite methods across key performance metrics.
From: Ultra-mild bisulfite outperforms existing methods for 5-methylcytosine detection with low input DNA

a Schematic comparison of the library preparation and conversion workflows for three methyl sequencing methods: Ultra-Mild Bisulfite sequencing (UMBS-seq), Enzymatic Methyl sequencing (EM-seq; NEBNext® Enzymatic Methyl-seq kit, NEB), and Conventional Bisulfite sequencing (CBS-seq; EZ DNA Methylation-Gold kit, Zymo Research). Created in BioRender. Lyu, R. (2025) https://BioRender.com/5m8764l. b, MALDI-TOF MS analysis of bisulfite-treated 5-mer DNA oligonucleotides, incubated at 55 °C for 20 minutes, showing a mass shift resulting from the formation of a bisulfite (BS) adduct on cytosine (with subsequent deamination to U-BS), but not on 5mC. c Comparative analysis of DNA damage in 50 ng of intact lambda DNA induced by UMBS, EM, and CBS methyl conversion methods, assessed using a bioanalyzer (Agilent RNA 6000 Pico). d Concentrations of sequencing libraries generated from the specified lambda DNA amounts after treatment with UMBS, EM, and CBS conversion methods. Library concentration was measured after PCR amplification using the indicated number of cycles with a 15 µL final elution volume. Statistical significance was assessed using two-tailed Student’s t-test; p-values are indicated. N = 3 libraries per method, prepared from the same DNA input, were analyzed. Data are presented as mean values ± s.d. e Duplication rates of sequencing libraries generated from varying lambda DNA amounts, highlighting the superior complexity of UMBS-seq libraries. Statistical significance was assessed using two-tailed Student’s t-test; p-values are indicated. Duplication rates of n = 3 sequencing libraries per method, each prepared from the same DNA input, were analyzed. Data are presented as mean values ± s.d. f DNA insert size distribution of sequencing libraries prepared from 5 ng lambda DNA, demonstrating that UMBS preserves longer DNA insert size with reduced DNA damage. g Unconverted C ratios of sequencing libraries generated from varying lambda DNA amounts, showing the high and robust C-to-U conversion efficiency achieved by UMBS-seq. Statistical significance was assessed using two-tailed Student’s t-test; p-values are indicated. Unconverted C ratios of n = 3 sequencing libraries per method, each prepared from the same DNA input, were analyzed. Data are presented as mean values ± s.d. h Scatterplot showing the unconverted C ratios at individual CpG site in 5 ng lambda DNA treated with three different 5mC conversion methods. The average unconverted CpG ratio for each method is indicated.