Fig. 2: Comparing UMBS-seq with EM-seq and CBS-seq using low-input cfDNA.
From: Ultra-mild bisulfite outperforms existing methods for 5-methylcytosine detection with low input DNA

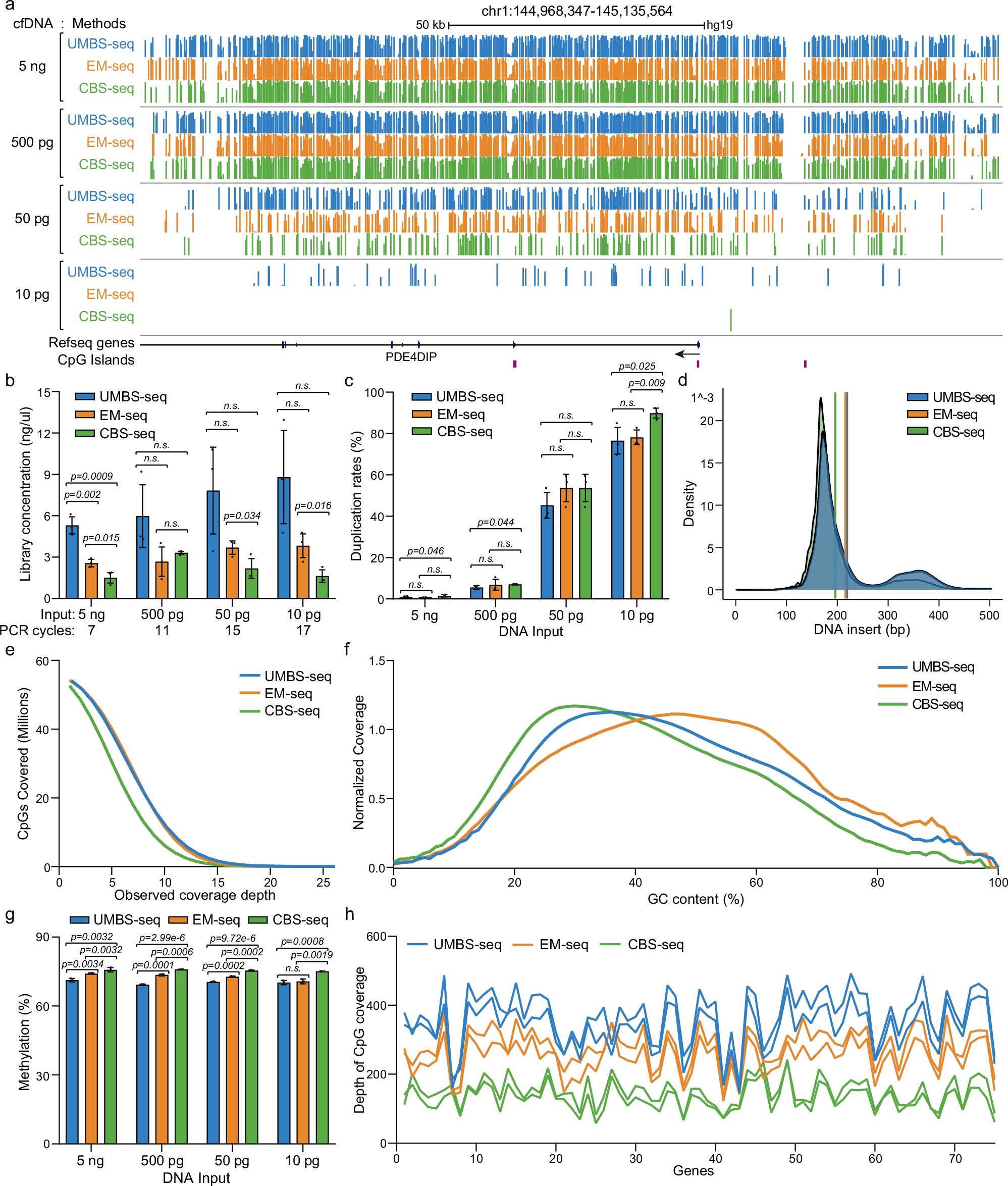
a UCSC Genome Browser snapshot showing DNA methylation levels at individual CpG sites across a representative genomic region. cfDNA libraries were prepared with UMBS-seq, EM-seq, and CBS-seq methods using varying cfDNA input amounts. b Concentration of sequencing libraries generated from varying cfDNA amounts treated with the three different conversion methods. Concentrations were measured after the indicated number of PCR cycles with a 15 µL elution volume. Statistical significance was assessed using two-tailed Student’s t-test; p-values are indicated. N = 3 libraries per method, prepared from the same DNA input, were analyzed. Data are presented as mean values ± s.d. c Duplication rates of sequencing libraries generated from varying input amounts of cfDNA, highlighting the superior library complexity achieved with UMBS-seq. Statistical significance was assessed using two-tailed Student’s t test; p-values are indicated. Duplication rates of n = 3 sequencing libraries per method, each prepared from the same DNA input, were analyzed. Data are presented as mean values ± s.d. d DNA insert size distribution of 10 pg cfDNA libraries, showing that UMBS-seq and EM-seq preserve larger insert sizes and better maintain cfDNA integrity compared to CBS-seq. e Number of identified CpG sites in cfDNA libraries prepared from 5 ng of input, showing that UMBS-seq detects more CpG sites than CBS-seq at higher sequencing coverage depth. f GC-bias plot for UMBS-seq, EM-seq and CBS-seq cfDNA libraries prepared from 5 ng of input. UMBS-seq and EM-seq data display better GC coverage uniformity compared to CBS-seq data. g Bar plot showing the 5mC levels in CpG contexts of cfDNA compared across libraries prepared using UMBS-seq, EM-seq, or CBS-seq. Statistical significance was assessed using two-tailed Student’s t-test; p-values are indicated. CpG methylation levels of n = 3 sequencing libraries per method, each prepared from the same DNA input, were analyzed. Data are presented as mean values ± s.d. h The combination of the Nanodigmbio μCaler capture kit with UMBS-seq on 5 ng cfDNA from healthy individuals results in enhanced CpG coverage compared to its combination with EM-seq and CBS-seq.