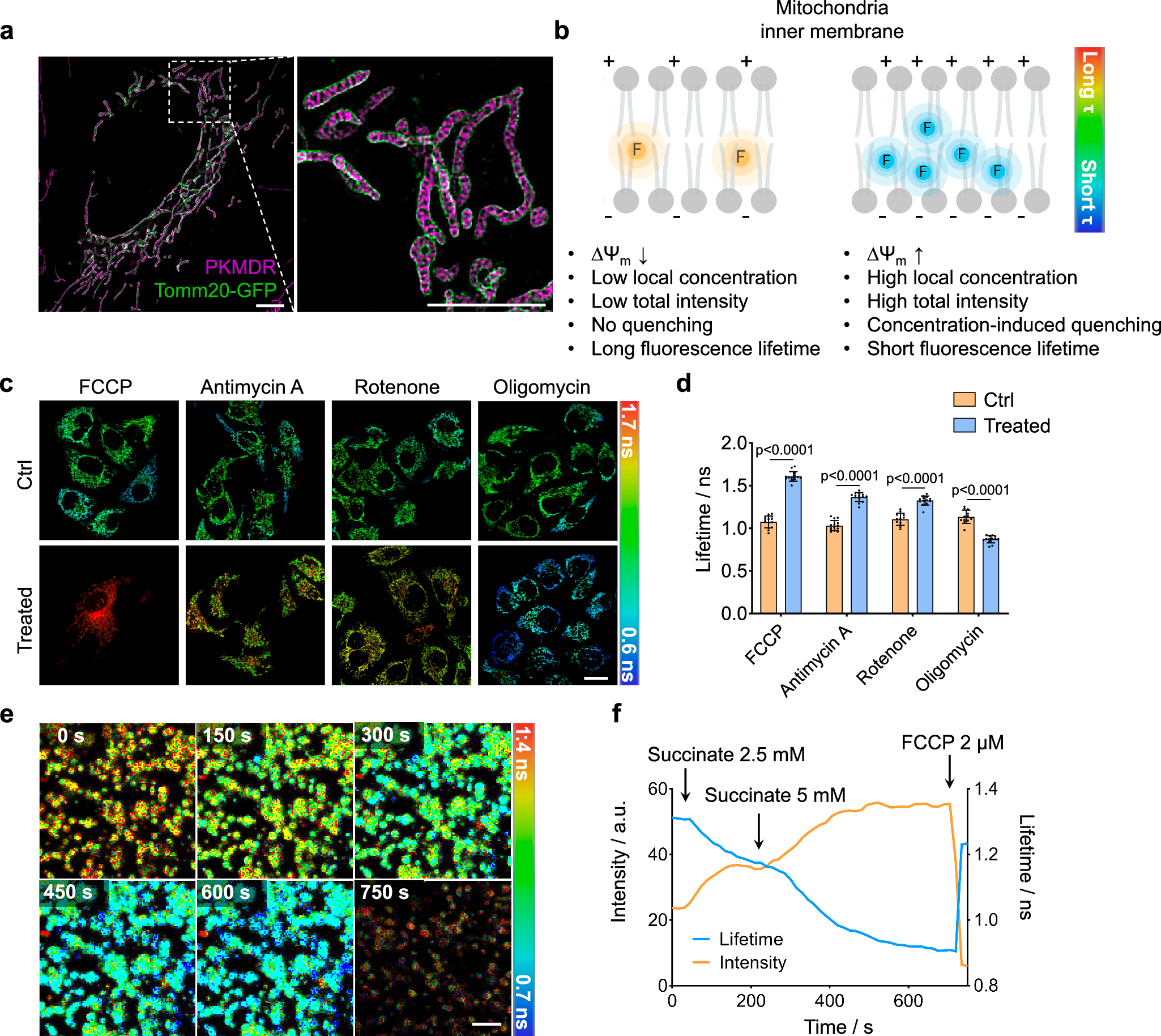
Fig. 2: PKMDR fluorescence lifetime is correlated to mitochondria inner-membrane potential in live cell imaging.
From: Imaging mitochondrial membrane potential via concentration-dependent fluorescence lifetime changes

a SIM imaging of U2OS cells expressing Tomm20-GFP (green) stained with PKMDR (magenta) showcasing the inner-membrane localization of PKMDR. Scale bar, 5 μm. b Schematic illustration of PKMDR responding to the mitochondria membrane potential (ΔΨm). Under high ΔΨm, local PKMDR concentration was higher at the inner membrane, which shortens the fluorescence lifetime. Conversely, PKMDR is relatively diluted and dispersed in mitochondria at low ΔΨm, resulting in a reduced fluorescence intensity yet a longer fluorescence lifetime. c FLIM images of HeLa cells treated with FCCP (OXPHOS uncouplers), antimycin A (complex Ⅲ inhibitor), rotenone (complex I inhibitor), and oligomycin (ATP synthase inhibitor). Scale bar, 20 μM. d Corresponding bar plots showing the average fluorescence lifetime change of mitochondria treated with FCCP (n = 14 cells), antimycin A (n = 14 cells), rotenone (n = 13 cells) or oligomycin (n = 13 cells). Data were presented as the mean ± SEM. P-values were calculated using two-tailed unpaired Student’s t-test. e Timelapse FLIM imaging of purified mitochondria treated with succinate (two additions) followed by FCCP (2 μM). Images were acquired every 15 s. Scale bar, 5 μm. f Fluorescence intensity (orange line) and fluorescence lifetime (blue line) over time, as measured in (e).