Fig. 3: PKMDR-FLIM signal indicates the activity of mitochondrial oxidative phosphorylation.
From: Imaging mitochondrial membrane potential via concentration-dependent fluorescence lifetime changes

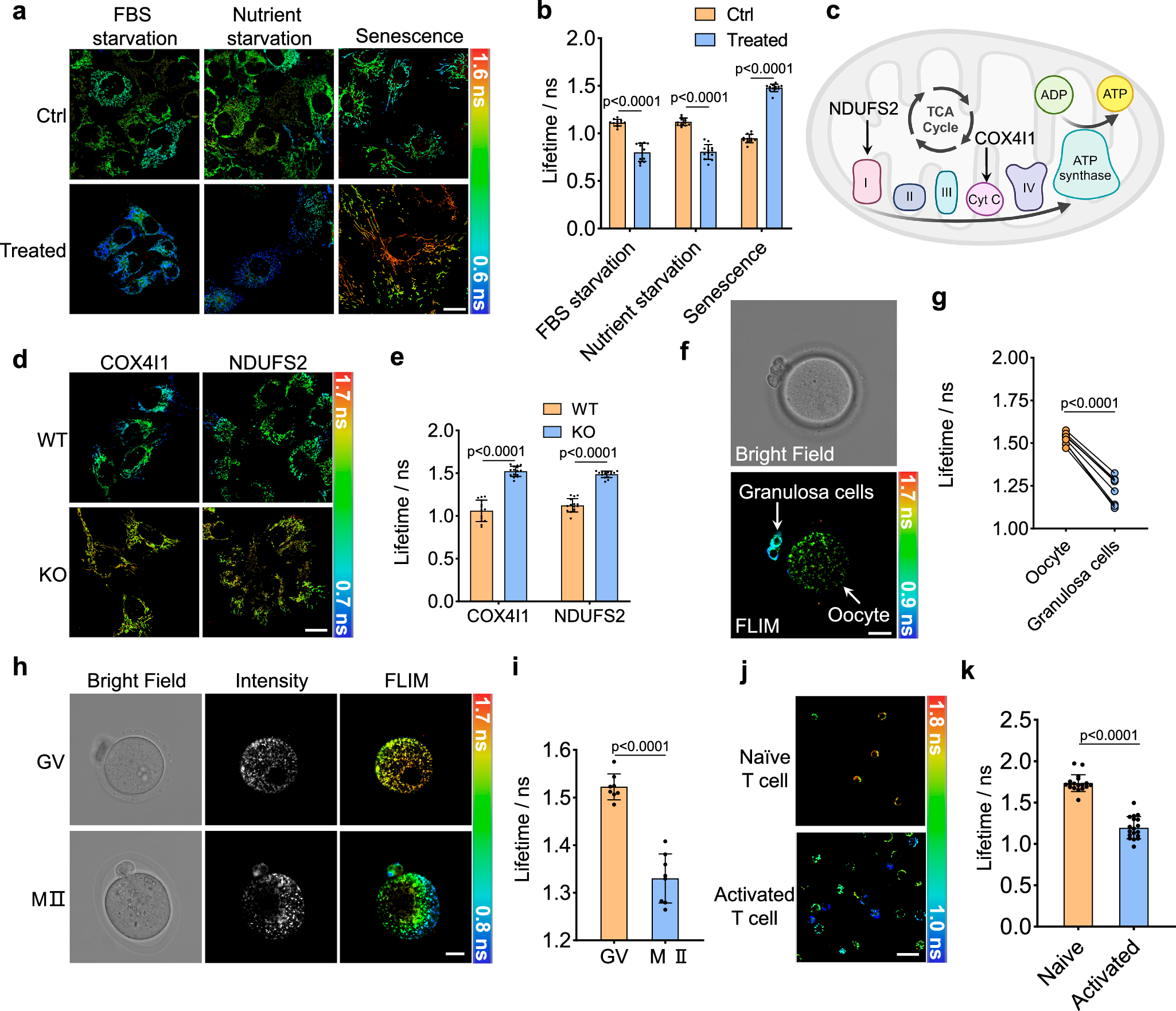
a PKMDR-FLIM images of HeLa cells after FBS starvation and nutrient starvation (cultured in DMEM lack of glucose, sodium-pyruvate, and glutamine), and HUVECs at senescence conditions. Scale bar, 20 μm. b Plots showing the average mitochondrial fluorescence lifetime under FBS starvation (n = 11 cells), nutrient starvation (n = 12 cells), and senescence HUVECs (n = 11 cells). c Schematic illustration of mitochondrial electron transport chain proteins. d PKMDR-FLIM images of wild type (WT), COX4I1, and NDUFS2 knockout (KO) 143B cells. e Plots showing the average mitochondrial fluorescence lifetime in wild type (n = 15 cells) and knockout cells (n = 15 cells). f Bright field and FLIM images of PKMDR-stained mitochondria in germinal vesicle (GV) stage oocyte and granulosa cells. g Plots showing the average mitochondrial fluorescence lifetime in oocyte and granulosa cells (n = 8 cells). h Bright field, intensity and FLIM images of PKMDR-stained mitochondria in GV and metaphase Ⅱ (MⅡ) oocyte. i Plots showing the average mitochondrial fluorescence lifetime in GV and MⅡ oocyte (n = 19 cells). j FLIM images of PKMDR-stained mitochondria in naïve and activated T cells. k Plots showing the average mitochondrial fluorescence lifetime in naïve and activated T cells (n = 18 cells). Statistical analysis was performed with unpaired two-tailed Student’s t-test for (b, e, i, k), paired two-tailed Student’s t-test for (g). Data were presented as the mean ± SEM. Scale bars = 20 μm.