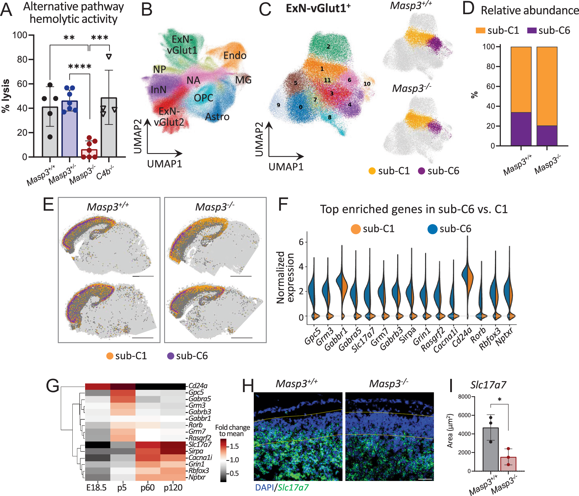
Fig. 5: Masp3 deficiency affects cortical distribution of vGlut1+ excitatory neuron subtypes in early postnatal brains.

A Rabbit red blood cell hemolytic assay with plasma from Masp3+/+ (n = 5 mice, 41.48% ± 16.25%), Masp3+/− (n = 7 mice, 46.37% ± 8.55%), Masp3−/− (n = 7 mice, 6.47% ± 6.80%) and C4b−/− (n = 4 mice 48.95% ± 22.24%) mice. Percent hemolysis was reported by considering hemolysis in water as 100%. One-way ANOVA followed by Tukey’s test for multiple comparison. Mixed gender. UMAP showing identification of major brain cell types (B) and vGlut1+ excitatory neuron sub-types by MERFISH in p5 Masp3+/+ and Masp3−/− (C, left panel: all samples combined; right panel: separated by genotype with sub-C1 and sub-C6 highlighted). A full list of cell type abbreviations can be found in Table S2. D Stacked bar plot showing relative abundance of sub-C1 and sub-C6 of vGlut1+ excitatory neuron in Masp3+/+ and Masp3−/− brains. E Spatial plotting of sub clusters 1 (orange) and 6 (purple) of vGlut1+ excitatory neurons (dark gray) in Masp3+/+ (left) and Masp3−/− (right) brain sagittal slices. Scale bar: 2 mm. F Violin plot showing expression of top enriched genes in sub-cluster 6 (blue) versus. sub-cluster 1 (orange). G Change over time of top differentially expressed genes between sub-C6 and sub-C1. H Representative images of Slc17a7 (green) RNAscope in the posterior cortex of a p5 Masp3+/+ (left) and Masp3−/− (right) mice. Scale bar: 100 µm. I Slc17a7 expression detected by RNAscope in superficial layers of the posterior cortex (excluding layer 1), quantified as Slc17a7 signal area normalized to DAPI nuclei area. n = 3 mice per genotype. Unpaired t test, two tailed. Masp3+/+: 4690 ± 1372; Masp3−/−: 1539 ± 861. All male mice in (B–I). Error bars represent standard deviation; *p < 0.05, **p < 0.01, ***p < 0.001, ****p < 0.0001. Source data are provided as a Source Data File.