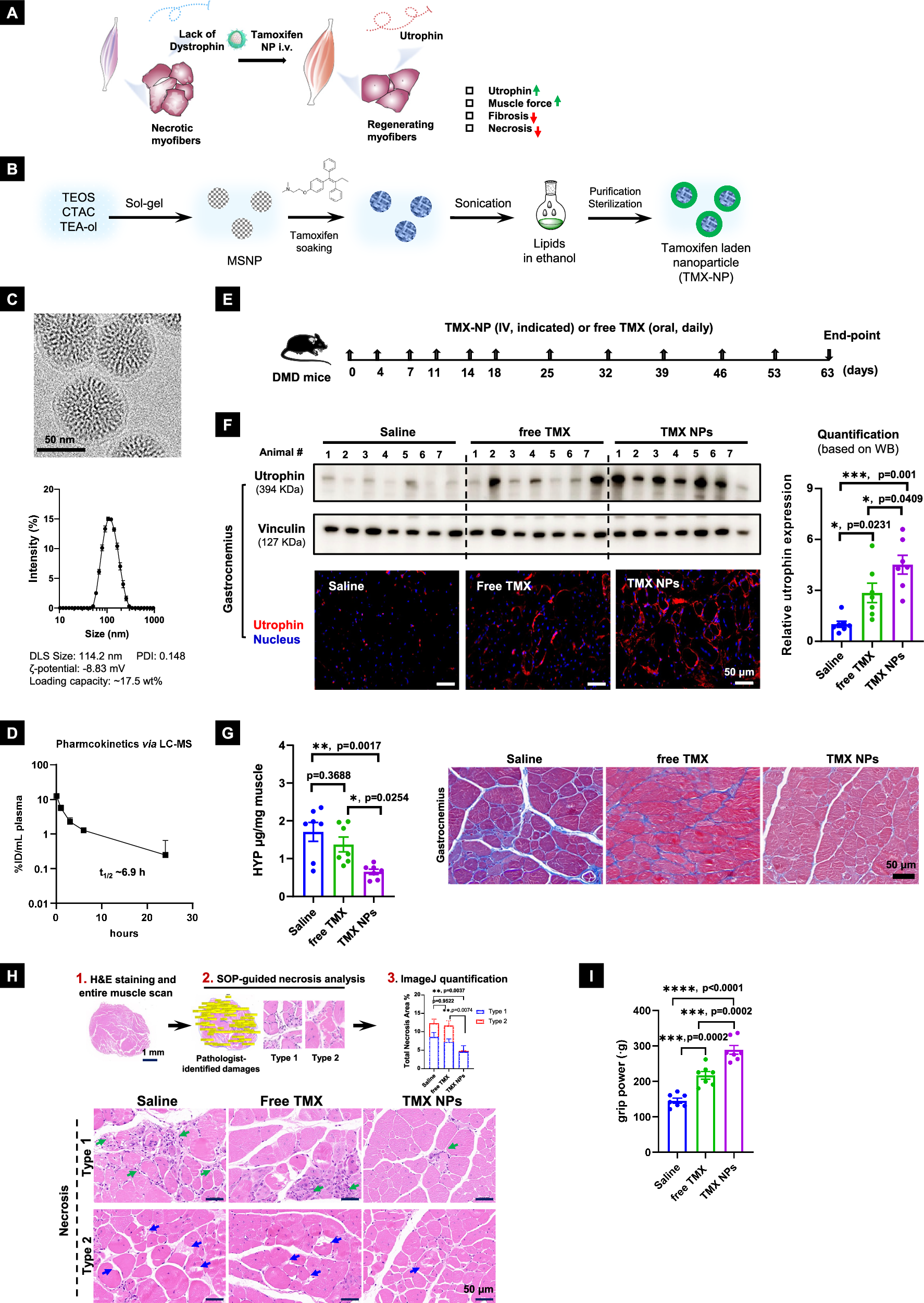
Fig. 4: Systemic administration of TMX NPs led to potent efficacy in a DMD mouse model.

A Schematic to show systemic delivery of TMX NPs may lead to muscle function improvement by upregulating utrophin expression, accompanied by fibrosis and necrosis reduction. B Schematic to show the loading process of tamoxifen in lipids-coated MSNPs. C Characterization of TMX NPs for morphology, size, zeta potential, and loading capacity. D Pharmacokinetic (PK) profile of TMX NPs after IV injection (n = 3 mice). For (C, D), data are presented as mean ± SD (n = 3). E B10-Dmd-KO mice (n = 7 mice per group) received IV injections of TMX NPs at a drug dose of 10 mg/kg. The treatment schedule is outlined. Saline and daily oral administration of free TMX were used as controls. F Immunoblotting was performed to assess utrophin expression (n = 7 mice), along with representative immunofluorescence images (blue: nuclei; red: utrophin) in gastrocnemius muscles. Scale bar = 50 μm. Similar analyses were conducted for the quadriceps and triceps, as shown in Supplementary Fig. 9. G Fibrosis was evaluated using hydroxyproline (HYP) assays and Masson’s trichrome collagen staining (blue: collagen) of gastrocnemius muscles. Scale bar = 50 μm. Data for the quadriceps and triceps are provided in Supplementary Fig. 11. H Necrosis in the gastrocnemius was evaluated through H&E staining for mice treated with free drug or TMX NPs. Representative images and semi-quantitative results are shown. Scale bar = 50 μm. H&E staining for the quadriceps and triceps is provided in Supplementary Fig. 13. I Muscle strength was assessed using a grip power test (n = 7 mice). For (F–I), data are presented as mean ± SEM (n = 7 mice). Statistical analysis was performed using one-way ANOVA followed by Dunnett’s test; *p < 0.05, ***p < 0.001, ****p < 0.0001. Source data are provided as a Source data file.