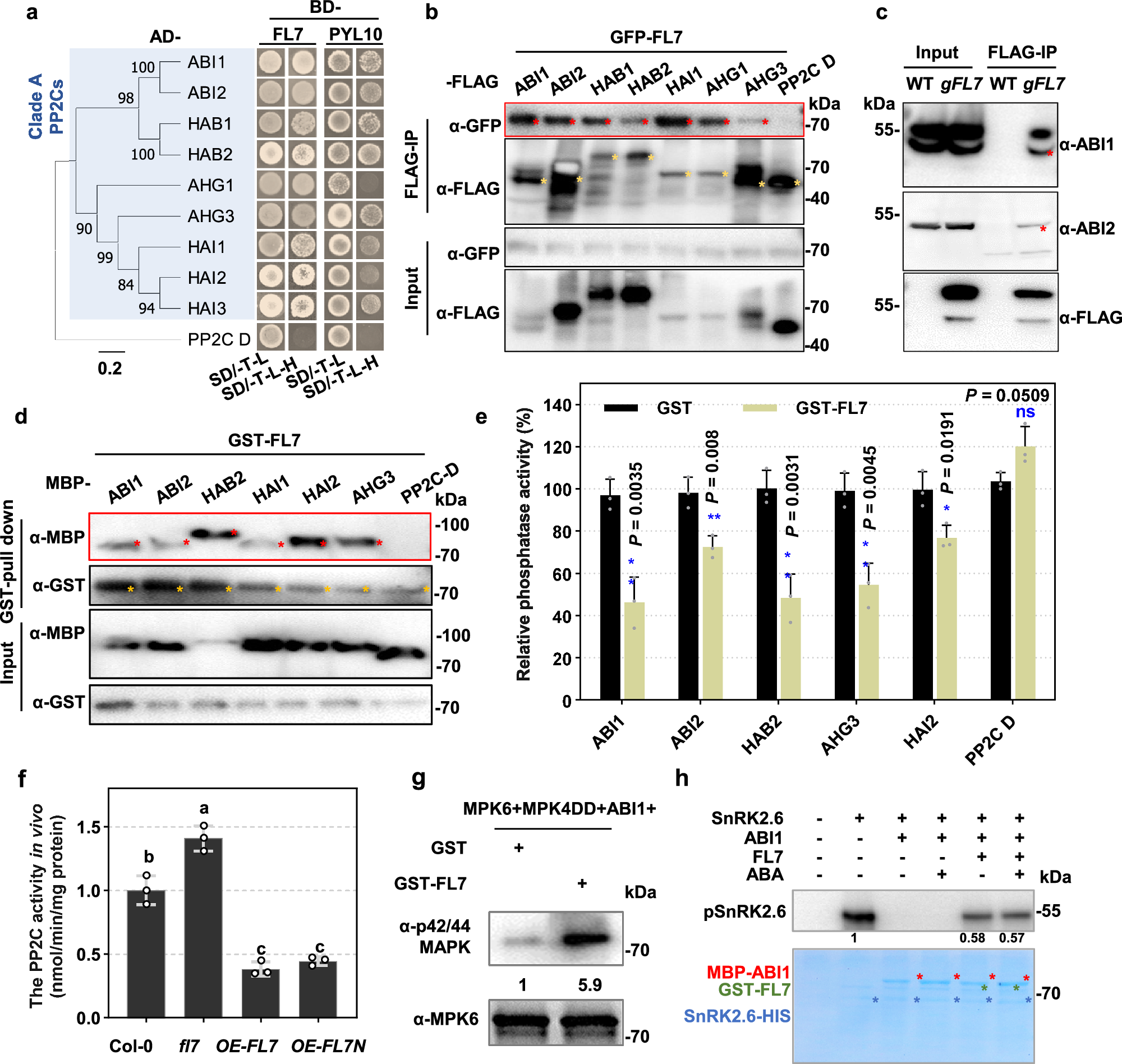
Fig. 1: FL7 is a general enzyme inhibitor of PP2C-As.
From: FL7 is an ancient ABA-independent inhibitor of PP2C-As regulating plant stress responses

a Y2H assay. BD-PYL10 was used as positive control. BD-PP2C D (At5g02760) was used as a negative control. b Co-IP assay. c Natural interaction between ABI1 or ABI2 with FL7 in Arabidopsis seedlings. Total proteins from Col-0 and the gFL7 transgenic plants were immunoprecipitated with anti-FLAG affinity beads. Then the immunoprecipitated proteins were detected with anti-FLAG, ABI1 or ABI2 antibodies. d Verification of the interaction between FL7 and PP2C-As by pull-down assay. Interacting protein complexes were immunoprecipitated with anti-GST beads, and the bound proteins were detected by immunoblotting. e Inhibitor of FL7 on the phosphatase activity of PP2C-As in vitro. Recombinant PP2Cs (2 µg) and FL7 (4 µg) proteins were used for phosphatase activity assays. GST (4 µg) was used as a control. Substrate concentration was 100 µM. Data are means ± SD of three technical replicates (n = 3; *P < 0.05, **P < 0.01, Student’s t test, two-sided, ns not significant). f Total PP2C activity in the indicated lines. Total proteins were extracted from 10-day-old seedlings. PP2C activity is represented as the amount of phosphate dephosphorylated by PP2C released per minute. Data are means ± SD of three biological replicates (n = 3; (lowercase letters indicate significant differences between multiple groups by one-way ANOVA at P < 0.05 with Tukey’s test, the same applies to the subsequent figures). g Inhibition of FL7 on ABI1-mediated dephosphorylation of MPK6 in vitro. Recombinant MPK6 was phosphorylated by GST-MKK4DD. Phosphorylated MPK6 (500 ng) and MBP-ABI1 (2 µg) were mixed with GST (4 µg) or GST-FL7 (4 µg) and incubated at 30 °C for 15 min. Proteins were detected by immunoblotting using the indicated antibodies. h Inhibition of FL7 on ABI1-mediated dephosphorylation of SnRK2.6 in vitro. Phosphorylated SnRK2.6-HIS (1 µg), MBP-ABI1 (0.5 µg) and/or GST-FL7 (2 µg) were mixed and incubated at 30 °C for 15 min. ABA concentration was 10 µM. Experiments were performed two times with similar results. The experiments in (e-g) were performed two times with similar results. Source data are provided as a Source Data file.