Fig. 4: FL7 inhibits PP2C-As through an ABA-independent noncompetitive mechanism.
From: FL7 is an ancient ABA-independent inhibitor of PP2C-As regulating plant stress responses

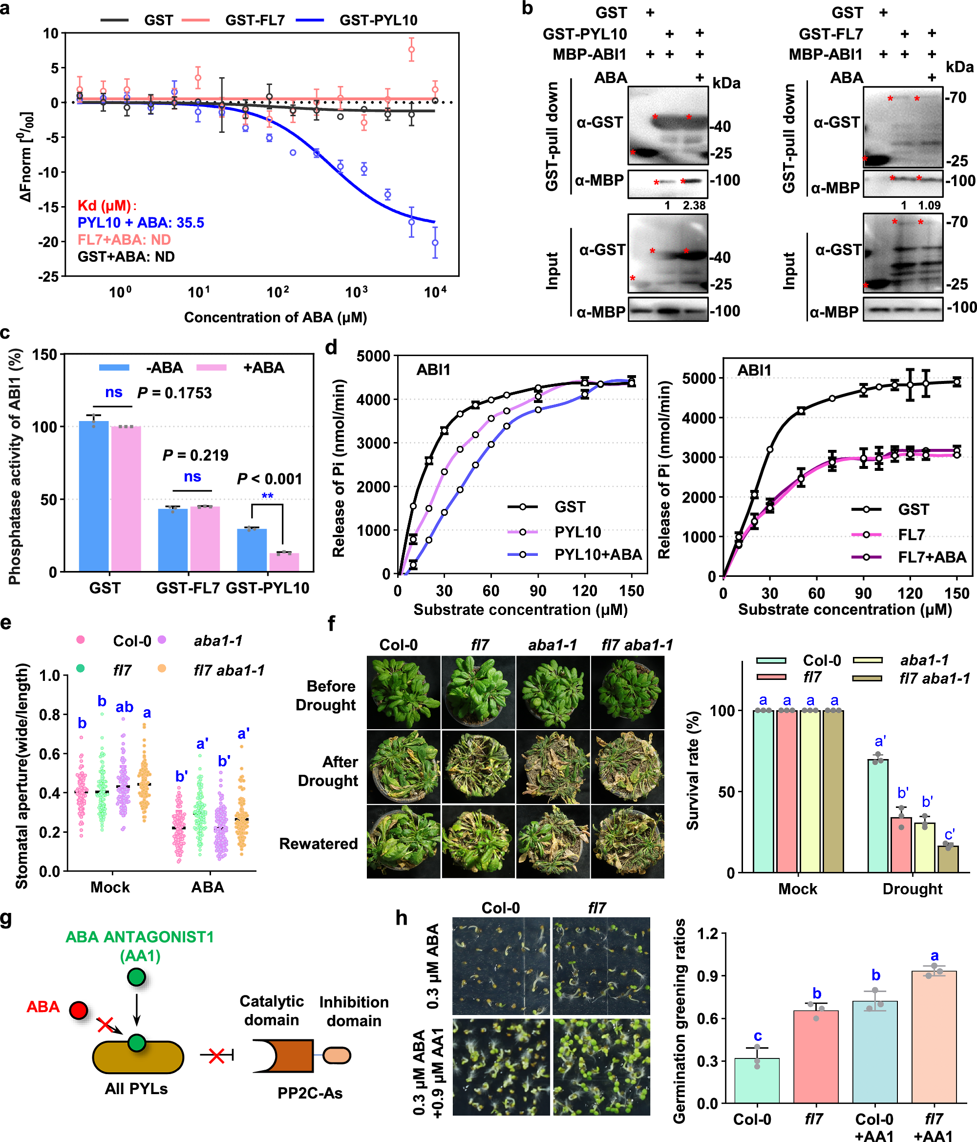
a Binding affinity of ABA with FL7 or PYL10 in MST assay. The data points indicate the fraction of ABA-bound proteins at different ligand concentrations, and the curves indicate the calculated fits (Data are means ± SD, n = 3). The mean values of the equilibrium dissociation constant (Kd) are shown in the panel. b Effect of ABA on the interaction between ABI1 with PYL10 or FL7 in pull-down assay. ABA concentration was 10 µM. Numbers below the blots represent the blot band intensity. c Inhibition of FL7 or PYL10 on ABI1 with or without ABA. Recombinant ABI1 (2 µg) and FL7 or PYL10 (4 µg) proteins were used. Substrate concentration was 100 µM and ABA concentration was 10 µM. Data are means ± SD of three technical replicates (n = 3; **P < 0.01, Student’s t test, two-sided, ns not significant). d Kinetic of ABI1 phosphatase activity. Recombinant proteins of ABI1 (2 µg) and FL7 (4 µg) were used for phosphatase activity assays. ABA concentration was 10 µM. Data are means ± SD of three technical replicates. e Stomatal aperture of plant treated with or without ABA. Data are mean ± SD of three independent experiments (n = 100, two-way ANOVA with Tukey’s test; P < 0.05). f The plant phenotype in responses to drought stress. Data are mean ± SD of three biological replicates (n = 3; two-way ANOVA with Tukey’s test; P < 0.05). g The working model of AA1. AA1 binding to PYLs to block their inhibition activity on PP2C-As. h Germination phenotypes of the indicated lines in response to ABA with or without AA1. Seeds were grown on 1/2 MS medium supplemented with ABA alone (0.3 µM) or in combination with AA1 (0.9 µM) for 7 days. Data are means ± SD of three biological replicates, with each replicate containing at least 30 seedlings (one-way ANOVA with Tukey’s test; P < 0.05). All experiments were performed three times with similar results. Source data are provided as a Source Data file.