Fig. 7: FLs are functionally conserved in Klebsormidiophyceae and Charophyceae.
From: FL7 is an ancient ABA-independent inhibitor of PP2C-As regulating plant stress responses

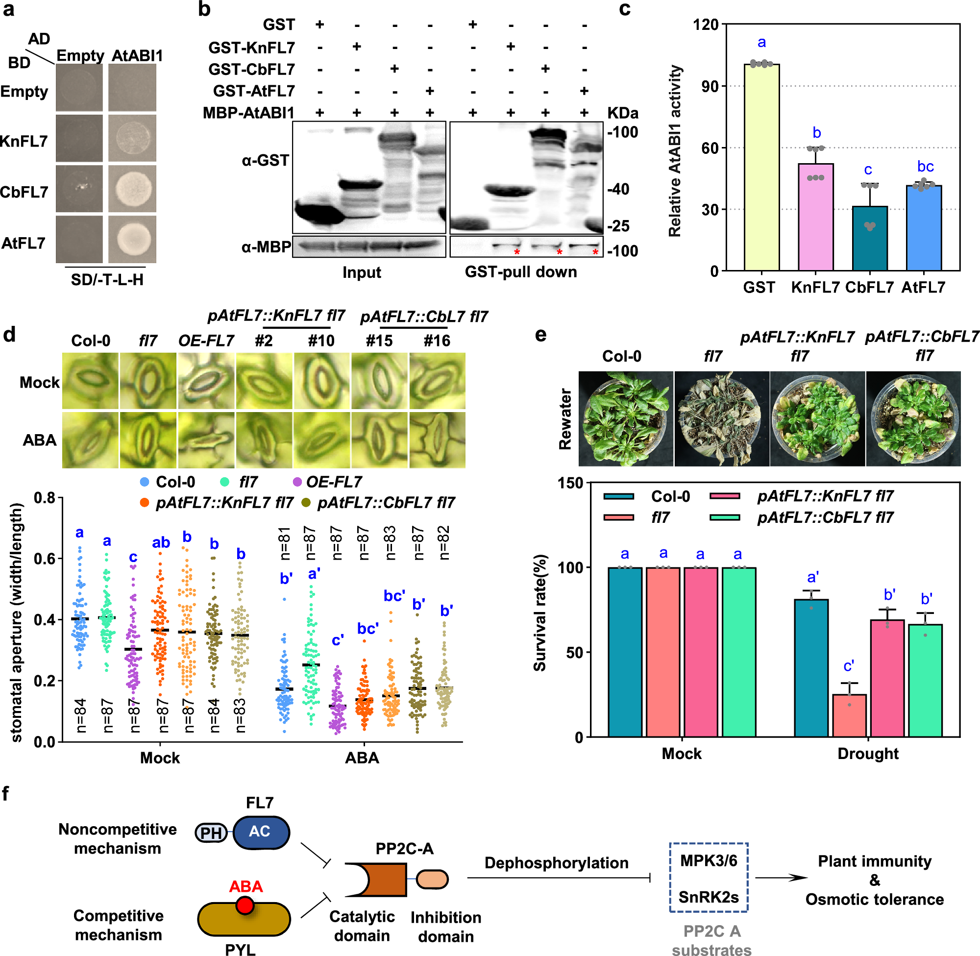
a, b Interaction between ABI1 with FL7 homologs from Klebsormidiophyceae and Charophyceae. The interaction between KnFL7 or CbFL7 with AtABI1 were confirmed by Y2H (a) and pull down assay (b). AtFL7 was used as positive control. c Algae FL7 inhibits the phosphatase activity of AtABI1 in vitro. Recombinant AtABI1 (2 µg) was mixed with GST (4 µg) or GST-KnFL7/CbFL7/AtFL7 (4 µg) for phosphatase activity assays. The phosphatase activity of AtABI1 without FLs was set to 100%. Substrate concentration was 100 µM. Data are means ± SD of six technical replicates (n = 6; *P < 0.05, **P < 0.01, Student’s t test, two-sided, ns not significant). The experiments were performed three times with similar results. d ABA-promoted stomatal closure of Col-0, fl7, pFL7::KnFL7 fl7 and pFL7::CbFL7 fl7 lines. Stomata were observed and photographed using confocal microscope (Top). Data are means ± SD (two-way ANOVA with Tukey’s test, P < 0.05). Experiments were performed three times with similar results. e Drought tolerance of Col-0, fl7, pFL7::KnFL7 fl7 and pFL7::CbFL7 fl7 lines. Data represent means ± SD from three biological replicates, with each replicate containing at least 20 plants (two-way ANOVA with Tukey’s test, P < 0.05). f Schematic diagram illustrating FL7 acts as an inhibitor of PP2C-As. FL7 inhibits activity of PP2C-As independent of their autoinhibition domain. In contrast to canonical PP2C-A inhibitor PYLs, FL7 does not bind to ABA and inhibits PP2C-As in noncompetitive mechanism. When plants are exposed to pathogens or osmotic stress, FL7 accumulates at translation level, inhibiting the phosphatase activity of PP2C-As and enhancing MPK3/6 and SnRK2s activity, ultimately activating immunity to pathogen and resistance to osmotic stress. Source data are provided as a Source Data file.