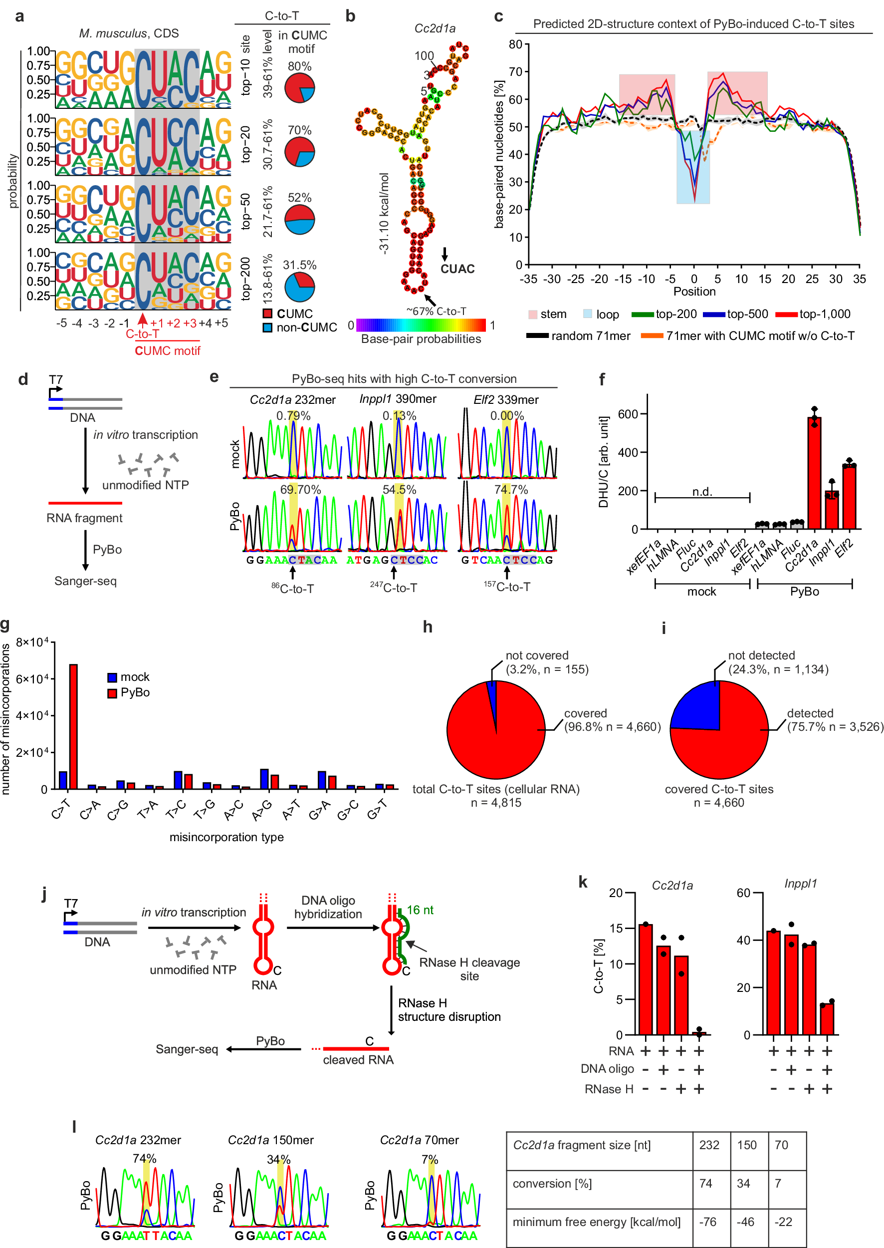
Fig. 5: PyBo reacts with hyper-reactive cytidines in exposed CUMC motifs.
From: 5-Formylcytosine is not a prevalent RNA modification in mammalian cells

a Sequence motifs surrounding C-to-T sites identified by PyBo-seq in the CDS of mRNAs from CTRL mESCs. Transcripts were grouped according to the C-to-T conversion levels. Logos represent nucleotide probability at each position. Pie charts indicate the percentage of transcripts with CUMC motif at positions 0 to +3 relative to the C-to-T sites. b RNAFold-prediction of the hairpin loop structure in Cc2d1a mRNA (CDS) containing a C-to-T site within a CUMC motif. Arrows indicate location of the C-to-T site. c Metaprofiles of secondary structures of PyBo-induced C-to-T sites and flanking regions ( ± 35 nt) with C-to-T site at position 0 compared to random 71mers and 71mers with CUMC motif without (w/o) C-to-T site. d Outline of in vitro transcription and PyBo treatment of selected C-to-T sites from PyBo-seq. e Sanger-seq chromatograms with quantification of C-to-T conversion in unmodified in vitro-transcribed RNA after mock- or PyBo treatment. f LC-MS/MS quantification of DHU in in vitro-transcribed control RNAs (xefEF1α, hLMNA, Fluc) and RNAs from (e). Mean ± SD values are shown (n = 3 experimental replicates). g Analysis of nucleobase-conversion pattern after PyBo treatment in IVT RNA relative to the reference genome. Shown is the mean of n = 2 experimental replicates. h Fraction of C-to-T sites (cellular RNA) for which the corresponding cytidine position has sufficient read depth ( > 5 reads) in the IVT transcriptome PyBo-seq dataset. i Fraction of PyBo-induced C-to-T sites from (h) present in IVT RNA, i.e. representing concordance with mESC RNA. j Outline of the RNase H assay to disrupt secondary structure of in vitro-transcribed RNAs. k Quantification of C-to-T conversions from Sanger-seq results as outlined in ( j). n = 2 experimental replicates; n = 1 for RNA only sample. l Sanger-seq chromatograms of PyBo-treated in vitro-transcribed RNA containing the CUMC site of Cc2d1a and flanking regions of different length. The minimum free energy of structures predicted by RNAFold is indicated. Source data are provided as a Source Data file for panels c, f, g, and k.