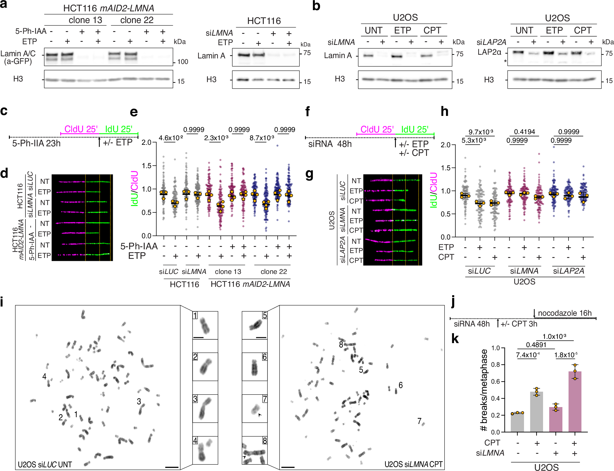
Fig. 2: Acute inactivation of Lamin A/C or LAP2α abolishes fork slowing and affects chromosomal stability upon mild RS.

a, b Western Blot analysis of Lamin A levels upon siRNA-mediated or 5-Ph-IAA-mediated depletion in the indicated cell lines. H3 is used as loading control. c–e DNA fiber analysis of HCT116 and HCT116 mAID2-mClover-LMNA cells upon siRNA-mediated or 5-Ph-IAA-mediated depletion of Lamin A/C. c. Schematic CldU/IdU pulse-labeling protocol used to evaluate fork progression upon 20 nM ETP. 5-Ph-IAA was added 24 h before the assay. d Representative DNA fiber images for the experiment in (c). e IdU/CIdU ratio is plotted for a minimum of 100 forks from each of 3 (siRNA) and 4 (5-Ph-IAA) independent experiments. Yellow circles indicate the median for each experiment, while the black bar indicates the mean of the median values +/- SD. Statistical analysis was applied on the median values, using one-way ANOVA test with Bonferroni’s post hoc correction. f–h DNA fiber analysis of U2OS cells upon siRNA-mediated depletion of Lamin A/C or LAP2α. f Schematic CldU/IdU pulse-labeling protocol used to evaluate fork progression upon 20 nM ETP or 100 nM CPT. siRNA was transfected 48 h before the assay. g Representative DNA fiber images for the experiment in (f). h IdU/CIdU ratio is plotted for a minimum of 100 forks from each of three independent experiments. Yellow circles indicate the median for each experiment, while the black bar indicates the mean of the median values +/- SD. Statistical analysis was applied on the median values, using one-way ANOVA test with Bonferroni’s post hoc correction. i Representative metaphase spread images. Insets show magnified chromosomes, numbered in the overview images. Arrowheads point to chromosomal breaks. Scale bar: 10 µm, in inset 5 µm. j Schematic design of the metaphase spread experiment in (i–k). k Average number of chromosomal breaks in mock- or Lamin A/C-depleted (siRNA) U2OS cells, optionally treated with 100 nM CPT for 3 h followed by nocodazole treatment. Bar graph depicts mean +/- SD from 3 independent experiments (yellow dots). A minimum of 55 metaphases was analyzed per sample and experiment. Statistical analysis was applied on the median values, using one-way ANOVA test with Bonferroni’s post hoc correction.