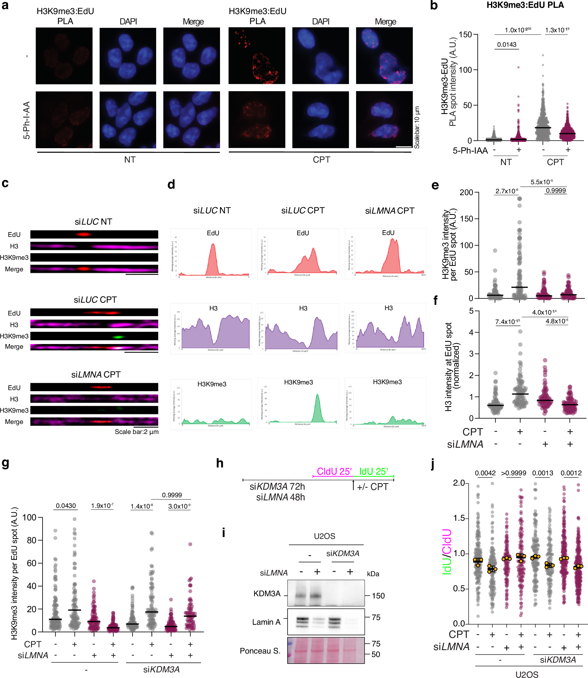
Fig. 6: Lamin A/C is required to accumulate H3K9me3 at forks upon mild RS, via modulation of the KDM3A demethylase.

a Representative PLA images illustrating H3K9me3 deposition on nascent DNA upon mild RS (H3K9me3-EdU PLA, red) in mAID2-LMNA HCT116 cells. Cells were treated with 5-Ph-IAA for 24 h prior to the experiment, to induce Lamin A/C depletion. Cells were pulsed with EdU for 20 min at the end of the optional treatment with 25 nM CPT (1 h). Scale bar: 10 µm. b Quantification of H3K9me3-EdU total PLA spot intensity per nucleus. n > 800 S phase cells were analyzed in each condition; Kruskal−Wallis test followed by Dunn’s test were performed to test statistical significance for each of 2 independent PLA experiments. c Representative images of chromatin fibers acquired by ChromStretch stained for EdU (red), H3 (magenta) and H3K9me3 (green), from U2OS cells: untreated (top), treated with 25 nM CPT (1 h) (middle), and upon downregulation of LMNA prior to treatment with 25 nM CPT (1 h) (bottom). Cells were pulsed with EdU for 20 min at the end of the optional treatments with 25 nM CPT (1 h). Scale bar: 2 µm. d Moving average intensity profiles of EdU (red), H3K9me3 (green) and H3 (magenta) of the representative fibers shown in (c). e Quantification of H3K9me3 signal overlapping with EdU spots. n > 75 EdU tracks for each condition were analyzed in 3 independent experiments. f Quantification of H3 signal overlapping with EdU spots (normalized to the H3 signal outside EdU bubble). n > 75 EdU tracks for each condition were analyzed in 3 independent experiments. g Quantification of H3K9me3 signal overlapping with EdU spots upon optional treatment with 25 nM CPT (1 h) and optional downregulation of LMNA or KDM3A. n > 70 EdU tracks for each condition were analyzed in two independent experiments. Kruskal-Wallis test followed by Dunn’s test were performed to test statistical significance for PLA and chromatin fiber analysis. h Schematic CldU/IdU pulse-labeling protocol used in j to evaluate fork progression upon treatment with 100 nM CPT and/or KDM3A downregulation by siRNA. i Western Blot analysis of Lamin A and KDM3A levels upon siRNA-mediated depletion for the experiment in j. Ponceau S. is shown as loading control. j IdU/CIdU ratio is plotted for a minimum of 100 forks from each of 3 independent experiments. Yellow circles indicate the median for each experiment, while the black bar indicates the mean of the median values +/- SD. Statistical analysis was applied on the median values, using one-way ANOVA test with Bonferroni’s post hoc correction. A.U. arbitrary units.