Fig. 4: GSDME is essential for the vascular senescence during AAA.
From: GSDME-dependent pyroptosis drives abdominal aortic aneurysm via promoting vascular senescence

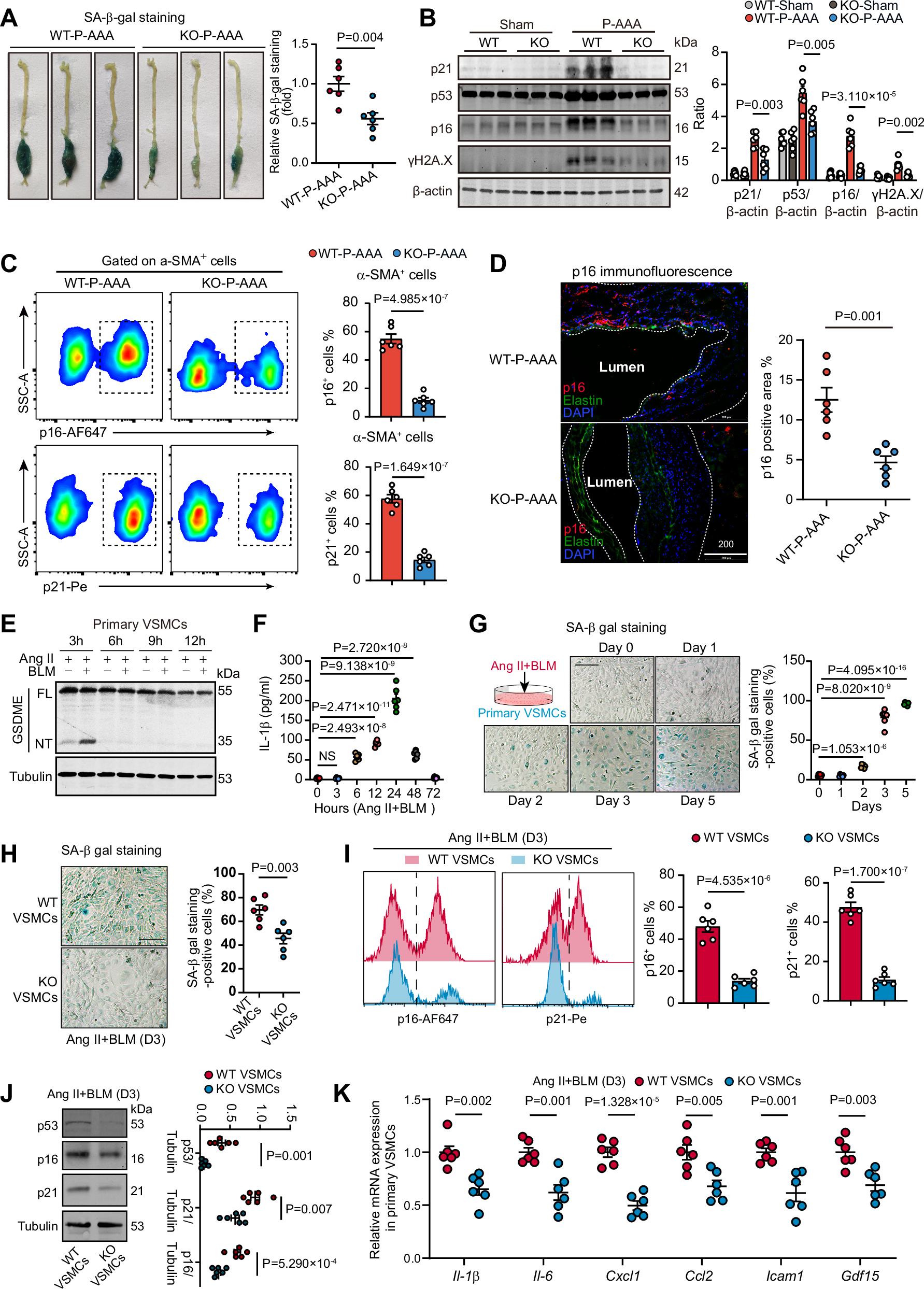
A Representative morphology of aorta trees with P-AAA stained by SA−β-gal staining. Aortae were isolated from WT and KO mice with P-AAA. Tissues with senescence display blue-staining after SA−β-gal staining. B Protein expressions of senescence markers (p21, p53, p16, and γH2A.X) in P-AAA tissue of WT and KO mice were evaluated by immunoblotting. C Flow cytometry of p16-positive senescent cells and p21-positive senescent cells in a-SMA+ cells from AAA lesion vasculatures of WT and KO mice. D Representative immunofluorescent staining of senescence marker p16 in P-AAA lesion from WT and KO mice. Elastin was stained for visualization of the vascular wall. Nuclei were stained by DAPI. E Cleavage of GSDME protein in cultured mouse VSMCs treated by Ang II alone or Ang II + BLM (bleomycin). F IL-1β concentration in the culture medium of mouse VSMCs treated by Ang II + BLM at different timepoints. G Representative SA-β-gal staining and quantitative analysis of mouse VSMCs treated by Ang II + BLM at different timepoints. H Representative SA-β-gal staining and quantitative analysis of VSMCs isolated from WT or KO mice treated by Ang II + BLM for 3 days. I Flow cytometry analysis of the senescent cells (p16-positive, p21-positive) in WT and KO VSMCs treated by Ang II + BLM for 3 days. J Immunoblotting analysis of senescent markers (p53, p16, and p21) in WT and KO VSMCs treated by Ang II + BLM for 3 days. K Gene expression of SASP factors (Il-1b, Il-6, Cxcl1, Ccl2, Icam1, and Gdf15) in WT and KO VSMCs treated by Ang II + BLM for 3 days. Data were presented as mean ± SEM. N = 6 biological replicates. An unpaired Student’s t-test was used. P-AAA, PPE + BAPN-induced AAA.