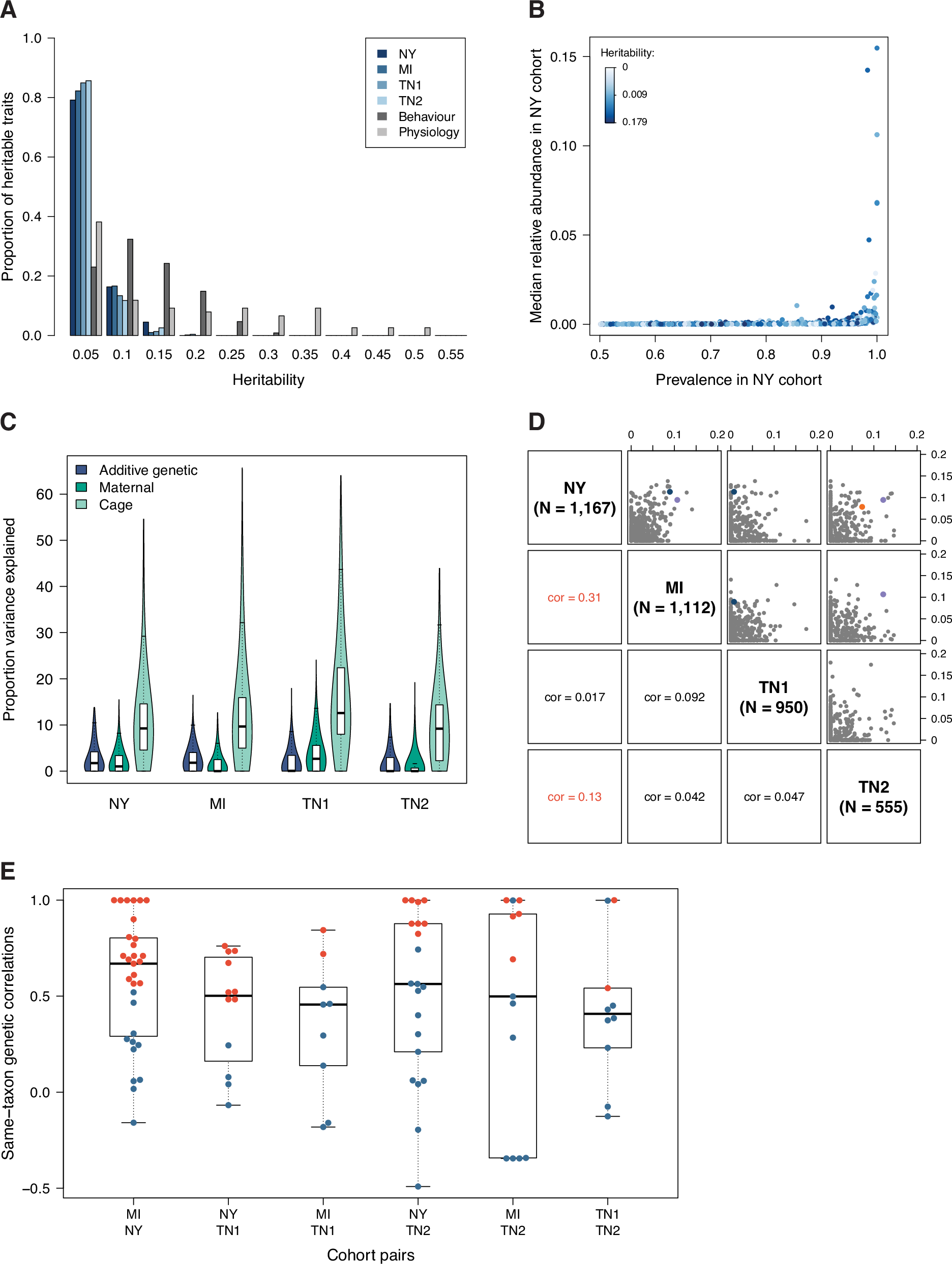
Fig. 3: Characteristics of polygenic host genetic effects.

A Comparison of the heritability of microbiome and behavioural and physiological phenotypes. B Relationship between prevalence, relative abundance and heritability for the microbiome phenotypes measured in the NY cohort (similar results are observed in the other cohorts, see Supplementary Fig. 5). C Relative magnitude of polygenic host genetic effects (SNP heritability), maternal effects and (shared micro-environmental) cage effects. D Pearson correlation between the heritability of one ASV/taxon in one cohort and the heritability of the same ASV/taxon in another cohort. Only ASVs and taxa that are common (prevalence >50%) in both cohorts are used. The dots corresponding to the most significantly associated ASV/taxon at each of the three replicated loci (see Fig. 4 below and Supplementary Tables 2–4) are coloured using the same colouring scheme as in Fig. 4 (ASV_3613 in purple, ASV_18566 in blue, and ASV_5163 in orange). The dots corresponding to these ASVs/taxa were coloured only when there was a genome-wide significant association in both cohorts of the cohort pair considered (NY, MI and TN2 for ASV_3613; NY, MI and TN1 for ASV_18566; NY and TN1 for ASV_5163). E Genetic correlations between the abundance of an ASV/taxon in one cohort and the abundance of the same ASV/taxon in another cohort. Genetic correlations were estimated from an extension with two dependent variables of model (1) (see “Methods”). Only ASVs and taxa that are common in both cohorts and have a heritability greater than 5% were used. Correlations significantly different from 0 (LRT dof = 1 p-value < 0.05) are shown as red dots.