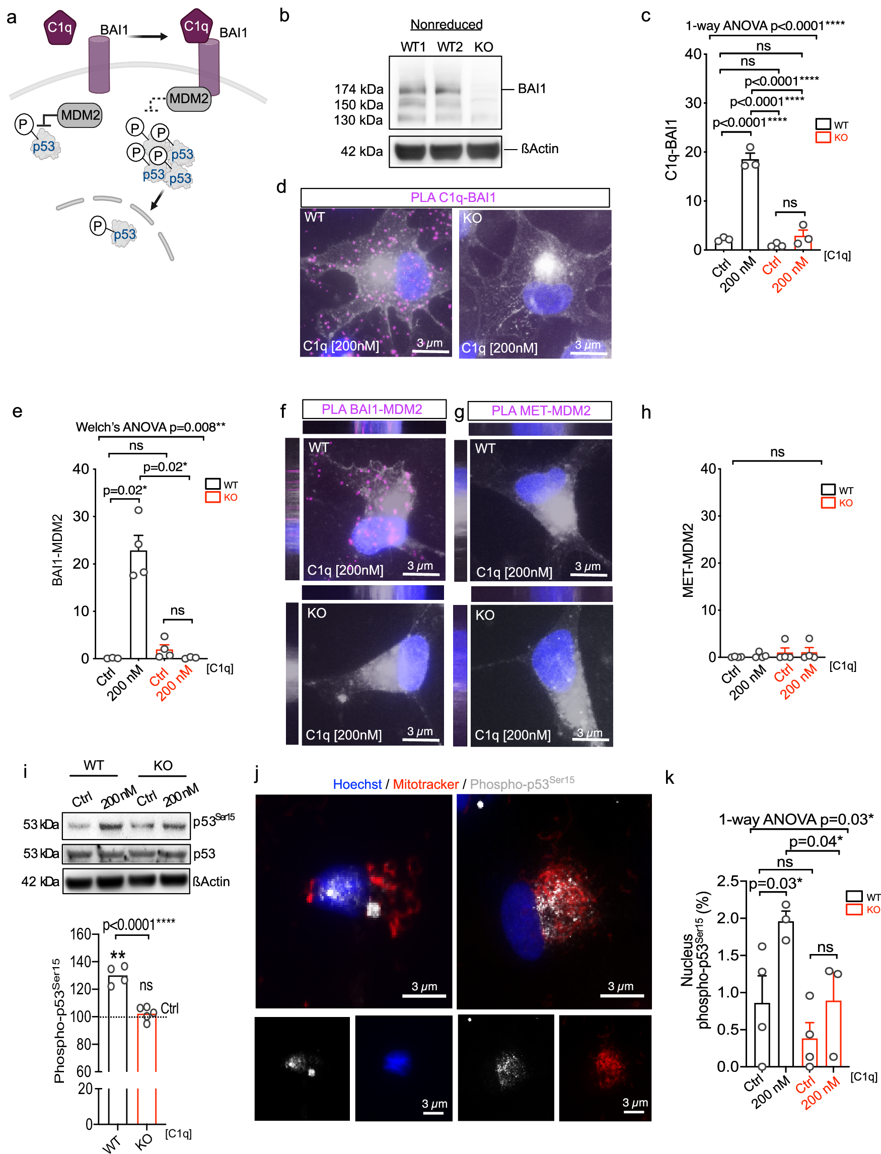
Fig. 3: C1q-driven p53 signal transduction is BAI1-dependent.
From: C1q drives neural stem cell quiescence by regulating cell cycle and metabolism through BAI1

a Schematic of the tested hypothesis for BAI1-driven C1q mechanism of action in activation of p53 pathway in hNSC. Created in BioRender. Piltti, K. (2025) https://BioRender.com/rvswasg. b Loss of full-length 174 kDa BAI1 in BAI1 KO vs. WT hNSC visualized by Western blot (n = 2). c–h PLA analysis of protein interaction between C1q-BAI1 (c), BAI1-MDM2 (e), or MET-MDM2 negative control (h) in C1q-treated vs. control BAI1 WT or KO hNSC (n = 3 or 4 as indicated); representative images of PLA signal (magenta) for C1q-BAI1 (d), BAI1-MDM2 (f), or MET-MDM2 (g) in C1q-treated BAI1 WT vs. KO hNSC. WGA white, Hoechst blue. i Western blot analysis of p53 normalized phospho-p53Ser15 in C1q-treated BAI1 WT or KO hNSC relative to each non-treated control (ctrl, dashed line) (n = 4 or 5 as indicated). j Example images of phospho-p53Ser15 immunostaining in Hoechst+ nucleus vs. cytoplasm with Mitotracker+ mitochondria. k Quantification of phospho-p53Ser15 localization in nucleus in C1q-treated BAI1 WT or KO hNSC relative to each control (n = 3 or 4 as indicated). Mean ± s.e.m., c, k 1-way ANOVA with post hoc test, e Unequal variance Welch’s ANOVA with post hoc test, h Kruskal-Wallis test, i 1-sample 2-tailed t-test and unpaired 1-tailed t-test. n = biologically independent experiments. ns = not significant; *p ≤ 0.05; **p ≤ 0.01; ***p ≤ 0.001; ****p ≤ 0.0001. Exact p-values and n available in Source Data. See also Supplementary Figs. 2 and 3.