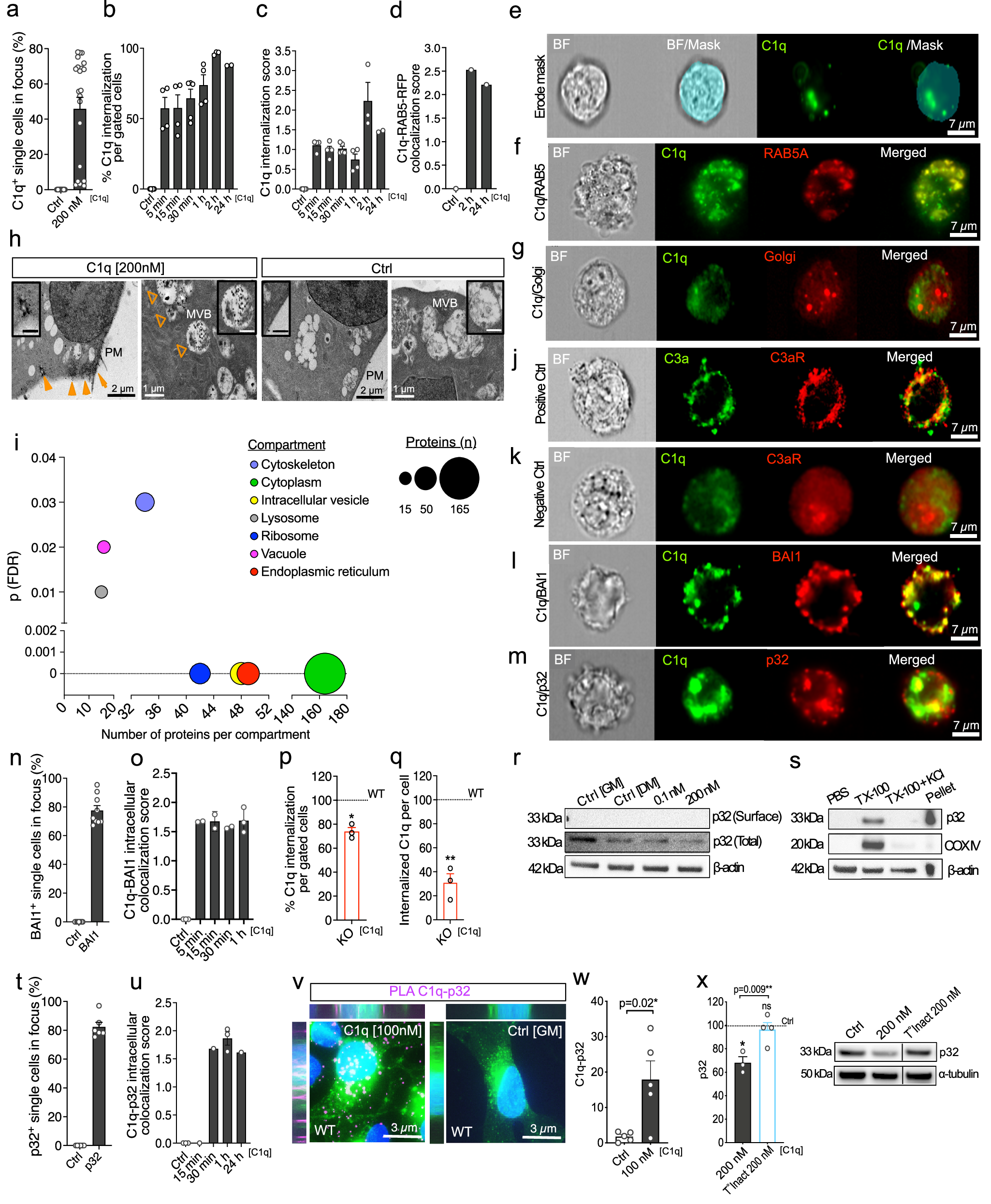
Fig. 4: Endocytic internalization of C1q–BAI1 complex enables intracellular C1q–p32 interaction and increases p32 instability.
From: C1q drives neural stem cell quiescence by regulating cell cycle and metabolism through BAI1

a–c, e Imagestream analysis of C1q internalization kinetics in C1q-treated vs. non-treated hNSC (a–c). Component masking strategy (e) (n = 2, 3, 4, or 5 as indicated; ≥3500 cells each). d, f, g Co-localization of C1q with Rab5a-RFP+ endosomes (d, f) vs. Golgi-RFP (g) (n = 1 per timepoint; ≥7000 cells each). h C1q-immunogold particles in endocytic structures at plasma membrane (PM; arrows) and late endosomal multivesicular bodies (MVB; arrowheads) selectively in C1q-treated hNSC (n = 2). Inset scale 500 nm. i Bubble plot showing subcellular enrichment of prey proteins in C1q-treated vs. non-treated hNSC in cellular compartments involved in receptor-mediated endocytic trafficking (x-axis, number of proteins, y-axis, significance; nanoLC-MS/MS, n = 4; FDR p ≤ 0.05). j, k Intracellular ligand-receptor co-localization in positive control C3a-C3aR (j) vs. mis-matched negative control C1q-C3aR (k) (n = 1 per timepoint; ≥7,000 cells each). l, n, o Time-course of C1q–BAI1 complex internalization in BAI1+ hNSC (n = 2 or 3 as indicated; ≥6900 cells each). p, q Proportion of cells with intracellular C1q (p) and C1q amount within the cells (q) in C1q-treated KO hNSC relative to treated WT (dashed line; n = 3; ≥3000 cells each). r, s p32 in total protein vs. enriched cell surface fraction in hNSC (r), or in PBS-soluble, TX-100, TX-100+ KCl fractions vs. pellet (s) , (n = 1). m, t, u C1q–p32 intracellular interaction kinetics (u) in C1q-treated hNSC (n = 1 or 3 per timepoint as indicated; ≥2000 cells each). v, w Representative C1q–p32 PLA images (v) and quantification (w) in C1q-treated vs. control hNSC (n = 5). PLA magenta, WGA green, Hoechst blue. x Western blot analysis of total p32 in hNSC treated with C1q or T°Inact C1q normalized to α-tubulin and controls (n = 3 or 4 as indicated); black line, non-adjacent lanes. Mean ± s.e.m., i one-sided Fisher’s exact test, with Benjamini–Hochberg correction for multiple comparisons, p, q 1-sample 2-tailed t-test, w unpaired 1-tailed Welch’s t-test, x unpaired 1-tailed t-test, and 1-sample 2-tailed t-test. n = biologically independent experiments. ns = not significant; **p ≤ 0.01; ****p ≤ 0.0001. Exact p-values, n, and full blots available in Source Data.