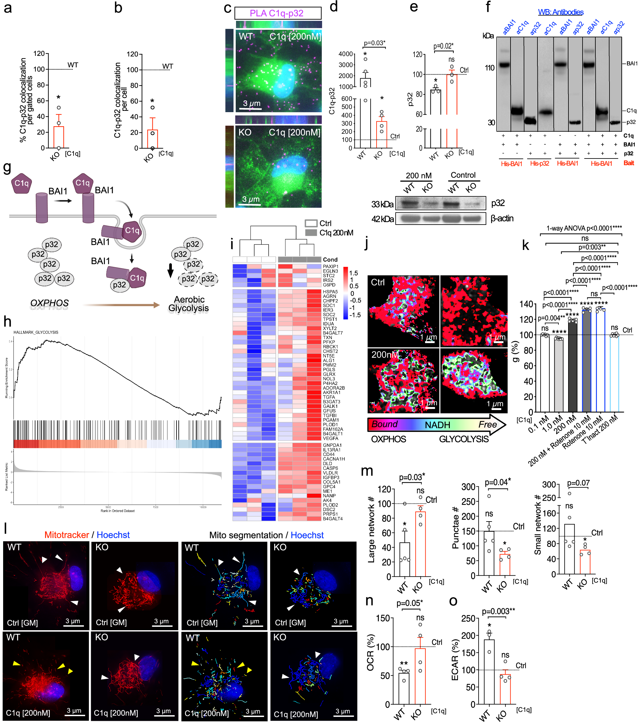
Fig. 5: C1q-p32 intracellular interaction drives p32 instability and aerobic glycolysis in a BAI1-dependent manner.
From: C1q drives neural stem cell quiescence by regulating cell cycle and metabolism through BAI1

a, b Imagestream analysis of intracellularly co-localized C1q–p32; Cell% (a) and the amount (b) in C1q-treated KO relative to treated WT hNSC (dashed line; n = 3; ≥2000 cells each). c, d Representative C1q–p32 PLA images in C1q-treated WT vs. KO hNSC (c) and quantification (d) relative to each control (n = 4 or 5 as indicated). PLA magenta, WGA green, Hoechst blue. e Western blot of total p32 in C1q-treated WT and KO hNSC normalized to β-actin and each control (n = 3). f In situ His-tag pull-down showing direct interaction between C1q-BAI1, C1q-p32, and BAI1-p32 (n = 2). 4 pull-downs in 3 parallel blots; black line, non-adjacent lanes or separate blots. g Schematic of hypothesized metabolic outcome of BAI1-dependent C1q-p32 interaction leading to reduced p32 stability. Created in BioRender. Piltti, K. (2025) https://BioRender.com/rvswasg. h, i GSEA plot enrichment of HALLMARK_GLYCOLYSIS pathway (h, FDR p ≤ 0.05) and heat map of contributing transcripts (i) after C1q treatment (RNAseq, n = 3). Red up-regulation, blue down-regulation. j, k Representative FLIM images of bound vs. free NADH/NAD+ in C1q-treated and control hNSC (j) and redox ratio in C1q vs. Rotenone-treated cells relative to controls (k) (n = 5, 7 or 9 cells as indicated). I, m Representative images of mitochondria morphology in non-treated and C1q-treated Mitotracker+ WT or KO hNSC (l) and the analysis shown relative to controls (m) (n = 4 or 5 as indicated). n, o OCR (n) and ECAR (o) in C1q-treated WT or KO hNSC relative to controls (n = 3 or 4 as indicated). Mean ± s.e.m., a, b 1-sample 2-tailed t-test, d, n unpaired 1-tailed Welch’s t-test with 1-sample 2-tailed t-test, e, o unpaired 1-tailed t-test and 1-sample 2-tailed t-test, h two-sided permutation-based enrichment score test with Benjamini–Hochberg correction for multiple comparisons, m unpaired 1-tailed t-test or unpaired 1-tailed Welch’s t-test with 1-sample 2-tailed t-test, k 1-way ANOVA with post hoc and 1-sample 2-tailed t-test. n = biologically independent experiments. ns = not significant; *p ≤ 0.05; **p ≤ 0.01; ***p ≤ 0.001; ****p ≤ 0.0001. Exact p-values, n, and full blots available in Source Data.