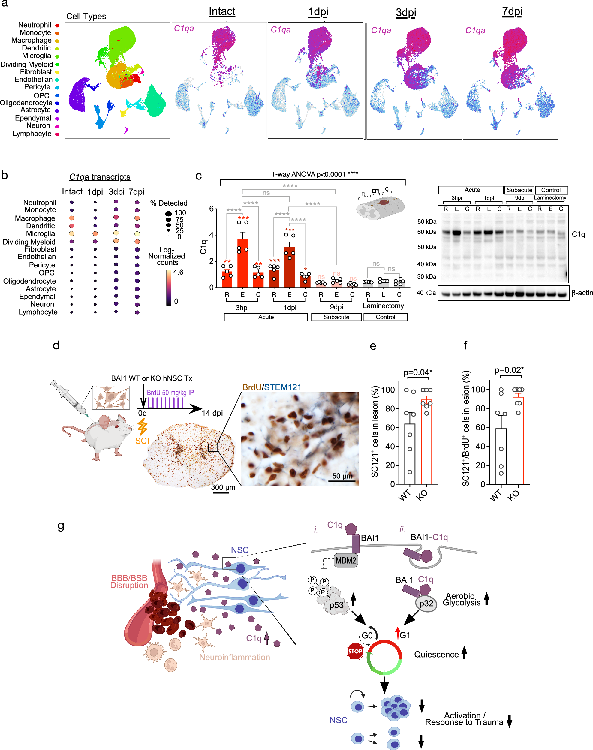
Fig. 7: BAI1 KO rescues hNSC proliferation decline and engraftment after transplantation into acute CNS injury with elevated C1q.
From: C1q drives neural stem cell quiescence by regulating cell cycle and metabolism through BAI1

a UMAP visualization of major cell types expressing C1qa in intact and injured spinal cords, highlighting potential injury-associated changes in C1qa expression70. b Dot plot showing C1qa transcript abundance and temporal dynamics across cell types; dot size indicates transcript percentage, color intensity log-normalized expression70. c Western blot analysis of β-actin normalized total C1q protein in laminectomy controls and injured spinal cords at 3 h, 1 d, and 9 d post-contusion20. Lysates were collected from rostral (R), epicenter (E), and caudal (C) sections (n = 5 mice per timepoint). d Experimental paradigm for testing biological significance of BAI1 in acute spinal cord injury microenvironment associated with blood plasma-derived C1q increase due to injury-associated BBB/BSB breakdown#. e, f Unbiased stereological analysis of STEM121+ human cell engraftment (e) and proliferation (f) in spinal cord sections aligning with injury lesion after in vivo transplantation of BAI1 WT vs. KO hNSC (n = 7 mice per group). g Proposed model of C1q–BAI1 signaling in NSC regulation following CNS injury#. Mean ± s.e.m., c 1-way ANOVA and post hoc test, e unpaired 1-tailed Welch’s t-test, (f) 1-tailed Mann Whitney test. ns = not significant; *p ≤ 0.05; **p ≤ 0.01; ***p ≤ 0.001; ****p ≤ 0.0001. Exact p-values are available in Source Data. #Illustration created in BioRender. Piltti, K. (2025) https://BioRender.com/vgqd51n.