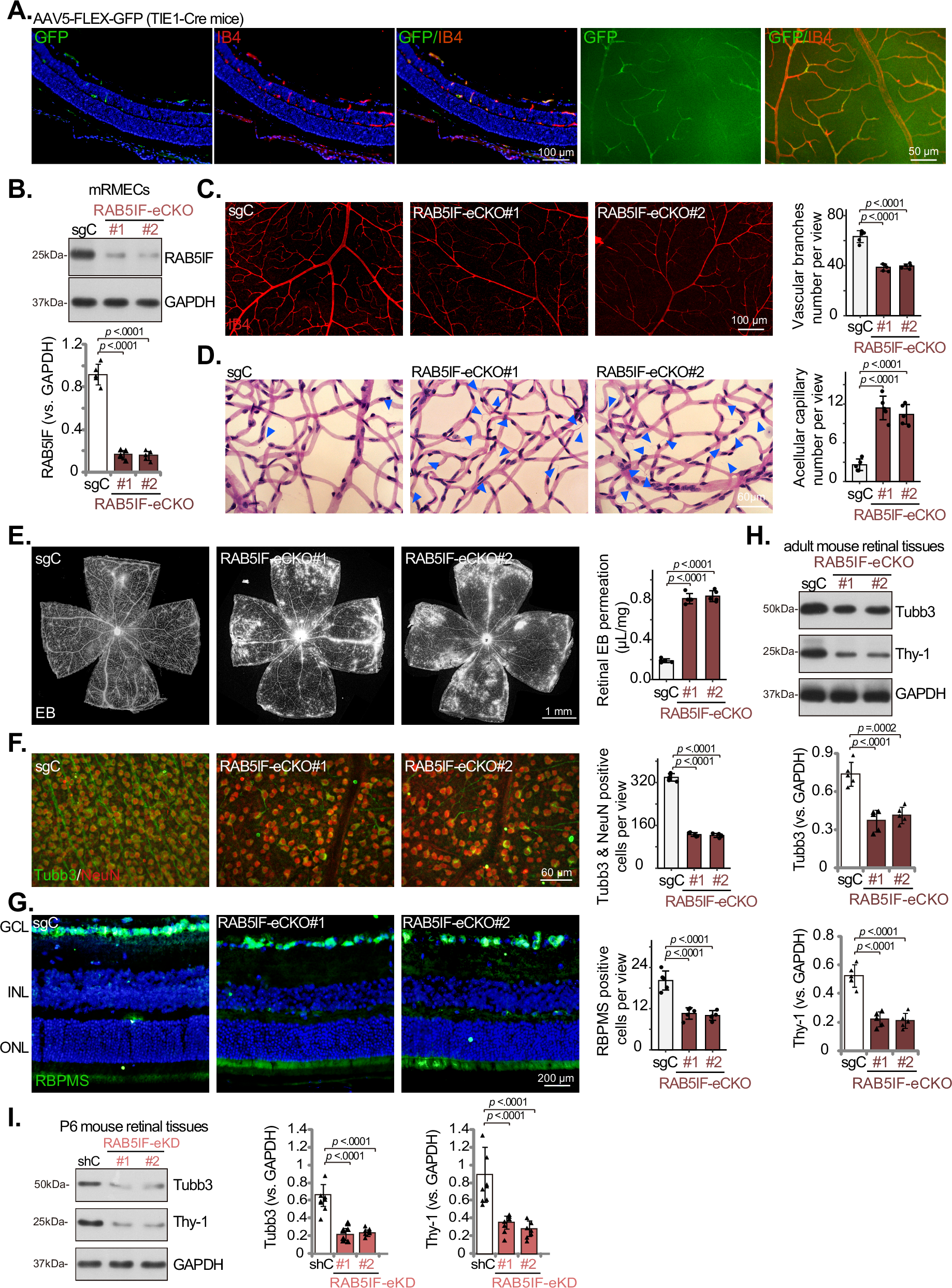
Fig. 3: Endothelial conditional knockout of RAB5IF inhibits retinal vasculature in adult mice.
From: Endothelial RAB5IF is required for pathological and developmental retinal angiogenesis

A The TIE1-Cre C57 mice (six-seven weeks old) were intravitreously injected with AAV5-FLEX-GFP viral particles (7 × 1010 viral particles/0.5 µL/mouse), followed by frozen sections and flat mount staining 21 days later to observe GFP-positive infection area. Scale bar = 100 μm / 50 μm. B–H The TIE1-Cre C57 mice (six-seven weeks old) were intravitreously injected with AAV5-FLEX-sgRAB5IF (RAB5IF-eCKO#1 and RAB5IF-eCKO#2, encoding non-overlapping sgRNAs against murine RAB5IF) or AAV5-FLEX-sgRNA control viral particles (“sgC), both at 7 × 1010 viral particles/0.5 µL/mouse; After 21 days RAB5IF protein expression in the primary mRMECs extracted from adult mice was shown (pooled from 4 mice/sample, n = 5 samples/group, 15 μg protein/lane for WB) (B); IB4 staining of retinal flat mounts, showing representative images, and quantification of vascular branch numbers. Scale bar = 100 μm (C). PAS staining of retinal tissue, showing representative images, and quantification of acellular capillary numbers. Scale bar = 60 μm (D). Evans blue (EB) leakage assay assessing retinal vascular leakage, showing representative images, and quantification of EB leakage. Scale bar = 1 mm (E). Tubb3/NeuN double staining of retinal flat mounts to label RGCs, showing representative images, and quantification of Tubb3+/NeuN+ cell numbers. Scale bar = 60 μm (F). RBPMS staining of retinal sections to label RGCs, showing representative images, and quantification of RBPMS+ cell numbers. GCL, ganglion cell layer; ONL, outer nuclear layer; INL, inner nuclear layer. Scale bar = 200 μm (G). Expression of listed neuronal marker proteins in the retinal tissues was also tested (individual samples, n = 5 mice/group, 15 μg protein/lane) (H). I At P1, endothelial-targeted AAV (1 × 1011 viral particles/7.5 µL/mouse) was injected retro-orbitally for RAB5IF knockdown (RAB5IF-eKD). Subsequently, listed neuronal markers were detected by Western blot at P6. (pooled from 8 mice/sample, n = 8 samples/group, 15 μg protein/lane for WB). Data are presented as means ± S.D; One-way ANOVA with Bonferroni’s post hoc test. n = 5 mice per group. Source data are provided as a Source Data file.